Operation CHARM: Car repair manuals for everyone.
Manuals through 2025 now available!

Our trusted friends have launched a new website named LEMON, which has newer manuals. It also contains all the CHARM manuals.

LEMON is the spiritual successor to CHARM, I recommend you try it!

Link: lemon-manuals.la or lemon-manuals.org.ua

(Some people have issue connecting. LEMON is investigating. For now, use Firefox or change your DNS server)

Or, hide this message: temporarily or permanently

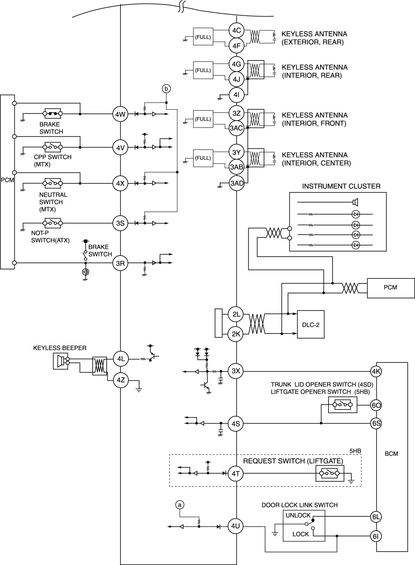
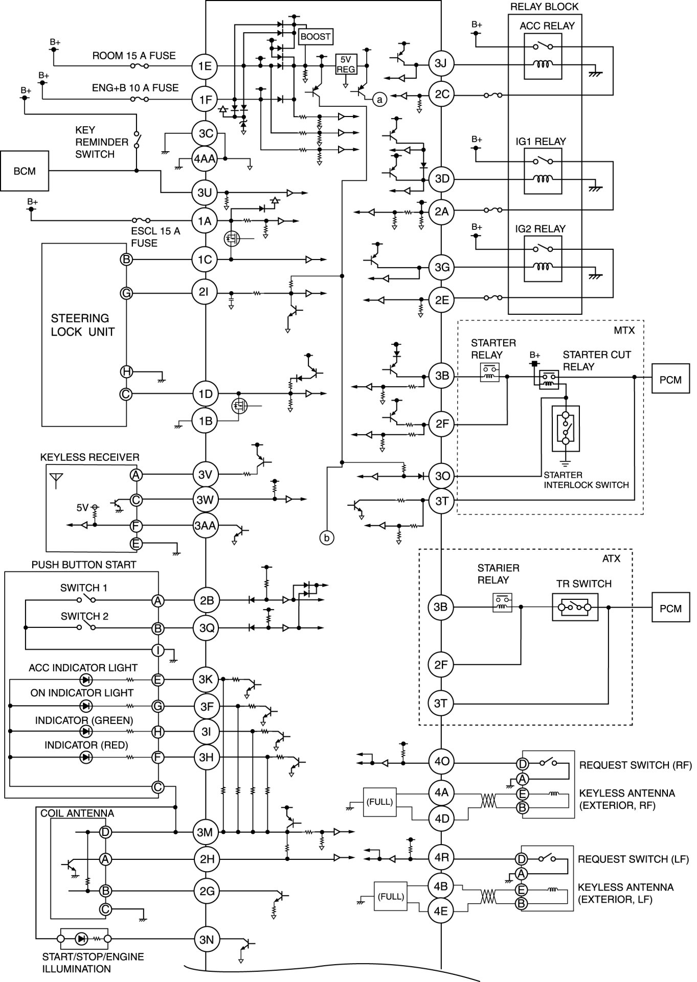
Keyless Entry: Description and Operation




ON-BOARD DIAGNOSTIC WIRING DIAGRAM [ADVANCED KEYLESS ENTRY AND PUSH BUTTON START SYSTEM]









*1
Applied VIN (assumed):

- JM1 BL1S6*A# 100001-180029
- JM1 BL1H3*A# 100001-180029
- JM1 BL1H4*A# 100001-180029
- JM1 BL1H6*A# 100001-180029
- JM1 BL1S5*A# 100001-180029
- JM1 BL1H5*A# 100001-180029