Operation CHARM: Car repair manuals for everyone.
Manuals through 2025 now available!

Our trusted friends have launched a new website named LEMON, which has newer manuals. It also contains all the CHARM manuals.

LEMON is the spiritual successor to CHARM, I recommend you try it!

Link: lemon-manuals.la or lemon-manuals.org.ua

(Some people have issue connecting. LEMON is investigating. For now, use Firefox or change your DNS server)

Or, hide this message: temporarily or permanently

Mechanical




ENGINE DISASSEMBLY/ASSEMBLY [MZI-3.7]

1. Remove the transaxle from the engine. Automatic Transaxle Removal/Installation - AW6A-EL

2. Remove the drive plate. Drive Plate Removal/Installation - AW6A-EL

3. Remove the ignition coils. Service and Repair

4. Remove the CMP sensor. Service and Repair

5. Remove the power steering oil pump. Removal and Replacement

6. Remove the generator. Removal and Replacement

7. Remove the fuel injector and fuel distributor. Service and Repair

8. Remove the intake-air system. Service and Repair

9. Remove the exhaust system. Service and Repair

10. Remove the thermostat case and water hose component. Service and Repair

11. Remove the CHT sensor. Service and Repair

12. Remove the CKP sensor. Service and Repair

13. Remove the oil pressure switch. Testing and Inspection

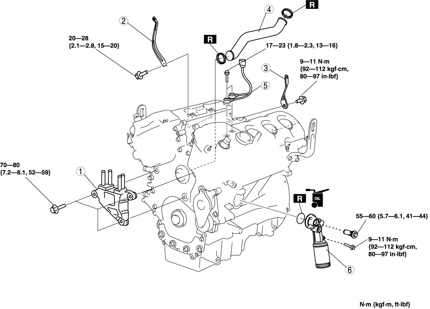
14. Disassemble in the order indicated in the table.

15. Assemble in the reverse order of disassembly.










Water Inlet Pipe Installation Note

1. Apply clean engine coolant to the O-ring.