Operation CHARM: Car repair manuals for everyone.
Manuals through 2025 now available!

Our trusted friends have launched a new website named LEMON, which has newer manuals. It also contains all the CHARM manuals.

LEMON is the spiritual successor to CHARM, I recommend you try it!

Link: lemon-manuals.la or lemon-manuals.org.ua

(Some people have issue connecting. LEMON is investigating. For now, use Firefox or change your DNS server)

Or, hide this message: temporarily or permanently

Fuel Pump Delivery Test


Fuel Pump Test Data:





NOTE: For measuring delivery capacity the fuel tank should be at least half full

Special Tools:





Equipment
- Digital multimeter -- e.g. Sun Electric DMM-5
- Measuring Glass (1 liter minimum)
- Stop watch

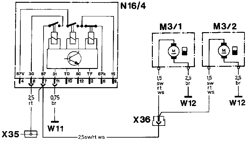
Wiring Diagram, Fuel Pumps:





M3/1 Fuel pump 1
M3/2 Fuel pump 2
N16/4 Fuel pump relay
W11 Ground, engine
W12 Ground, center console
X35 Terminal block, circuits 30/61
X36 Connector, fuel pump wiring harness


Test Page 1:





Fig. 1:





Fig. 2:





Fig. 3:





Test Page 2:





Fig. 4:





Fig. 5:





Test Page 3: