Operation CHARM: Car repair manuals for everyone.
Manuals through 2025 now available!

Our trusted friends have launched a new website named LEMON, which has newer manuals. It also contains all the CHARM manuals.

LEMON is the spiritual successor to CHARM, I recommend you try it!

Link: lemon-manuals.la or lemon-manuals.org.ua

(Some people have issue connecting. LEMON is investigating. For now, use Firefox or change your DNS server)

Or, hide this message: temporarily or permanently

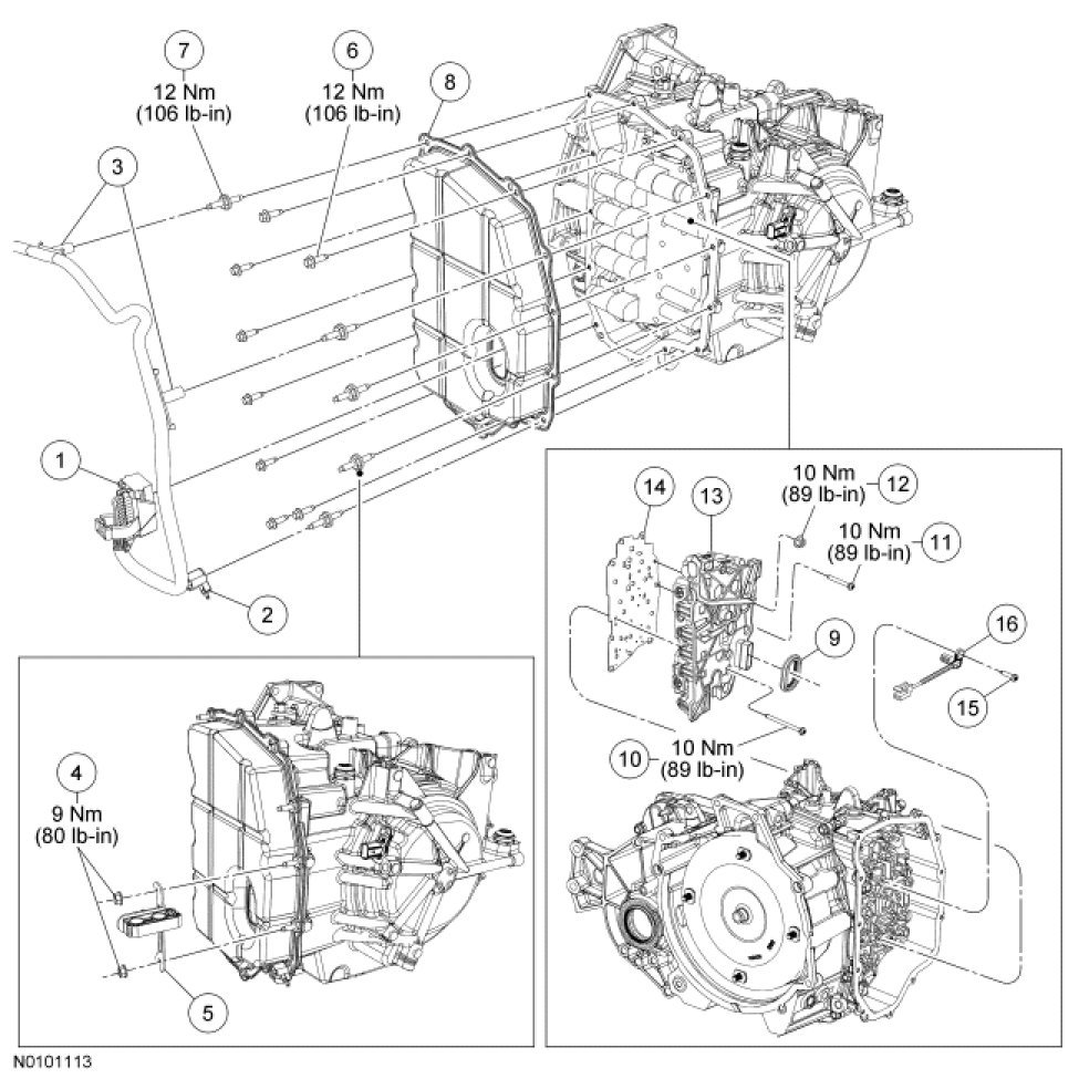
Output Shaft Speed (OSS) Sensor




Output Shaft Speed (OSS) Sensor













Removal

1. With the vehicle in NEUTRAL, position it on a hoist. For additional information, refer to Jacking and Lifting Service and Repair.

2. Remove the Air Cleaner (ACL) assembly. For additional information, refer to Intake Air Distribution and Filtering - Air Cleaner.

3. Remove the screws and the underbody cover.





4. Remove the transmission fluid drain plug and allow the transmission fluid to drain.





5. Install the transmission fluid drain plug.
- Tighten to 12 Nm (106 lb-in).





6. Disconnect the transaxle electrical connector.





7. Connect the transaxle electrical wiring harness retainers to the main control cover stud bolts.





8. Remove the 2 nuts, pull the transmission fluid cooler tube bracket and tubes away from the transaxle and position it aside.





9. NOTE: Note the location of the stud bolts for assembly.

Remove the 8 bolts, 5 stud bolts and the main control cover.





10. Disconnect the Transmission Range (TR) sensor electrical connector.





11. Disconnect the Output Shaft Speed (OSS) sensor electrical connector.





12. Remove the main control-to-main control cover grommet.





13. NOTICE: The main control should be handled with care or damage to the main control may occur.

NOTE: Note the location of the different length bolts for assembly.

Remove the nut, 22 bolts and the main control.





14. Remove the main control-to-transaxle separator plate.





15. Remove the bolt and the OSS sensor.





Installation

1. Install the OSS sensor and the bolt.
- Tighten to 10 Nm (89 lb-in).





2. Position the OSS and TR sensor wiring harnesses aside and install the main control-to-transaxle separator plate.





3. NOTE: Make sure that the manual lever pin (part of the TR sensor) is correctly installed in the manual valve.

Install the main control.





4. NOTICE: Make sure not to pinch the Output Shaft Speed (OSS) or Transmission Range (TR) sensor wiring harnesses when installing the main control.

NOTE: Install the different length bolts in the locations noted during disassembly.

Install the main control stud nut and 22 main control valve body bolts. Tighten in a crisscross pattern.

- Tighten to 10 Nm (89 lb-in).





5. Route the OSS sensor wiring harness and connect the electrical connector.





6. Connect the TR sensor electrical connector.





7. Install the main control-to-main control cover grommet.





8. Clean the main control cover sealing surface and inspect for damage.





9. Apply silicone to the main control sealing surface of the transaxle case.





10. Position the main control cover in place.





11. NOTICE: Inspect the main control-to-main control cover grommet to make sure that the seal is on the inside of the main control cover or a transmission fluid leak will occur.

NOTE: Install the stud bolts in the locations noted during disassembly.

Install the 8 main control cover bolts and 5 stud bolts.

- Tighten to 12 Nm (106 lb-in).





12. Position the transmission fluid cooler tube bracket and transmission fluid cooler tube assembly in place and install the 2 nuts.
- Tighten to 9 Nm (80 lb-in).





13. Connect the transaxle electrical wiring harness retainers to the main control cover studbolts.





14. Connect the transaxle electrical connector.





15. Install the underbody cover and the screws.





16. Install the ACL assembly. For additional information, refer to Intake Air Distribution and Filtering - Air Cleaner.

17. Fill the transaxle with clean transmission fluid.





18. Start the engine and move the range selector lever into each gear position.

19. Using the scan tool with the engine running, check and make sure that the transmission is at normal operating temperature 85-93°C (185-200°F). Check and adjust the transmission fluid level and check for any leaks. If transmission fluid is needed, add transmission fluid in increments of 0.24L (0.5 pt) until the correct level is achieved.