Operation CHARM: Car repair manuals for everyone.
Manuals through 2025 now available!

Our trusted friends have launched a new website named LEMON, which has newer manuals. It also contains all the CHARM manuals.

LEMON is the spiritual successor to CHARM, I recommend you try it!

Link: lemon-manuals.la or lemon-manuals.org.ua

(Some people have issue connecting. LEMON is investigating. For now, use Firefox or change your DNS server)

Or, hide this message: temporarily or permanently

Inspection Procedure 17









INSPECTION PROCEDURE 17: Vehicle Speed Signal System

CIRCUIT OPERATION
^ While the vehicle is being driven, the PCM sends pulse signals (ranging from 0 to 12 volts) to the combination meter according to output signals from the output shaft speed sensor. The combination meter displays vehicle speed according to the pulse signals.
^ If the vehicle speed signal becomes inoperative, the transaxle will not shift normally.

COMMENTS
Failure may occur on vehicle speed signal circuit, speedometer and PCM.

TROUBLESHOOTING HINTS
(The most likely causes for this case:)
^ Malfunction of the output shaft speed sensor
^ Malfunction of the speedometer
^ Damaged harness, connector Malfunction of the PCM

DIAGNOSIS

Required Special Tool:
^ MB991502: Scan Tool (MUT-II)

STEP 1. Using scan tool MB991502, read the A/T diagnostic trouble code.

CAUTION: To prevent damage to scan tool MB991502, always turn the ignition switch to the "LOCK" (OFF) position before connecting or disconnecting scan tool MB991502.





1. Connect scan tool MB991502 to the data link connector.
2. Turn the ignition switch to the "ON" position.
3. Check for A/T diagnostic trouble code.
4. Turn the ignition switch to the "LOCK" (OFF) position.
Q: Is DTC 23 set?
YES: Refer to DTC 23: Output Shaft Speed Sensor System.
NO: Go to Step 2.

STEP 2. Using scan tool MB991502, check data list item 29: Vehicle Speed Signal.





1. Connect scan tool MB991502 to the data link connector.
2. Start the engine.
3. Set scan tool MB991502 to data reading mode for item 29, Vehicle Speed Signal.
^ Check that the speedometer and scan tool MB991502 display speed match when driving at a vehicle speed of 40 km/h (25 mph).
4. Turn the ignition switch to the "LOCK" (OFF) position.
Q: Is the sensor operating properly?
YES: It can be assumed that this malfunction is intermittent.
NO: Go to Step 3.

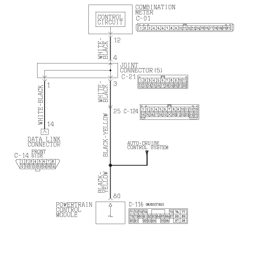
STEP 3. Using an oscilloscope, check the vehicle speed signal waveform at PCM connector C-116 by backprobing.





1. Do not disconnect connector C-116.





2. Connect an oscilloscope probe to PCM connector C-116 terminal 80 by backprobing.
3. Start the engine and drive the vehicle.





4. Check the vehicle speed signal waveform.
^ The vehicle speed signal waveform should show a pattern similar to the illustration. The maximum value should be 11 volts and more and the minimum value 0.6 volt and less. The output waveform should not contain electrical noise
5. Turn the ignition switch to the "LOCK" (OFF) position.
Q: Is the waveform normal?
YES: Go to Step 4.
NO: Go to Step 5.

STEP 4. Check PCM connector C-116 for loose, corroded or damaged terminals, or terminals pushed back in the connector.





Q: Are the connector and terminals in good condition?
YES: Go to Step 8.
NO: Repair or replace the damaged components.

STEP 5. Check joint connector C-21, combination meter connector C-01, intermediate connector C-124 and PCM connector C-116 for loose, corroded or damaged terminals, or terminals pushed back in the connector.








Q: Are the connectors and terminals in good condition?
YES: Go to Step 6.
NO: Repair or replace the damaged components.

STEP 6. Check the harness for open circuit, short circuit to ground or damage between combination meter connector C-01 terminal 12 and PCM connector C-116 terminal 80.








Q: Is the harness wire in good condition?
YES: Go to Step 7.
NO: Repair or replace the harness wire.

STEP 7. Check the speedometer.
Q: Is the speedometer operating properly?
YES: Go to Step 8.
NO: Replace the combination meter.

STEP 8. Using scan tool MB991502, check data list item 29: Vehicle Speed Signal.

CAUTION: To prevent damage to scan tool MB991502, always turn the ignition switch to the "LOCK" (OFF) position before connecting or disconnecting scan tool MB991502.





1. Connect scan tool MB991502 to the data link connector.
2. Start the engine.
3. Set scan tool MB991502 to data reading mode for item 29, Vehicle Speed Signal.
^ Check that the speedometer and scan tool display speed match when driving at a vehicle speed of 40 km/h (25 mph).
4. Turn the ignition switch to the "LOCK" (OFF) position.
Q: Is the sensor operating properly?
YES: It can be assumed that this malfunction is intermittent.
NO: Replace the PCM.