Operation CHARM: Car repair manuals for everyone.
Manuals through 2025 now available!

Our trusted friends have launched a new website named LEMON, which has newer manuals. It also contains all the CHARM manuals.

LEMON is the spiritual successor to CHARM, I recommend you try it!

Link: lemon-manuals.la or lemon-manuals.org.ua

(Some people have issue connecting. LEMON is investigating. For now, use Firefox or change your DNS server)

Or, hide this message: temporarily or permanently

Inspection Procedure 1

When the Brake Pedal is Depressed, Auto-cruise Control is not Cancelled

COMMENT
The stoplight switch circuit is suspected.

TROUBLESHOOTING HINTS (The most likely causes for this case:)
- Malfunction of the stoplight switch.
- Damaged harness or connector.
- Malfunction of the PCM.

DIAGNOSIS

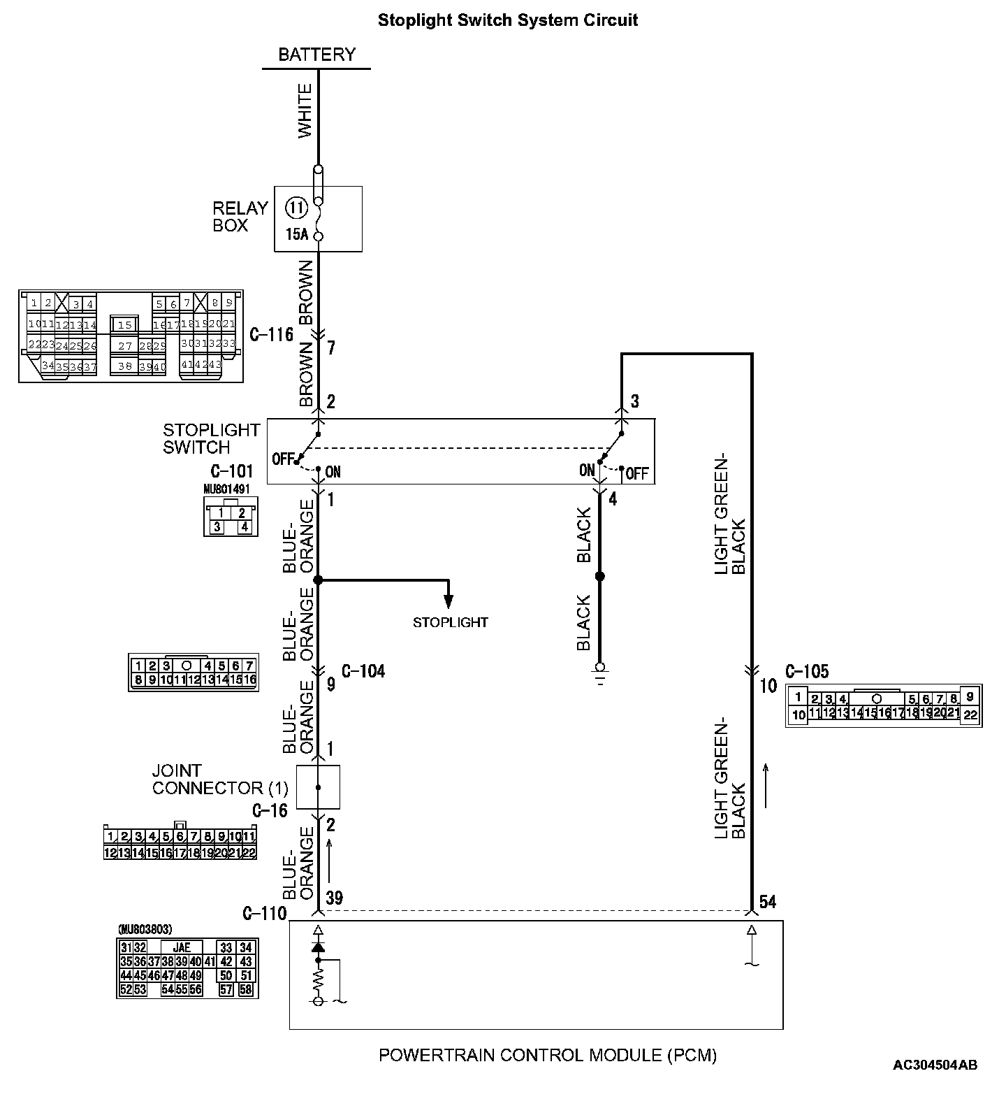
Stoplight Switch System

Stoplight Switch System Circuit Part 1:




Stoplight Switch System Circuit Part 2:






CIRCUIT OPERATION
- Battery positive voltage is supplied to the stoplight switch (terminal 2 and 3).
- When the brake pedal is depressed, battery positive voltage is applied to the PCM (terminal 29 and 54).

DTC SET CONDITIONS

Check Condition
- The "CRUISE" indicator light illuminates.

Judgement Criteria
- Short in stop light switch circuit.
- Open circuit in the brake switch circuit (between PCM terminal 54 and ground).

TROUBLESHOOTING HINTS (The most likely causes for this code to be set are:)
- Malfunction of the stoplight switch.
- Damaged harness or connector.
- Malfunction of the PCM.

DIAGNOSIS

Required Special Tools:
- MB991223: Harness set
- MB991958: Scan tool (MUT-III sub assembly)
- MB991824: V.C.I.
- MB991827: MUT-III USB cable
- MB991911: MUT-III main harness B




STEP 1. Using scan tool MB991958, check data list item 05: Stoplight Switch.

CAUTION: To prevent damage to scan tool MB991958, always turn the ignition switch to the "LOCK" (OFF) position before connecting or disconnecting scan tool MB991958.

1. Connect scan tool MB991958 to the data link connector.
2. Turn the ignition switch to the "ON" position.
3. Set scan tool MB991958 to data reading mode for auto-cruise control system item 05: Stoplight Switch.
- When the brake pedal is depressed, the display on scan tool MB991958 should be "ON".
- When the brake pedal is released, the display on scan tool MB991958 should be "OFF".

4. Turn the ignition switch to the "LOCK" (OFF) position.
5. Disconnect scan tool MB991958.

Q: Is the switch operating properly?

YES: Go to Step 15.

NO: Go to Step 2.

STEP 2. Check the stoplight operation.
Check the stoplight operation.
- When the brake pedal is depressed, the stoplight will illuminate.
- When the brake pedal is released, the stoplight does not illuminate.

Q: Is the stoplight will illuminate (when the brake pedal is depressed) and the stoplight does not illuminate (when the brake pedal is released)?

YES: Go to Step 3.

NO: Go to Step 7.

STEP 3. Measure the terminal voltage at PCM connector C-110 by backprobing.




1. Do not disconnect PCM connector C-110.
2. Turn the ignition switch to the "ON" position.




3. Measure the terminal voltage between PCM connector C-110 terminal 39 and ground by backprobing.
- When the brake pedal is depressed, the voltage should measure battery positive voltage (approximately 12 volts).
- When the brake pedal is released, the voltage should measure 1 volt or less.

4. Turn the ignition switch to the "LOCK" (OFF) position.

Q: Is the measured voltage battery positive voltage (approximately 12 volts) when the brake pedal is depressed and 1 volt or less when the brake pedal is released?

YES: Go to Step 6.

NO: Go to Step 4.










STEP 4. Check PCM connector C-110, joint connector (1) C-16, intermediate connector C-104 and stoplight switch connector for loose, corroded or damaged terminals, or terminals pushed back in the connector.

Q: Are the connectors and terminals in good condition?

YES: Go to Step 5.

NO: Repair or replace the damaged components. (Refer to Harness Connector Inspection). Then go to Step 23.







STEP 5. Check the harness wire between PCM connector C-110 terminal 39 and stoplight switch connector C-101 terminal 1 for damage.

Q: Are the harness wires in good condition?

YES: Go to Step 6.

NO: Repair the damaged harness wire. Then go to Step 23.




STEP 6. Using scan tool MB991958, check data list item 05: Stoplight Switch.

CAUTION: To prevent damage to scan tool MB991958, always turn the ignition switch to the "LOCK" (OFF) position before connecting or disconnecting scan tool MB991958.

1. Connect scan tool MB991958 to the data link connector.
2. Turn the ignition switch to the "ON" position.
3. Set scan tool MB991958 to data reading mode for auto-cruise control system item 05: Stoplight Switch.
- When the brake pedal is depressed, the display on scan tool MB991958 should be "ON".
- When the brake pedal is released, the display on scan tool MB991958 should be "OFF".

4. Turn the ignition switch to the "LOCK" (OFF) position.
5. Disconnect scan tool MB991958.

Q: Is the switch operating properly?

YES: Go to Step 22.

NO: Replace the PCM. [Refer to Power Control Module (PCM)]. Then go to Step 23.

STEP 7. Measure the power supply voltage at stoplight switch connector C-101 by backprobing.




1. Do not disconnect stoplight switch connector C-101.




2. Measure the power supply voltage between stoplight switch connector C-101 terminal 2 and ground by backprobing.
- When the brake pedal is released, the voltage should measure battery positive voltage (approximately 12 volts).

Q: Is the measured voltage battery positive voltage (approximately 12 volts) when the brake pedal is released?

YES: Go to Step 12.

NO: Go to Step 8.

STEP 8. Check the stoplight switch.

1. Remove the stoplight switch. (Refer to Brake Pedal).




2. Connect an ohmmeter to the stoplight switch between terminals 1 and 2.
3. Check for continuity between the terminals 1 and 2 when the plunger of the stoplight switch is pushed in and when it is released.
4. The stoplight switch is operating properly if the circuit is open between terminals 1 and 2 when the plunger is pushed in to a depth of within 4.0 mm (0.16 inch) from the outer case edge surface, and if the resistance value is less than 2 Ohms between terminals 1 and 2 when it is released.




Q: Is the stoplight switch between terminals 1 and 2 still open circuit even with the plunger pushed in or resistance value is less than 2 Ohms when the plunger is released?

YES: Install the stoplight switch. (Refer to Brake Pedal). Then go to Step 9.

NO: Replace the stoplight switch. (Refer to Brake Pedal). Then go to Step 23.




STEP 9. Check stoplight switch connector C-101 and intermediate connector C-116 for loose, corroded or damaged terminals, or terminals pushed back in the connector.

Q: Are the connectors and terminals in good condition?

YES: Go to Step 10.

NO: Repair or replace the damaged components. (Refer to Harness Connector Inspection). Then go to Step 23.







STEP 10. Check the harness wire between stoplight switch connector C-101 terminal 2 and fuse number 11 at the relay box in engine compartment for damage.

Q: Are the harness wires in good condition?

YES: Go to Step 11.

NO: Repair the damaged harness wire. Then go to Step 23.




STEP 11. Check fuse number 11 at the relay box in engine compartment.

Q: Is the fuse in good condition?

YES: It can be assumed that this malfunction is intermittent. (Refer to How to Use Troubleshooting/Inspection Service Points - How to Cope with Intermittent Malfunction).

NO: Check the stoplight system harness wiring, and replace the fuse. Then go to Step 23 .

STEP 12. Check the stoplight switch.

1. Remove the stoplight switch. (Refer to Brake Pedal).




2. Connect an ohmmeter to the stoplight switch between terminals 1 and 2.
3. Check for continuity between the terminals 1 and 2 when the plunger of the stoplight switch is pushed in and when it is released.
4. The stoplight switch is operating properly if the circuit is open between terminals 1 and 2 when the plunger is pushed in to a depth of within 4.0 mm (0.16 inch) from the outer case edge surface, and if the resistance value is less than 2 Ohms between terminals 1 and 2 when it is released.




Q: Is the stoplight switch between terminals 1 and 2 still open circuit even with the plunger pushed in or resistance value is less than 2 Ohms when the plunger is released?

YES: Go to Step 13.

NO: Replace the stoplight switch. (Refer to Brake Pedal). Then go to Step 23.




STEP 13. Check stoplight switch connector C-101 for loose, corroded or damaged terminals, or terminals pushed back in the connector.

Q: Are the connector and terminals in good condition?

YES: Go to Step 14.

NO: Repair or replace the damaged components. (Refer to Harness Connector Inspection). Then go to Step 23.




STEP 14. Check the harness wire between stoplight switch connector C-101 terminal 1 and intermediate connector C-104 terminal 9 for damage.

Q:
Is the harness wire in good condition?

YES: It can be assumed that this malfunction is intermittent. (Refer to How to Use Troubleshooting/Inspection Service Points - How to Cope with Intermittent Malfunction).

NO: Repair the damaged harness wire. Then go to Step 23.




STEP 15. Using scan tool MB991958, check data list item 06: Brake Switch.

CAUTION: To prevent damage to scan tool MB991958, always turn the ignition switch to the "LOCK" (OFF) position before connecting or disconnecting scan tool MB991958.

1. Connect scan tool MB991958 to the data link connector.
2. Turn the ignition switch to the "ON" position.
3. Set scan tool MB991958 to data reading mode for auto-cruise control system item 06: Brake Switch.
- When the brake pedal is depressed, the display on scan tool MB991958 should be "OFF".
- When the brake pedal is released, the display on scan tool MB991958 should be "ON".

4. Turn the ignition switch to the "LOCK" (OFF) position.
5. Disconnect scan tool MB991958.

Q: Is the switch operating properly?

YES: Go to Step 22.

NO: Go to Step 16.

STEP 16. Measure the terminal voltage at PCM connector C-110 by backprobing.




1. Do not disconnect PCM connector C-110.
2. Turn the ignition switch to the "ON" position.




3. Measure the terminal voltage between PCM connector C-110 terminal 54 and ground by backprobing.
- When the brake pedal is depressed, the voltage should measure battery positive voltage (approximately 12 volts).
- When the brake pedal is released, the voltage should measure 1 volt or less.

4. Turn the ignition switch to the "LOCK" (OFF) position.

Q: Is the measured voltage battery positive voltage (approximately 12 volts) when the brake pedal is depressed and 1 volt or less when the brake pedal is released?

YES: Go to Step 21.

NO: Go to Step 17.

STEP 17. Check the stoplight switch.

1. Remove the stoplight switch (Refer to Brake Pedal).




2. Connect an ohmmeter to the stoplight switch between terminals 3 and 4.
3. Check for continuity between the terminals 3 and 4 when the plunger of the stoplight switch is pushed in and when it is released.
4. The stoplight switch is operating properly if the circuit is open between terminals 3 and 4 when the plunger is released, and if resistance value is less than 2 Ohms between terminals 3 and 4 when the plunger is pushed in to a depth of within 4.5 mm (0.18 inch) from the outer case edge surface.




Q: Is the stoplight switch between terminals 3 and 4 still open circuit when the plunger is released or resistance value is less than 2 Ohms even with the plunger is pushed in?

YES: Install the stoplight switch. (Refer to Brake Pedal). Then go to Step 18.

NO: Replace the stoplight switch. (Refer to Brake Pedal). Then go to Step 23.







STEP 18. Check PCM connector C-110, intermediate connector C-105 and stoplight switch connector C-101 for loose, corroded or damaged terminals, or terminals pushed back in the connector.

Q: Are the connectors and terminals in good condition?

YES: Go to Step 19.

NO: Repair or replace the damaged components, (Refer to Harness Connector Inspection). Then go to Step 23.







STEP 19. Check the harness wire between PCM connector C-110 terminal 54 and stoplight switch connector C-101 terminal 3 for damage.

Q: Are the harness wires in good condition?

YES: Go to Step 20.

NO: Repair the damaged harness wire. Then go to Step 23.




STEP 20. Check the harness wire between stoplight switch connector C-101 terminal 4 and ground for damage.

Q: Is the harness wire in good condition?

YES: Go to Step 21.

NO: Repair the damaged harness wire. Then go to Step 23.




STEP 21. Using scan tool MB991958, check data list item 06: Brake Switch.

CAUTION: To prevent damage to scan tool MB991958, always turn the ignition switch to the "LOCK" (OFF) position before connecting or disconnecting scan tool MB991958.

1. Connect scan tool MB991958 to the data link connector.
2. Turn the ignition switch to the "ON" position.
3. Set scan tool MB991958 to data reading mode for auto-cruise control system item 06: Brake Switch.
- When the brake pedal is depressed, the display on scan tool MB991958 should be "OFF".
- When the brake pedal is released, the display on scan tool MB991958 should be "ON".

4. Turn the ignition switch to the "LOCK" (OFF) position.
5. Disconnect scan tool MB991958.

Q: Is the switch operating properly?

YES: It can be assumed that this malfunction is intermittent. (Refer to How to Use Troubleshooting/Inspection Service Points - How to Cope with Intermittent Malfunction).

NO: Replace the PCM. [Refer to Power Control Module (PCM)]. Then go to Step 23.




STEP 22. Using scan tool MB991958, read the diagnostic trouble codes.

CAUTION: To prevent damage to scan tool MB991958, always turn the ignition switch to the "LOCK" (OFF) position before connecting or disconnecting scan tool MB991958.

1. Connect scan tool MB991958 to the data link connector.
2. Turn the ignition switch to the "ON" position.
3. Set scan tool MB991958 to read the diagnostic trouble codes.
4. Turn the ignition switch to the "LOCK" (OFF) position.
5. Disconnect scan tool MB991958.

Q: Is DTC 22 set?

YES: Replace the PCM. [Refer to Power Control Module (PCM)]. Then go to Step 23.

NO: It can be assumed that this malfunction is intermittent. (Refer to How to Use Troubleshooting/Inspection Service Points - How to Cope with Intermittent Malfunction).




STEP 23. Using scan tool MB991958, read the diagnostic trouble codes.

CAUTION: To prevent damage to scan tool MB991958, always turn the ignition switch to the "LOCK" (OFF) position before connecting or disconnecting scan tool MB991958.

1. Connect scan tool MB991958 to the data link connector.
2. Turn the ignition switch to the "ON" position.
3. Set scan tool MB991958 to read the diagnostic trouble codes.
4. Turn the ignition switch to the "LOCK" (OFF) position.
5. Disconnect scan tool MB991958.

Q: Is DTC 22 set?

YES: Return to Step 1.

NO: The procedure is complete.