Operation CHARM: Car repair manuals for everyone.
Manuals through 2025 now available!

Our trusted friends have launched a new website named LEMON, which has newer manuals. It also contains all the CHARM manuals.

LEMON is the spiritual successor to CHARM, I recommend you try it!

Link: lemon-manuals.la or lemon-manuals.org.ua

(Some people have issue connecting. LEMON is investigating. For now, use Firefox or change your DNS server)

Or, hide this message: temporarily or permanently

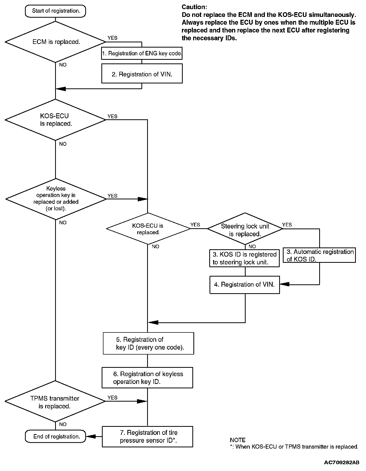
ID Codes Registration Judgement Table

The contents of this article and images reflects the changes identified in TSBs - 10-42a-002 and 10-42a-003.


ID CODES REGISTRATION NECESSITY JUDGEMENT TABLE

CAUTION: Do not replace the engine control module and KOS-ECU at the same time. When replacing several ECUs, always replace one at a time, register the necessary IDs in it, and then replace the next ECU.

The individual unique ID code is stored in the transponder (small transmitter) and KOS-ECU, engine control module (ECM), keyless operation key, and steering lock unit for KOS. Under the conditions shown in the table, the corresponding ID code has to be registered with KOS-ECU or the ECM again.

NOTE: The KOS-ECU memory can memorize the maximum 4 different keyless operation keys (keyless operation key ID codes and key IDs).









KEY SUPPLY UNIT






KEY SUPPLY UNIT LIST FOR OTHER THAN INDIVIDUAL KEY









Registration flow chart

Registration Flow Chart: