Operation CHARM: Car repair manuals for everyone.
Manuals through 2025 now available!

Our trusted friends have launched a new website named LEMON, which has newer manuals. It also contains all the CHARM manuals.

LEMON is the spiritual successor to CHARM, I recommend you try it!

Link: lemon-manuals.la or lemon-manuals.org.ua

(Some people have issue connecting. LEMON is investigating. For now, use Firefox or change your DNS server)

Or, hide this message: temporarily or permanently

ID Codes Registration Procedure

The contents of this article and images reflects the changes identified in TSB - 10-42a-003.



ID CODES REGISTRATION PROCEDURE

REGISTRATION USING SCAN TOOL MB991958 (M.U.T.-III SUB ASSEMBLY)

Required Special Tools:
- MB991958 Scan Tool (M.U.T.-III Sub Assembly)
- MB991824: Vehicle Communication Interface (V.C.I.)
- MB991827 M.U.T.-III USB Cable
- MB991910 M.U.T.-III Main Harness A

The ID codes necessary for the engine immobilizer system, the keyless entry system and the TPMS can be registered using the scan tool MB991958 (M.U.T.-III sub assembly). KOS and keyless operation key are indicated as F.A.S.T and F.A.S.T.-key respectively in the scan tool MB991958 (M.U.T.-III sub assembly) screen.

CAUTION:
- If the ignition key with transmitter is added or replaced, register the key (key ID), and then register the keyless ID again.
- Do not register the ignition key registered for other vehicles.



SUPPLY UNIT LIST FOR INDIVIDUAL KEY






KEY SUPPLY UNIT LIST FOR OTHER THAN INDIVIDUAL KEY






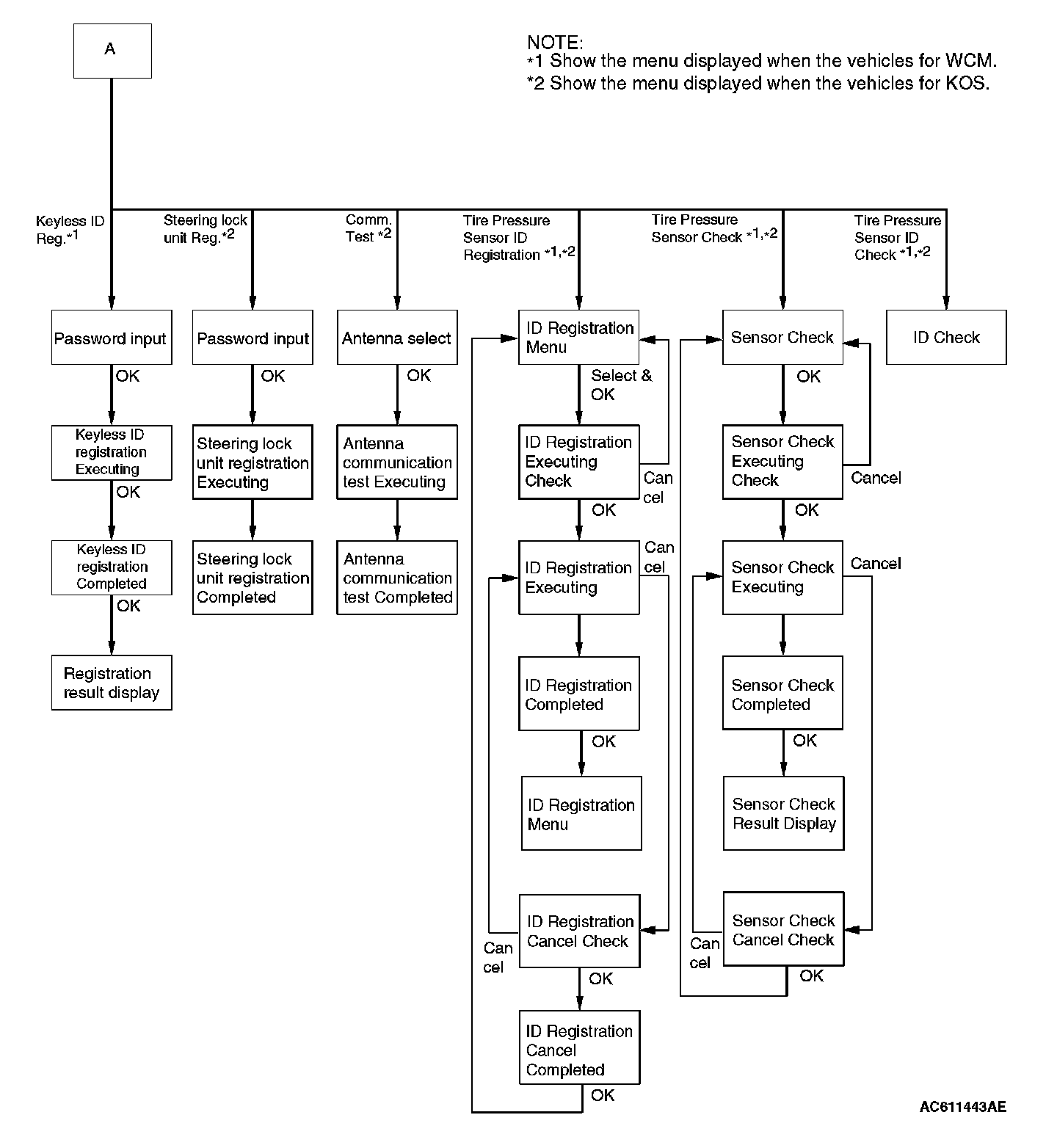
Screen flow of scan tool MB991958 (M.U.T.-III sub assembly)










CAUTION: To prevent damage to scan tool MB991958, always turn the ignition switch to the "LOCK" (OFF) position before connecting or disconnecting scan tool MB991958.

Connect the scan tool to the 16-pin data link connector as follows:

NOTE: For details on how to use the scan tool, refer to the "M.U.T.-III User's Manual."






1. Start the scan tool MB991958 system on the personal computer and turn the ignition switch to the "ON" position.






2. Select "F.A.S.T./IMMO/Keyless/TPMS" button from the "System Select" screen. Then, select the applicable option code item and push the OK button.

3. Select "Special Function" on the next screen.






4. Select the button of the operation to be performed from the "Special Function" screen.
- "Key Registration": When the ignition key is replaced or added as a single unit and/or the WCM replaced.
- "Additional key registration": When the ignition key is added as a single unit.
- "Key Registration (Barcode No.)": When the ignition key is replaced by the full service key set, the handle lock service key set, immobilizer and keyless key assembly or immobilizer key assembly is replaced by the piece.
- "Key(Barcode No.) & F.A.S.T. -Key Reg.": Not used
- "Keyless ID Reg.": When the ignition key is replaced or added as a single unit and the immobi and keyless key assembly.
- "Tire Pressure Sensor ID Registration": When the TPMS transmitter is replaced and/or the WCM is replaced.
- "Tire Pressure Sensor Check": When the tire pressure sensor data is checked.
- "Tire Pressure Sensor ID Check": When the tire pressure sensor ID is checked.

NOTE: For "ENG Key Code & VIN Reg," refer to - Precautions before Service.

5. After operation check, turn the ignition switch to the "LOCK" (OFF) position.
6. Remove the scan tool MB991958.

"KEY REGISTRATION"/"ADDITIONAL KEY REGISTRATION" METHOD







1. When "Key registration" or "Additional key registration" screen is displayed, enter the password for the key registration and press the OK button. Then, "Executing!" is displayed and the registration process starts.

NOTE:
- If the wrong password is entered consecutively 5 times, the password entry for the key registration will be disabled for 16 minutes.
- The key registration cannot be cancelled during the operation.







2. When the key registration is completed, "Completed" is displayed. To register the next key, follow the message on the screen and press the OK button. Then, "Executing!" is displayed again and the registration process for the next key starts. To finish the key registration, press the cancel button.

NOTE:
- In order to register another key consecutively after registering the first key, the ignition switch must be turned to the ON position with the second key within 30 seconds after turning it to the "LOCK" (OFF) position with the first key.
- Up to eight keys can be registered.
- When the key cannot be registered using scan tool MB991958, refer to Inspection Procedure 2 "The ignition key cannot be registered using scan tool. Inspection Procedure 2

"KEY REGISTRATION (BARCODE NO.)" METHOD










1. When "Key Registration (Barcode No.)" screen is displayed, enter the password for the key registration and press the OK button.

NOTE: If the wrong password is entered consecutively 5 times, the password entry for the key registration will be disabled for 16 minutes.










2. Follow the message on the screen to enter the bar code No., and then press the OK button.
3. When "Do you want to start?" is displayed, press the OK button to start the registration, or press the Cancel button to cancel the registration.
4. "Completed" is displayed. Press the OK button to finish the registration.

NOTE: When the key cannot be registered using scan tool MB991958, refer to Inspection Procedure 2 "The ignition key cannot be registered using scan tool. Inspection Procedure 2

"KEYLESS ID REG." METHOD







1. On the "Keyless ID Reg." screen, enter the password and press the OK button.
2. Register within 1 minute and send the programming packet* to register the keyless ID. To register multiple keys, register the next key within 1 minute from the registration operation of previous key. Complete the registration of necessary keys, then press the OK button to finish the keyless ID registration.

NOTE:
- Up to eight ignition keys can be registered.
- *: Programming packet sending procedure Complete the following steps 1 to 3 within four seconds.
1. Press and hold both the lock and the unlock switch for 1 second or longer.
2. Release both the lock and the unlock switch for 0.5 second or longer.
3. Press the unlock switch.

3. Push the OK button after "Keyless ID Registration was finished." is displayed.







4. Check number of the keyless IDs registered.

"TIRE PRESSURE SENSOR ID REGISTRATION" METHOD

1. Select "4tires ID Reg. (Change tire PRS.)" and start the tire pressure sensor ID registration.

CAUTION: Register all tire pressure sensor IDs within twenty minutes.

2. "4 SNSR ID Registration Do you want to start? Note Finish ID Registration within 20 minutes." is displayed. Then, press "OK."

NOTE: If the ID code registration is not finished within 20 minutes, all the ID codes registered in the TPMS transmitter before will be erased. For this reason, the ID codes need to be registered again.

3. Decrease the tire pressure to 174 kPa (25.2 psi) or less by changing 20 kPa (2.9 psi) or more, and register the TPMS transmitter ID code of each wheel to WCM.

NOTE:
- You can start out the operations from any TPMS transmitter. The tire pressure sensor ID registration has no order.
- On completion of the TPMS transmitter ID code registration, the TPMS transmitter ID code is displayed on the scan tool screen.
- Scan tool cannot identify which registered TPMS transmitter is used for each wheel. For this reason, write down the tire number for each wheel when the tire number and ID code is displayed on the scan tool during ID code registration.
- It may take approximately one minute for the ID code to be displayed on the scan tool screen after the tire pressure is reduced.
- If the ID code is not displayed, reduce the tire pressure another 20 kPa (2.9 psi) or more. If the ID code is not displayed yet, rotate the tire to displace the TPMS transmitter, and reduce the tire pressure 20 kPa (2.9 psi) or more again.
- If the ID code cannot be registered for all the four wheels, the WCM may be faulty, thus replace the WCM.
- If the ID code can be registered for one wheel or more, the TPMS transmitter in which the code cannot be registered may be faulty, thus replace that TPMS transmitter.

4. "4 SNSR ID Registration Completed." is displayed. Then, select "OK."

NOTE: The TPMS indicator illuminates for tire pressure alarm.

5. After one minute or more has passed, correct the tire pressure for all wheels with ignition switch "ON".
6. Check the data list "Registered ID reception, Tire 1, 2, 3, 4" if "YES" is displayed for each tire. When "NO" is displayed, drive the vehicle for approximately 5 minutes, check the display again. If "NO" is still displayed, register the ID code again.

"TPMS TRANSMITTER CHECK" METHOD

According to the following procedures, identify which registered TPMS transmitter corresponds to which wheel, and check the tire pressure and acceleration value of each TPMS transmitter.

1. Check the data list "Air Pressure, Tire 1, 2, 3, 4" and write down the tire pressure for all wheels.

NOTE: The display at this time is the data received most recently.

2. Perform the following procedures for four wheels in order, identify the wheel by checking the tire pressure of each wheel.
1. Change the pressure of tire for 20 kPa (2.9 psi) or more so that the TPMS transmitter sends the latest sensor data (The tire pressure can either be decreased or increased).
2. Check the data list screen to determine which tire number corresponds to the wheel whose tire pressure has changed.

NOTE:
- It may take approximately one minute that the data of tire pressure change is displayed on the scan tool screen.
- If the data of tire pressure change is not displayed on the scan tool screen, the most possible cause is that the radio wave sent from the TPMS transmitter cannot be received. In this case, the radio wave may be received by performing the procedures from (1) again after turning the tire to change the TPMS transmitter position. If the tire pressure change is still not displayed on the scan tool screen, the TPMS transmitter in which the ID code is not registered may be installed, or the TPMS transmitter may be faulty. Therefore, perform ID code registration or replace the TPMS transmitter according to the instructions of troubleshooting for DTCs. (At this time, do not register the ID codes or replace the TPMS transmitter.)

3. Check the tire pressure or acceleration value shown in the screen (if needed).
4. After checking by the tire pressure change, adjust the checked tire pressure to the proper value.


"TIRE PRESSURE SENSOR ID CHECK" METHOD

1. Select "Tire Pressure Sensor ID Check".
2. Check the registered TPMS transmitter IDs on the scan tool screen.

REGISTRATION NOT USING SCAN TOOL MB991958 (M.U.T.-III SUB ASSEMBLY) [USA ONLY]

When the ignition key is lost or additional keys are requested, the ignition key must be used to register key ID.

CAUTION: Two ignition keys that have been registered are needed.

1. Turn the ignition switch to the "ON" position using the registered ignition key and keep it there for 5 seconds.
2. Turn the ignition switch to the "LOCK" (OFF) position, and remove the registered ignition key.
3. Within 30 seconds after the ignition key is removed, insert the other registered ignition key that has already been registered and turn the ignition switch to the "ON" position.







4. The immobilizer indicator starts flashing in approximately 10 seconds after the ignition switch is turned to the "ON" position.
5. When the immobilizer indicator starts flashing, turn the ignition switch to the "LOCK" (OFF) position and remove the ignition key.

NOTE: When an error occurs while the immobilizer indicator is flashing, the immobilizer indicator extinguishes.

6. Within 30 seconds after the immobilizer indicator flashes in Step 5, insert the ignition key to be added and turn the ignition switch to the "ON" position.
7. When registering another ignition key, repeat the procedure from the beginning.

NOTE:
[When the additional ignition key cannot be registered]
- When the immobilizer indicator is not illuminated during registration
- When the immobilizer indicator does not change in 3 seconds after carrying out step 6.

[When the additional registration of the ignition key terminates automatically]
- When 30 seconds have passed before inserting the ignition key in Step 3 after the ignition key is removed in Step 2.
- When 30 seconds have passed after the immobilizer indicator flashed

KEYLESS ID NOT USING SCAN TOOL MB991958 (M.U.T.-III SUB ASSEMBLY) [USA ONLY]

When the keyless ID code is already registered in the transmitter, the keyless ID code can be registered without using the scan tool MB991958 (M.U.T.-III sub assembly) according to the following procedures.

1. Prepare all the transmitters for ID code registration before starting the operation.
2. Press the unlock button of the transmitter in which the keyless ID code is registered.
3. After pressing the unlock button, press the lock button within 4 seconds to less than 10 seconds.
4. Release the lock button within 10 seconds after pressing it.
5. Release the unlock button 0.5 seconds after releasing the lock button.

NOTE:
- The WCM erases the keyless ID codes of the transmitters other than the operated transmitter.
- The WCM sets the transmitter registration number to 1.

6. When the operations from Step 1 to Step 4 are completed, the door can be locked or unlocked, and the mode shifts to the customer-programming mode. Within 1 minute after the mode shifted to the customer-programming mode, the signal for registration is transmitted from the transmitter to be added.

NOTE: How to transmit the transmitter registration signal.

1. Press the lock button and the unlock button of the transmitter to be added for 1 second or more simultaneously.
2. Release the lock button and the unlock button simultaneously.
3. After releasing the lock button and unlock button simultaneously, when 0.5 seconds or more has elapsed, press the unlock button.

NOTE:
- The WCM receives the registration signal, and stores the keyless ID code of the transmitter.
- The WCM adds the transmitter registration number by 1.


7. When the operation of Step 5 is finished, the door can be locked or unlocked to notify that the transmitter registration is completed.
8. To register another transmitter, repeat the operation of Step 5 within 1 minute after the previous transmitter registration.

9. The customer-programming mode is terminated by any of the following conditions.
- When the registration of 8 transmitters are completed
- When 1 minute has elapsed without registration after the shift to the customer-programming mode
- when 1 minute has elapsed after previous transmitter registration
- When the engine speed is more than 200 rpm
- The EEPROM abnormality occurs [When the EEPROM abnormality occurs during the transmitter registration, delete all the transmitters stored (including the transmitters used for the shift to the customer-programming mode), and finish the customer-programming mode.]