Operation CHARM: Car repair manuals for everyone.
Manuals through 2025 now available!

Our trusted friends have launched a new website named LEMON, which has newer manuals. It also contains all the CHARM manuals.

LEMON is the spiritual successor to CHARM, I recommend you try it!

Link: lemon-manuals.la or lemon-manuals.org.ua

(Some people have issue connecting. LEMON is investigating. For now, use Firefox or change your DNS server)

Or, hide this message: temporarily or permanently

Diagnostic Item 21

DIAGNOSTIC ITEM 21: Diagnose when the scan tool cannot receive the data sent by radio and CD player [vehicles with radio and CD player] or radio and CD changer [vehicles with radio and CD changer].

CAUTION: When servicing a CAN bus line, ground yourself by touching a metal object such as an unpainted water pipe. If you fail to do so, a component connected to the CAN bus line may be damaged.


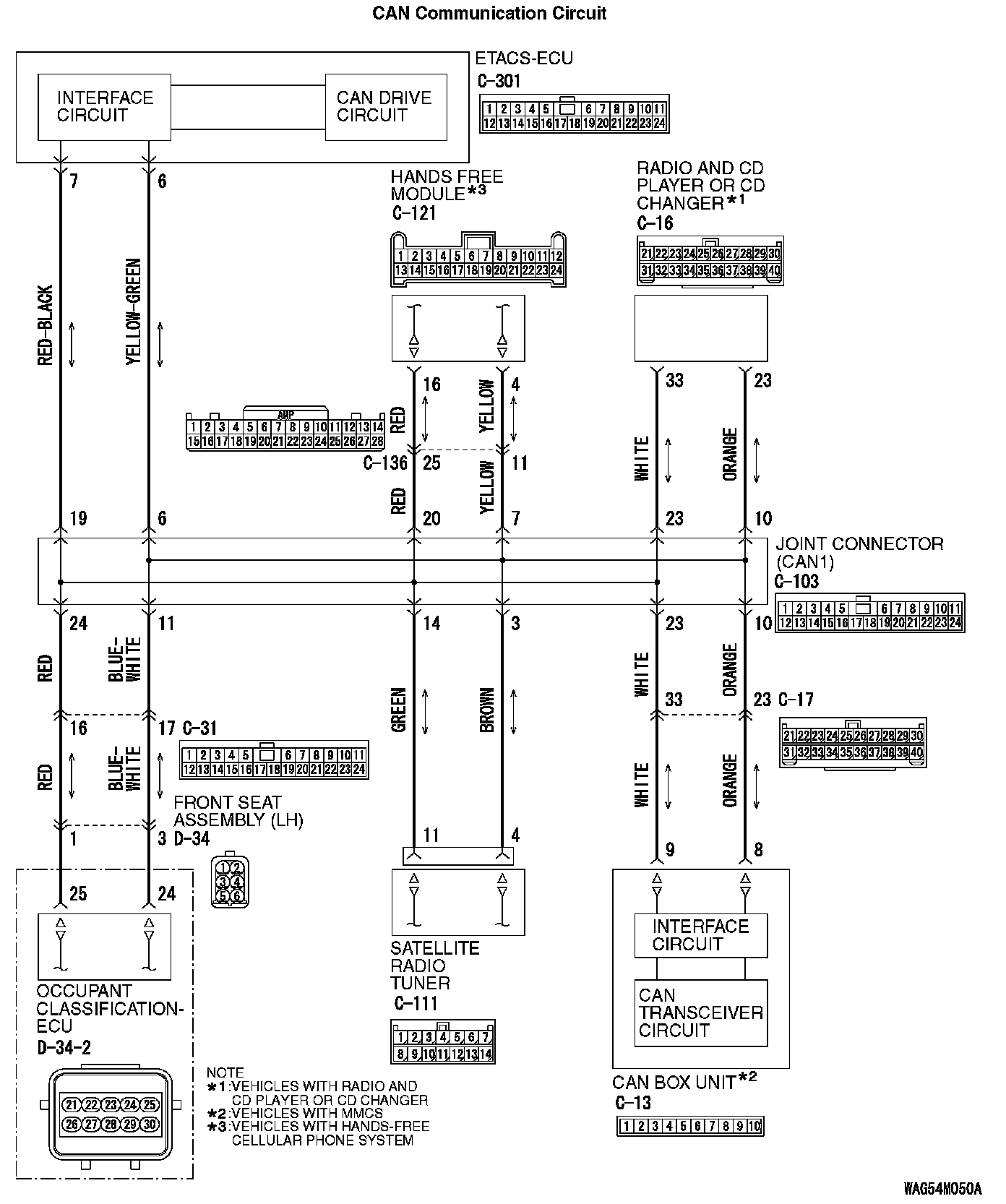
CAN Communication Circuit (Part 1):




CAN Communication Circuit (Part 2):






FUNCTION
If the scan tool MB991958 cannot communicate with the radio and CD player or radio and CD changer, this diagnosis result will be set.

TROUBLE JUDGMENT CONDITIONS
If a communication flag is not set for the radio and CD player or radio and CD changer, the ETACS-ECU determines that there is a failure.

TROUBLESHOOTING HINTS
- Malfunction of the connector [joint connector (CAN1), radio and CD player or radio and CD changer connector improperly connected]
- Malfunction of the wiring harness [open circuit between the radio and CD player or radio and CD changer connector and the joint connector (CAN1), power supply circuit to the radio and CD player or radio and CD changer]
- Malfunction of the radio and CD player or radio and CD changer

DIAGNOSIS

Required Special Tools:
- MB991223: Harness Set
- MB992006: Extra Fine Probe

STEP 1. Check joint connector (CAN1) C-103 and radio and CD player or radio and CD changer connector C-16 for loose, corroded or damaged terminals, or terminals pushed back in the connector.

CAUTION: The strand end of the twisted wire should be within 10 cm (4 inches) from the connector.

Q: Are joint connector (CAN1) C-103 and radio and CD player or radio and CD changer connector C-16 in good condition?

YES : Go to Step 2.

NO : Repair the damaged parts.

STEP 2. Check the wiring harness between joint connector (CAN1) C-103 and radio and CD player or radio and CD changer connector C-16 for open circuit.

CAUTION: Strictly observe the specified wiring harness repair procedure.

1. Disconnect joint connector (CAN1) C-103 and radio and CD player or radio and CD changer connector C-16, and check the wiring harness.







2. Check the wiring harness between joint connector (CAN1) C-103 (terminal No.10) and radio and CD player or radio and CD changer connector C-16 (terminal No.23)

OK: Continuity exists (2 ohms or less)







3. Check the wiring harness between joint connector (CAN1) C-103 (terminal No.23) and radio and CD player or radio and CD changer connector C-16 (terminal No.33)

OK: Continuity exists (2 ohms or less)

Q: Is the wiring harness between joint connector (CAN1) C-103 and radio and CD player or radio and CD changer connector C-16 in good condition?

YES : Check the power supply circuit of the radio and CD player or radio and CD changer. Refer to Radio and CD player - Troubleshooting . Trouble Symptom Chart

NO : Repair the wiring harness between joint connector (CAN1) C-103 and radio and CD player or radio and CD changer connector C-16.