Operation CHARM: Car repair manuals for everyone.
Manuals through 2025 now available!

Our trusted friends have launched a new website named LEMON, which has newer manuals. It also contains all the CHARM manuals.

LEMON is the spiritual successor to CHARM, I recommend you try it!

Link: lemon-manuals.la or lemon-manuals.org.ua

(Some people have issue connecting. LEMON is investigating. For now, use Firefox or change your DNS server)

Or, hide this message: temporarily or permanently

Part 1

DIAGNOSTIC ITEM 25: Short to power supply or ground in both CAN_H and CAN_L lines of the CAN-B bus lines.

CAUTION: When servicing a CAN bus line, ground yourself by touching a metal object such as an unpainted water pipe. If you fail to do so, a component connected to the CAN bus line may be damaged.


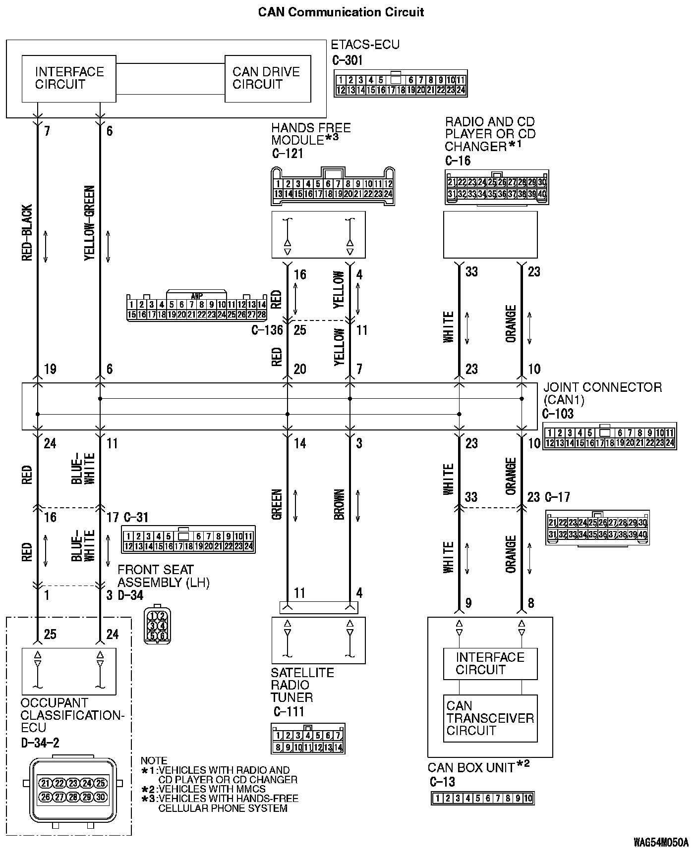
CAN Communication Circuit (Part 1):




CAN Communication Circuit (Part 1):




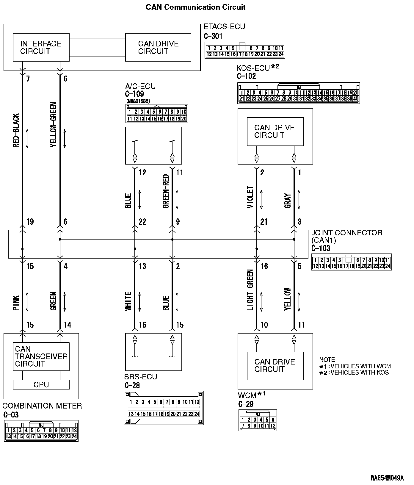
CAN Communication Circuit (Part 2):






FUNCTION
If a short to power supply or ground is present in both CAN_H and CAN_L lines, this diagnosis result will be set.

TROUBLE JUDGMENT CONDITIONS
If a communication flag is set for the ETACS-ECU, no communication is present through the CAN-B line, and diagnostic trouble code U0019 is set, the ETACS-ECU determines that there is a failure.

TROUBLESHOOTING HINTS
- Malfunction of the connector (ETACS-ECU connector improperly connected)
- Malfunction of the wiring harness (CAN_H and CAN_L lines are short to power supply or ground on the CAN-B line.)
- Malfunction of ECUs

DIAGNOSIS

Required Special Tools:
- MB991223: Harness Set
- MB992006: Extra Fine Probe

STEP 1. Check the wiring harness between ETACS-ECU connector C-301 and body ground for a short to power supply. Measure the voltage at ETACS-ECU connector C-301.

CAUTION:
- A digital multimeter should be used.

- The test wiring harness should be used.

1. Disconnect ETACS-ECU connector C-301, and measure the voltage at the wiring harness side of ETACS-ECU connector.
2. Turn the ignition switch to the ON position.







3. Measure the voltage between ETACS-ECU connector terminal 6 and body ground.

OK: 4.7 volts or less







4. Measure the voltage between ETACS-ECU connector terminal 7 and body ground.

OK: 4.7 volts or less

Q: Do all the voltages measure 4.7 volts or less?

YES : Go to Step 2.

NO : Go to Step 13.

STEP 2. Check the wiring harness between joint connector (CAN1) C-103 and combination meter connector C-03 for a short to ground. Measure the resistance at joint connector (CAN1) C-103.

1. Disconnect joint connector (CAN1), and measure the resistance at the wiring harness side of joint connector (CAN1).







2. Measure the resistance between joint connector (CAN1) terminal 4 and body ground.

OK: 1 kohms or more







3. Measure the resistance between joint connector (CAN1) terminal 15 and body ground.

OK: 1 kohms or more

Q: Do all the resistances measure 1 kohms or more?

YES (vehicles with KOS) : Go to Step 3.

YES (vehicles with WCM) : Go to Step 4.

NO (vehicles with KOS or WCM) : Go to Step 24.

STEP 3. Check the wiring harness between joint connector (CAN1) C-103 and KOS-ECU connector C-102 for a short to ground. Measure the resistance at joint connector (CAN1) C-103.

1. Disconnect joint connector (CAN1), and measure the resistance at the wiring harness side of joint connector (CAN1).







2. Measure the resistance between joint connector (CAN1) terminal 8 and body ground.

OK: 1 kohms or more







3. Measure the resistance between joint connector (CAN1) terminal 21 and body ground.

OK: 1 kohms or more

Q: Do all the resistances measure 1 kohms or more?

YES : Go to Step 5.

NO : Go to Step 25.

STEP 4. Check the wiring harness between joint connector (CAN1) C-103 and WCM connector C-29 for a short to ground. Measure the resistance at joint connector (CAN1) C-103.

1. Disconnect joint connector (CAN1), and measure the resistance at the wiring harness side of joint connector (CAN1).







2. Measure the resistance between joint connector (CAN1) terminal 5 and body ground.

OK: 1 kohms or more







3. Measure the resistance between joint connector (CAN1) terminal 16 and body ground.

OK: 1 kohms or more

Q: Do all the resistances measure 1 kohms or more?

YES : Go to Step 5.

NO : Go to Step 26.

STEP 5. Check the wiring harness between joint connector (CAN1) C-103 and SRS-ECU connector C-28 for a short to ground. Measure the resistance at joint connector (CAN1) C-103.

1. Disconnect joint connector (CAN1), and measure the resistance at the wiring harness side of joint connector (CAN1).







2. Measure the resistance between joint connector (CAN1) terminal 2 and body ground.

OK: 1 kohms or more







3. Measure the resistance between joint connector (CAN1) terminal 13 and body ground.

OK: 1 kohms or more

Q: Do all the resistances measure 1 kohms or more?

YES : Go to Step 6.

NO : Go to Step 27.

STEP 6. Check the wiring harness between joint connector (CAN1) C-103 and occupant classification-ECU connector D-34-2 for a short to ground. Measure the resistance at joint connector (CAN1) C-103.

1. Disconnect joint connector (CAN1), and measure the resistance at the wiring harness side of joint connector (CAN1).







2. Measure the resistance between joint connector (CAN1) terminal 11 and body ground.

OK: 1 kohms or more







3. Measure the resistance between joint connector (CAN1) terminal 24 and body ground.

OK: 1 kohms or more

Q: Do all the resistances measure 1 kohms or more? YES (vehicles without hands-free cellular phone system) : Go to Step 8.

YES (vehicles with hands-free cellular phone system) : Go to Step 7.

NO : Go to Step 28.

STEP 7. Check the wiring harness between joint connector (CAN1) C-103 and hands free module connector C-121 for a short to ground. Measure the resistance at joint connector (CAN1) C-103.

1. Disconnect joint connector (CAN1), and measure the resistance at the wiring harness side of joint connector (CAN1).







2. Measure the resistance between joint connector (CAN1) terminal 7 and body ground.

OK: 1 kohms or more







3. Measure the resistance between joint connector (CAN1) terminal 20 and body ground.

OK: 1 kohms or more

Q: Do all the resistances measure 1 kohms or more?

YES : Go to Step 8.

NO : Go to Step 29.

STEP 8. Check the wiring harness between joint connector (CAN1) C-103 and A/C-ECU connector C-109 for a short to ground. Measure the resistance at joint connector (CAN1) C-103.

1. Disconnect joint connector (CAN1), and measure the resistance at the wiring harness side of joint connector (CAN1).







2. Measure the resistance between joint connector (CAN1) terminal 9 and body ground.

OK: 1 kohms or more







3. Measure the resistance between joint connector (CAN1) terminal 22 and body ground.

OK: 1 kohms or more

Q: Do all the resistances measure 1 kohms or more?

YES (vehicles without MMCS) : Go to Step 9.

YES (vehicles with MMCS) : Go to Step 10.

NO : Go to Step 30.

STEP 9. Check the wiring harness between joint connector (CAN1) C-103 and radio and CD player or radio and CD changer connector C-16 for a short to ground. Measure the resistance at joint connector (CAN1) C-103.

1. Disconnect joint connector (CAN1), and measure the resistance at the wiring harness side of joint connector (CAN1).







2. Measure the resistance between joint connector (CAN1) terminal 10 and body ground.

OK: 1 kohms or more







3. Measure the resistance between joint connector (CAN1) terminal 23 and body ground.

OK: 1 kohms or more

Q: Do all the resistances measure 1 kohms or more?

YES (vehicles without satellite radio) : Go to Step 12.

YES (vehicles with satellite radio) : Go to Step 11.

NO : Go to Step 31.

STEP 10. Check the wiring harness between joint connector (CAN1) C-103 and CAN box unit connector C-13 for a short to ground. Measure the resistance at joint connector (CAN1) C-103.

1. Disconnect joint connector (CAN1), and measure the resistance at the wiring harness side of joint connector (CAN1).







2. Measure the resistance between joint connector (CAN1) terminal 10 and body ground.

OK: 1 kohms or more







3. Measure the resistance between joint connector (CAN1) terminal 23 and body ground.

OK: 1 kohms or more

Q: Do all the resistances measure 1 kohms or more?

YES (vehicles without satellite radio) : Go to Step 12.

YES (vehicles with satellite radio) : Go to Step 11.

NO : Go to Step 32.

STEP 11. Check the wiring harness between joint connector (CAN1) C-103 and satellite radio tuner connector C-111 for a short to ground. Measure the resistance at joint connector (CAN1) C-103.

1. Disconnect joint connector (CAN1), and measure the resistance at the wiring harness side of joint connector (CAN1).







2. Measure the resistance between joint connector (CAN1) terminal 3 and body ground.

OK: 1 kohms or more







3. Measure the resistance between joint connector (CAN1) terminal 14 and body ground.

OK: 1 kohms or more

Q: Do all the resistances measure 1 kohms or more?

YES : Go to Step 12.

NO : Go to Step 33.

STEP 12. Check the wiring harness between joint connector (CAN1) C-103 and ETACS-ECU connector C-301 for a short to ground. Measure the resistance at joint connector (CAN1) C-103.

1. Disconnect joint connector (CAN1) and ETACS-ECU connector C-301, and measure the resistance at the wiring harness side of joint connector (CAN1).







2. Measure the resistance between joint connector (CAN1) terminal 6 and body ground.

OK: 1 kohms or more







3. Measure the resistance between joint connector (CAN1) terminal 19 and body ground.

OK: 1 kohms or more

Q: Do all the resistances measure 1 kohms or more?

YES : Go to Step 34.

NO : Repair the wiring harness between joint connector (CAN1) C-103 and ETACS-ECU connector C-301.

STEP 13. Check the wiring harness between joint connector (CAN1) C-103 and combination meter connector C-03 for a short to power supply. Measure the voltage at joint connector (CAN1) C-103.

CAUTION:
- A digital multimeter should be used.
- The test wiring harness should be used.


1. Disconnect joint connector (CAN1), and measure the voltage at the wiring harness side of joint connector (CAN1).
2. Turn the ignition switch to the ON position.







3. Measure the voltage between joint connector (CAN1) terminal 4 and body ground.

OK: 4.7 volts or less







4. Measure the voltage between joint connector (CAN1) terminal 15 and body ground.

OK: 4.7 volts or less

Q: Do all the voltages measure 4.7 volts or less?

YES (vehicles with KOS) : Go to Step 14.

YES (vehicles with WCM) : Go to Step 15.

NO (vehicles with KOS and WCM) : Go to Step 24.

STEP 14. Check the wiring harness between joint connector (CAN1) C-103 and KOS-ECU connector C-102 for a short to power supply. Measure the voltage at joint connector (CAN1) C-103.

CAUTION:
- A digital multimeter should be used.
- The test wiring harness should be used.


1. Disconnect joint connector (CAN1), and measure the voltage at the wiring harness side of joint connector (CAN1).
2. Turn the ignition switch to the ON position.







3. Measure the voltage between joint connector (CAN1) terminal 8 and body ground.

OK: 4.7 volts or less







4. Measure the voltage between joint connector (CAN1) terminal 21 and body ground.

OK: 4.7 volts or less

Q: Do all the voltages measure 4.7 volts or less?

YES : Go to Step 16.

NO : Go to Step 25.

STEP 15. Check the wiring harness between joint connector (CAN1) C-103 and WCM connector C-29 for a short to power supply. Measure the voltage at joint connector (CAN1) C-103.

CAUTION:
- A digital multimeter should be used.
- The test wiring harness should be used.


1. Disconnect joint connector (CAN1), and measure the voltage at the wiring harness side of joint connector (CAN1).
2. Turn the ignition switch to the ON position.







3. Measure the voltage between joint connector (CAN1) terminal 5 and body ground.

OK: 4.7 volts or less







4. Measure the voltage between joint connector (CAN1) terminal 16 and body ground.

OK: 4.7 volts or less

Q: Do all the voltages measure 4.7 volts or less?

YES : Go to Step 16.

NO : Go to Step 26.

STEP 16. Check the wiring harness between joint connector (CAN1) C-103 and SRS-ECU connector C-28 for a short to power supply. Measure the voltage at joint connector (CAN1) C-103.

CAUTION:
- A digital multimeter should be used.
- The test wiring harness should be used.


1. Disconnect joint connector (CAN1), and measure the voltage at the wiring harness side of joint connector (CAN1).
2. Turn the ignition switch to the ON position.







3. Measure the voltage between joint connector (CAN1) terminal 2 and body ground.

OK: 4.7 volts or less







4. Measure the voltage between joint connector (CAN1) terminal 13 and body ground.

OK: 4.7 volts or less

Q: Do all the voltages measure 4.7 volts or less?

YES : Go to Step 17.

NO : Go to Step 27.