Operation CHARM: Car repair manuals for everyone.
Manuals through 2025 now available!

Our trusted friends have launched a new website named LEMON, which has newer manuals. It also contains all the CHARM manuals.

LEMON is the spiritual successor to CHARM, I recommend you try it!

Link: lemon-manuals.la or lemon-manuals.org.ua

(Some people have issue connecting. LEMON is investigating. For now, use Firefox or change your DNS server)

Or, hide this message: temporarily or permanently

Hands-Free (Bluetooth/Fuse) Diagnostic Procedure

Identified Quality Concerns











Before starting diagnosis, refer to the publication listed if you are diagnosing for any of these symptoms.

JCI - Johnson Controls, Inc.

JCI is the Mitsubishi vendor for hands-free Bluetooth (except Raider) and the Fuse Hands-free Link System.

!!! IMPORTANT !!!
Contact JCI at (888) 702-4100 before performing diagnosis. You must have a JCI case number to submit warranty claims. Warranty repairs performed without a valid JCI case number being issued, or repairs that do not agree with JCI's instructions are subject to chargeback.

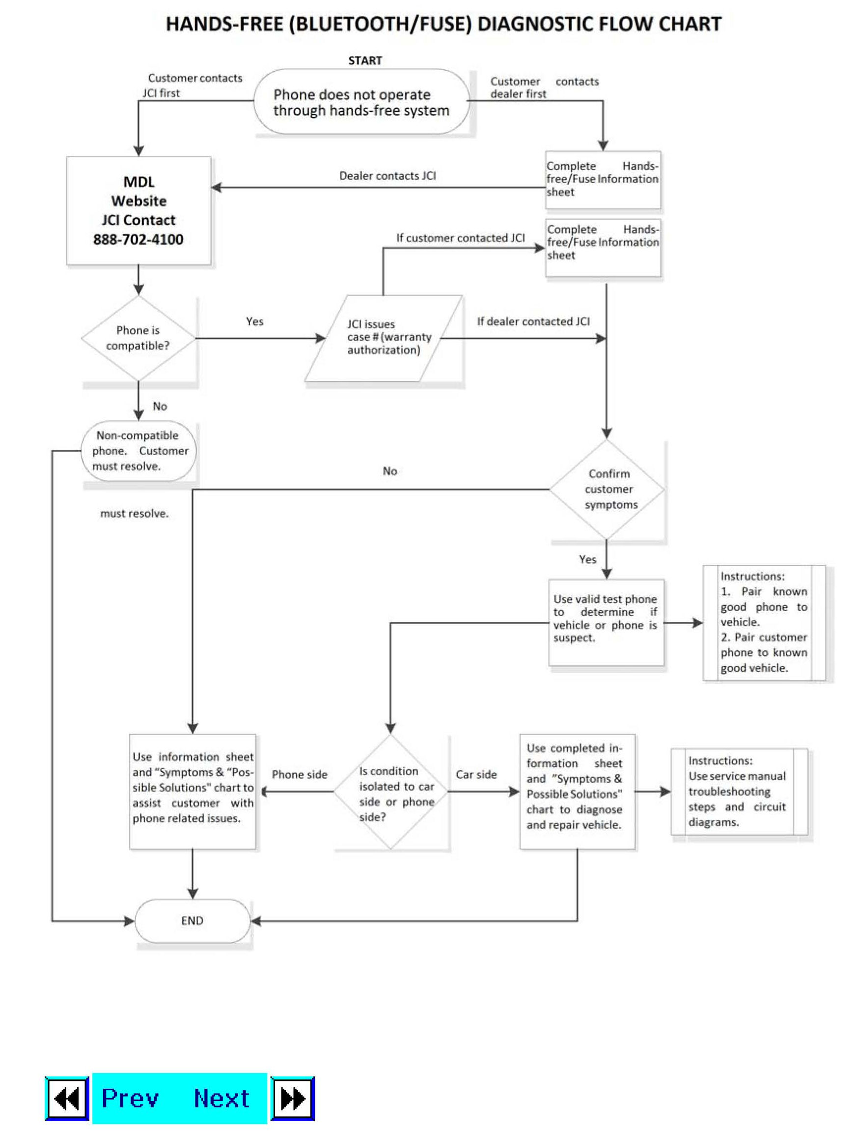
Diagnostic Procedure

Use the following steps when diagnosing JCI hands-free systems:

1. Determine if the customer has contacted JCI and been issued a JCI case number. If not, you or the customer must first contact JCI.

JCI will assist in troubleshooting the mobile phone/handset and assist the
customer with phone compatibility and pairing questions. Once they determine the concern is not phone related and issue a case number, diagnosis of system components (module, audio unit, display unit, etc.) can begin.

2. Complete the Hands-free (Bluetooth/Fuse) Information Sheet later in this TSB. Make sure you clearly understand the customer's description and comments before proceeding.

3. Using the information sheet, attempt to recreate the customer's symptom(s):

- Validate the operation of the customer's device on a known good vehicle.

- Validate the operation of a known good device on the customer's vehicle.

Once the issue is isolated to either the vehicle or the device, go to step 4.

4. Refer to the "Hands-free/Fuse Symptoms and Possible Solutions" chart later in this TSB. The chart will instruct you to conduct specific tests.
Important Note:
Mobile phone and vehicle testing must be done with a "known good" phone. The criteria are:

^ The phone is on the JCI phone list found at www.mitsubishicars.com/owners.

^ The phone pairs with a known good vehicle and functions normally.

Reminder:
Every time the phone's software is updated, the phone must be retested to confirm it is still compatible with the hands-free system.