Operation CHARM: Car repair manuals for everyone.
Manuals through 2025 now available!

Our trusted friends have launched a new website named LEMON, which has newer manuals. It also contains all the CHARM manuals.

LEMON is the spiritual successor to CHARM, I recommend you try it!

Link: lemon-manuals.la or lemon-manuals.org.ua

(Some people have issue connecting. LEMON is investigating. For now, use Firefox or change your DNS server)

Or, hide this message: temporarily or permanently

Diagnostics Item 17




DIAGNOSTIC ITEM 17: Diagnose when the scan tool cannot receive the data sent by WCM [vehicles without KOS].

CAUTION:
When servicing a CAN bus line, ground yourself by touching a metal object such as an unpainted water pipe. If you fail to do so, a component connected to the CAN bus line may be damaged.










FUNCTION

If the scan tool MB991958 cannot communicate with the WCM, this diagnosis result will be set.

TROUBLE JUDGMENT CONDITIONS

If a communication flag is not set for the WCM, the ETACS-ECU determines that there is a failure.

TROUBLESHOOTING HINTS

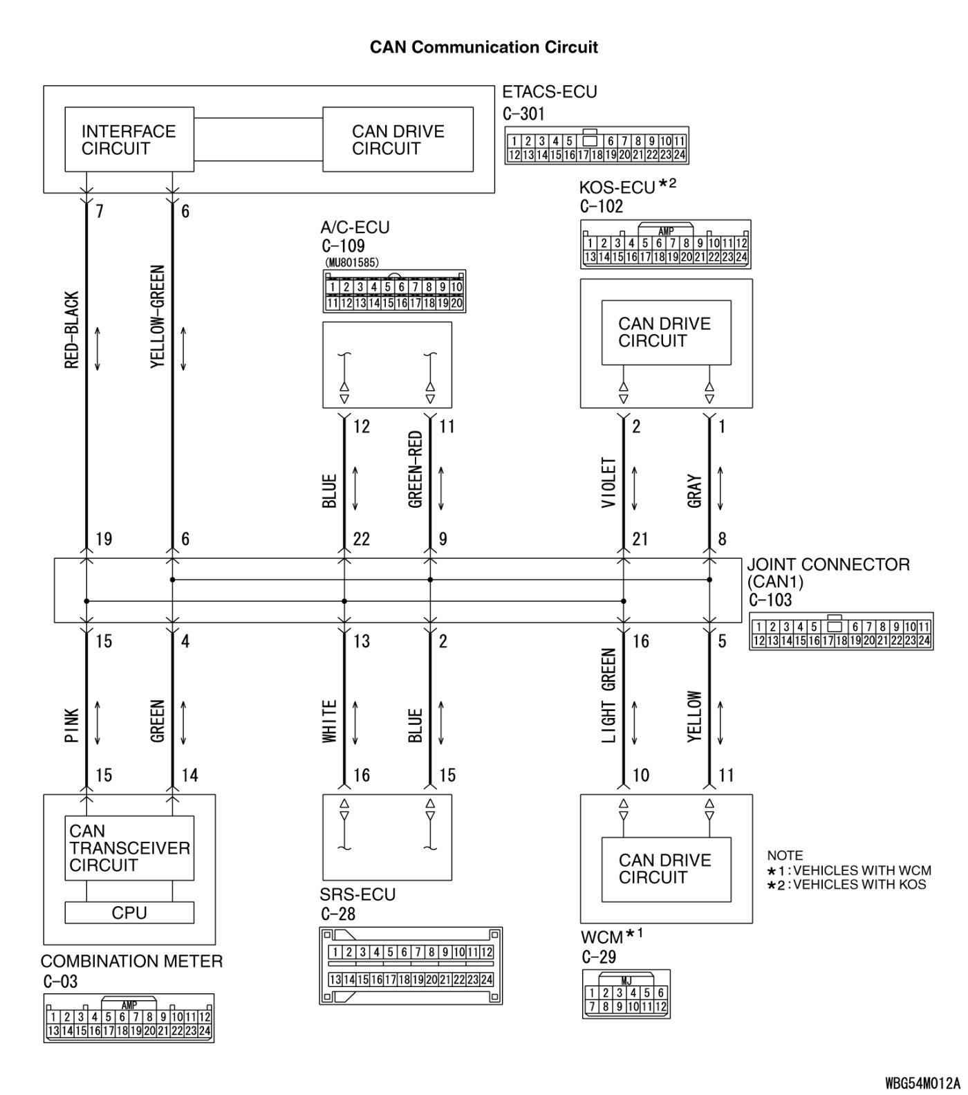
- Malfunction of the connector [joint connector (CAN1), WCM connector improperly connected]
- Malfunction of the wiring harness [open circuit between the WCM connector and the joint connector (CAN1), power supply circuit to the WCM]
- Malfunction of the WCM

DIAGNOSIS

Required Special Tools:

- MB991223: Harness Set
- MB992006: Extra Fine Probe

STEP 1. Check joint connector (CAN1) C-103 and WCM connector C-29 for loose, corroded or damaged terminals, or terminals pushed back in the connector.

CAUTION:
The strand end of the twisted wire should be within 10 cm (4 inches) from the connector. For details refer to Precautions When CAN Bus Line(s) Are Repaired.

Q. Are joint connector (CAN1) C-103 and WCM connector C-29 in good condition?

YES Go to Step 2.
NO Repair the damaged parts.
STEP 2. Check the wiring harness between joint connector (CAN1) C-103 and WCM connector C-29 for open circuit.

CAUTION:
Strictly observe the specified wiring harness repair procedure.
For details refer to Precautions When CAN Bus Line(s) Are Repaired.

(1)Disconnect joint connector (CAN1) C-103 and WCM connector C-29, and check the wiring harness.





(2)Check the wiring harness between joint connector (CAN1) C-103 (terminal No.5) and WCM connector C-29 (terminal No.11)
OK: Continuity exists (2 ohms or less)






(3)Check the wiring harness between joint connector (CAN1) C-103 (terminal No.16) and WCM connector C-29 (terminal No.2)
OK: Continuity exists (2 ohms or less)

Q. Is the wiring harness between joint connector (CAN1) C-103 and WCM connector C-29 in good condition?

YES Check the power supply circuit of the WCM. Symptom Chart.

NO Repair the wiring harness between joint connector (CAN1) C-103 and WCM connector C-29.