Operation CHARM: Car repair manuals for everyone.
Manuals through 2025 now available!

Our trusted friends have launched a new website named LEMON, which has newer manuals. It also contains all the CHARM manuals.

LEMON is the spiritual successor to CHARM, I recommend you try it!

Link: lemon-manuals.la or lemon-manuals.org.ua

(Some people have issue connecting. LEMON is investigating. For now, use Firefox or change your DNS server)

Or, hide this message: temporarily or permanently

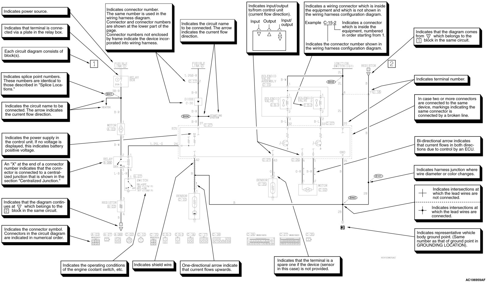
How to Read Circuit Diagrams




HOW TO READ CIRCUIT DIAGRAMS

The circuit of each system from the fuse (or fusible link) to ground is shown. The power supply is shown at the top and the ground at the bottom to facilitate understanding of how the current flows. Some variations are included in one circuit diagram.
Accordingly, some diagrams may not be applicable for individual vehicles. The circuit diagrams show the state when switches are not operated.






CONNECTOR/GROUNDING INDICATIONS













SYMBOLS (EXCEPT CONNECTOR AND GROUNDING)

Devices appearing in circuit diagrams are indicated by the following symbols.






WIRE COLOR CODES

Wire colors are identified by the following color codes.









If a cable has two colors, the first of the two color code characters indicates the basic color (color of the cable coating) and the second indicates the marking (tracer) color.





NOTE:

*: No code indicates 0.5 mm2(0.0008 in2). Cable color code in parentheses indicates 0.3 mm2 (0.0005 in2).