Operation CHARM: Car repair manuals for everyone.
Manuals through 2025 now available!

Our trusted friends have launched a new website named LEMON, which has newer manuals. It also contains all the CHARM manuals.

LEMON is the spiritual successor to CHARM, I recommend you try it!

Link: lemon-manuals.la or lemon-manuals.org.ua

(Some people have issue connecting. LEMON is investigating. For now, use Firefox or change your DNS server)

Or, hide this message: temporarily or permanently

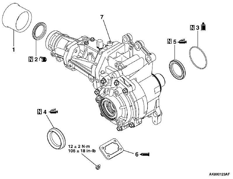
Transfer Disassembly and Assembly




DISASSEMBLY AND ASSEMBLY









- MD998812: Installer cap
- MB992154: Oil seal installer
- MB992075: Handle
- MB992142: Oil seal installer
- MB990936: Installer adapter

ASSEMBLY SERVICE POINT

]]A[[ COVER INSTALLATION





1. Apply a 1.5 mm diameter bead of sealant as illustrated onto the cover.
3M(TM)ATD Part No.8660 or equivalent
2. Attach the cover to the transfer and tighten it to the specified torque.
Tightening torque: 12± 2Nm (106± 18 in-lb)


]]B[[ OIL SEAL INSTALLATION

CAUTION:
Pay attention to the transfer case that can possibly twist when the pin projection is too large.





1. Adjust the projection allowances of the two pins of the special tool, Oil Seal Installer
(MB992154) to be 0.2 ± 0.1 mm (0.007 ± 0.003 in).
NOTE:
The two pins are inserted into the special tool, Oil Seal Installer (MB992154). When the oil seal is replaced, the traces are found on the transfer case so that the replacement using the specified special tool can be recognized.

2. Apply specified grease to the oil seal lip area.
Specified grease: Retinax A






3. Using the special tool MD998812 and MB992154, install the oil seal.





4. Check whether the two traces are found on the transfer case.

]]C[[ OIL SEAL INSTALLATION





1. Using the special tool MB992075 and MB992142, install the oil seal.
2. Apply specified grease to the oil seal lip area.
Specified grease: Retinax A


]]D[[ OIL SEAL INSTALLATION





1. Using the special tool MB990936, install the oil seal.
2. Apply transfer oil to the lip of oil seal.