Operation CHARM: Car repair manuals for everyone.
Manuals through 2025 now available!

Our trusted friends have launched a new website named LEMON, which has newer manuals. It also contains all the CHARM manuals.

LEMON is the spiritual successor to CHARM, I recommend you try it!

Link: lemon-manuals.la or lemon-manuals.org.ua

(Some people have issue connecting. LEMON is investigating. For now, use Firefox or change your DNS server)

Or, hide this message: temporarily or permanently

Inspection Procedure 23




Inspection procedure 23: Fuel pump system


























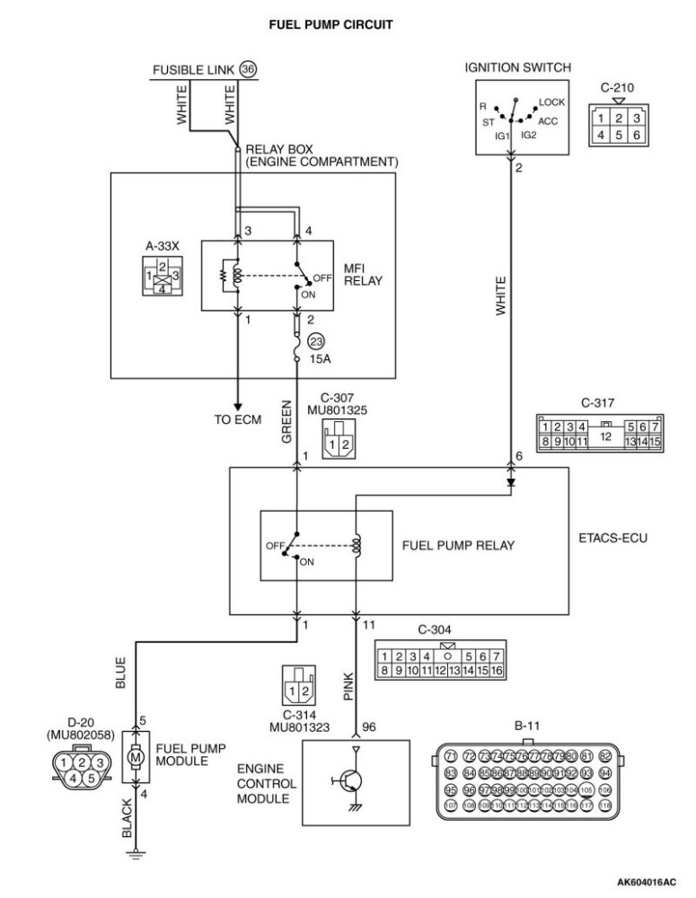
CIRCUIT OPERATION

- The fuel pump drive power is supplied from MFI relay (terminal No. 2) to fuel pump relay (C-307 ETACS-ECU connector terminal No. 1) in the ETACS-ECU.

- The battery positive voltage is applied by the ignition switch to the fuel pump coil (C-317 ETACS-ECU connector terminal No. 6) in the ETACS-ECU. The ECM turns "ON" the relay by turning "ON" the power transistor in the unit so as to conduct power to the fuel pump relay coil (via the C-304 ETACS-ECU connector terminal No. 11).

- When the fuel pump relay is turned "ON", the battery positive voltage will be supplied from the fuel pump relay (C-314 ETACS-ECU connector terminal No. 5) to the fuel pump.

COMMENT

- When the ignition switch ON signal is inputted into the ECM, the ECM turns ON the fuel pump relay. This causes the battery voltage to be supplied to the fuel pump.

TROUBLESHOOTING HINTS (The most likely causes for this code to be set are:)

- Malfunction of the fuel pump relay.

- Malfunction of the fuel pump.

- Open or shorted fuel pump circuit, harness damage, or connector damage.

- Malfunction of the ECM.

DIAGNOSIS

Required Special Tools:

- MB991958: Scan Tool (M.U.T.-III Sub Assembly)
- MB991824: V.C.I.

- MB991827: USB Cable

- MB991910: Main Harness A

STEP 1. Using scan tool MB991958, check actuator test item 9: Fuel Pump.





CAUTION:
To prevent damage to scan tool MB991958, always turn the ignition switch to the "LOCK"
(OFF) position before connecting or disconnecting scan tool MB991958.

(1)Connect scan tool MB991958 to the data link connector.
(2)Turn the ignition switch to the "ON" position.
(3)Set scan tool MB991958 to the actuator test mode for item 9, Fuel Pump.

- An operation sound of the fuel pump should be heard.
(4)Turn
the ignition switch to the "LOCK" (OFF) position.

Q. Is the fuel pump operating properly?

YES That this malfunction is intermittent. How to Cope With Intermittent Malfunctions.

NO Go to Step 2.

STEP 2. Check harness connector C-304, C-307, C-314 and C-317 at ETACS-ECU for damage.

Q. Is the harness connector in good condition?

YES Go to Step 3.
NO Repair or replace it. Harness Connector Inspection.
Then confirm that the malfunction symptom is eliminated.
STEP 3. Check the fuel pump relay.

(1)Remove the ETACS-ECU.





(2)Use jumper wires to connect C-317 ETACS-ECU terminal No. 6 to the positive battery terminal and C-304 ETACS-ECU terminal No. 11 to the negative battery terminal.
(3)Check for continuity between the C-307 ETACS-ECU terminal No. 1 and C-314 ETACS-ECU terminal No. 1 while connecting and disconnecting the jumper wire at the negative battery terminal.

- Continuity (2 ohms or less) [Negative battery terminal connected]

- Should be open loop. [Negative battery terminal disconnected]
(4)Install
the ETACS-ECU.

Q. Is the measured resistance normal?

YES Go to Step 4.

NO Replace the ETACS-ECU. Then confirm that the malfunction symptom is eliminated.

STEP 4. Check harness connector B-11 at ECM connector for damage.

Q. Is the connector in good condition?

YES Go to Step 5.
NO Repair or replace it. Harness Connector Inspection.
Then confirm that the malfunction symptom is eliminated.
STEP 5. Measure the power supply voltage at ECM connector B-11.

(1)Disconnect the connector B-11 and measure at the harness side.

(2)Turn the ignition switch to the "ON" position.





(3)Measure the voltage between terminal No. 96 and ground.

- Voltage should be battery positive voltage.
(4)Turn
the ignition switch to the "LOCK" (OFF) position.

Q. Is battery positive voltage (approximately 12 volts) present?

YES Go to Step 6.

NO Repair harness wire between ETACS-ECU connector C-304 (terminal No. 11) and ECM connector B-11 (terminal No. 96) because of open circuit or short circuit to ground. Then confirm that the malfunction symptom is eliminated.

STEP 6. Measure the power supply voltage at ETACS-ECU connector C-307.

(1)Disconnect the connector C-307 and measure at the harness side.

(2)Turn the ignition switch to the "ON" position.





(3)Measure the voltage between terminal No. 1 and ground.

- Voltage should be battery positive voltage.
(4)Turn
the ignition switch to the "LOCK" (OFF) position.

Q. Is battery positive voltage (approximately 12 volts) present?

YES Go to Step 8.

NO Go to Step 7.

STEP 7. Check harness connector A-33X at MFI relay connector for damage.

Q. Is the connector in good condition?

YES Repair harness wire between MFI relay connector A-33X (terminal No. 2) and ETACS-ECU connector C-307 (terminal No. 1) because of open circuit or short circuit to ground. Then confirm that the malfunction symptom is eliminated.
NO Repair or replace it. Harness Connector Inspection.
Then confirm that the malfunction symptom is eliminated.
STEP 8. Check harness connector D-20 at fuel pump connector for damage.

Q. Is the connector in good condition?

YES Go to Step 9.
NO Repair or replace it. Harness Connector Inspection.
Then confirm that the malfunction symptom is eliminated.
STEP 9. Check the fuel pump operation.

(1)Disconnect fuel pump connector D-20.





(2)Use jumper wires to connect fuel pump connector terminal No. 5 to the positive battery terminal and terminal No. 4 to the negative battery terminal.

- An operating sound of the fuel pump should be heard.

Q. Is the fuel pump operating properly?

YES Go to Step 10.

NO Replace the fuel pump. Then confirm that the malfunction symptom is eliminated.

STEP 10. Check for continuity at fuel pump harness side connector D-20.

(1)Disconnect the connector D-20 and measure at the harness side.





(2)Check for the continuity between terminal No. 4 and ground.

- Should be less than 2 ohms.

Q. Does continuity exist?

YES Go to Step 11.

NO Repair harness wire between fuel pump connector D-20 (terminal No. 4) and ground because of open circuit or harness damage. Then confirm that the malfunction symptom is eliminated.

STEP 11. Measure the power supply voltage at fuel pump connector D-20.

(1)Disconnect the connector D-20 and measure at the harness side.

(2)Turn the ignition switch to the "ON" position.





(3)Measure the voltage between terminal No. 5 and ground.

- Voltage should be battery positive voltage.
(4)Turn
the ignition switch to the "LOCK" (OFF) position.

Q. Is battery positive voltage (approximately 12 volts) present?

YES Go to Step 13.

NO Go to Step 12.

STEP 12. Check for harness damage between ETACS-ECU connector C-304
(terminal No. 11) and ECM connector B-11 (terminal No. 96)


Q. Is the harness wire in good condition?

YES Replace the ECM. When the ECM is replaced, register the ID code. Refer to ID registration procedure manual - ID codes registration judgement table [Vehicles with KOS] or ID registration procedure manual - ID codes registration judgement table [Vehicles with WCM]. Then confirm that the malfunction symptom is eliminated.
NO Repair it. Then confirm that the malfunction symptom is eliminated.
STEP 13. Check harness connector A-33X at MFI relay connector for damage.

Q. Is the connector in good condition?

YES Go to Step 14.
NO Repair or replace it. Harness Connector Inspection.
Then confirm that the malfunction symptom is eliminated.
STEP 14. Check for harness damage between MFI relay connector A-33X
(terminal No. 2) and ETACS-ECU connector C-307 (terminal No. 1).


Q. Is the harness wire in good condition?

YES Repair harness wire between ETACS-ECU connector C-314 (terminal No. 1) and fuel pump connector (terminal No. 5) because of harness damage. Then confirm that the malfunction symptom is eliminated.
NO Repair it. Then confirm that the malfunction symptom is eliminated.