Operation CHARM: Car repair manuals for everyone.
Manuals through 2025 now available!

Our trusted friends have launched a new website named LEMON, which has newer manuals. It also contains all the CHARM manuals.

LEMON is the spiritual successor to CHARM, I recommend you try it!

Link: lemon-manuals.la or lemon-manuals.org.ua

(Some people have issue connecting. LEMON is investigating. For now, use Firefox or change your DNS server)

Or, hide this message: temporarily or permanently

Programming and Relearning

PREPARATION
1. Make sure that the following parts are in good order.
- Battery
- Ignition system
- Engine oil and coolant levels
- Fuses
- ECM harness connector
- Vacuum hoses
- Air intake system (Oil filler cap, oil level gauge, etc.)
- Fuel pressure
- Engine compression
- EGR valve operation
- Throttle valve
- Evaporative emission system

2. On air conditioner equipped models, checks should be carried out while the air conditioner is "OFF".
3. On automatic transmission equipped models, when checking idle rpm, ignition timing and mixture ratio, checks should be carried out while shift lever is in "N" position.
4. When measuring "CO" percentage, insert probe more than 40 cm (15.7 in) into tail pipe.
5. Turn off headlamps, heater blower, rear defogger.
6. Keep front wheels pointed straight ahead.
7. Make the check after the cooling fan has stopped.

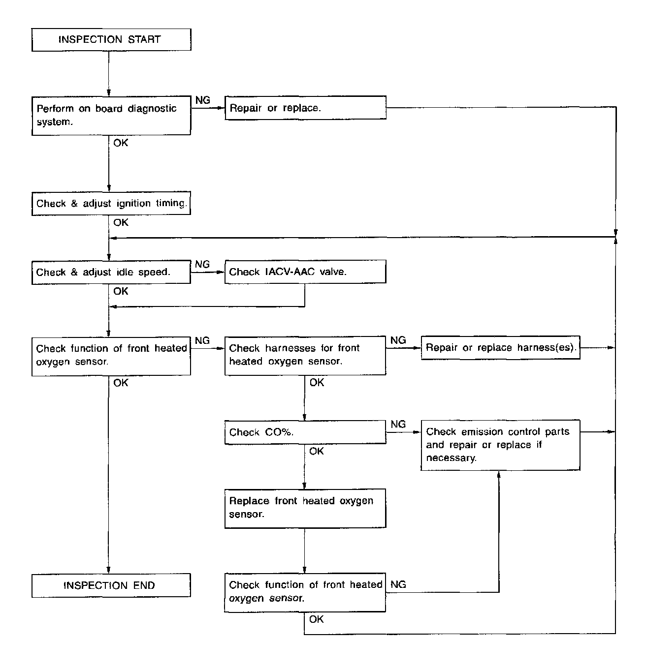
Overall Inspection Sequence:






Step 1:




Step 2:




Steps 3 - 4:




Steps 5 - 6:




Steps 7 - 8:




Steps 9 - 10:




Steps 11 - 12:




Steps 13 - 14:




Steps 15 - 16:




Steps 17 - 18:




Steps 19 - 20:




Inspection Procedure