Operation CHARM: Car repair manuals for everyone.
Manuals through 2025 now available!

Our trusted friends have launched a new website named LEMON, which has newer manuals. It also contains all the CHARM manuals.

LEMON is the spiritual successor to CHARM, I recommend you try it!

Link: lemon-manuals.la or lemon-manuals.org.ua

(Some people have issue connecting. LEMON is investigating. For now, use Firefox or change your DNS server)

Or, hide this message: temporarily or permanently

Basic Service Procedure

PREPARATION
1. Make sure that the following parts are in good order.
- Battery
- Ignition system
- Engine oil and coolant levels
- Fuses
- PCM harness connector
- Vacuum hoses
- Air intake system (Oil filler cap, oil level gauge, etc.)
- Fuel pressure
- Engine compression
- EGR valve operation
- Throttle valve
- EVAP system
2. On models equipped with air conditioner, checks should be carried out while the air conditioner is "OFF".
3. On models equipped with automatic transaxle, when checking idle speed, ignition timing and mixture ratio, checks should be carried out while shift lever is in "P" or "N" position.
4. When measuring "CO,, percentage, insert probe more than 40 cm (15.7 in) into tail pipe.
5. Turn off headlamps, heater blower, rear window defogger.
6. Keep front wheels pointed straight ahead.
7. Make the check after the cooling fan has stopped.

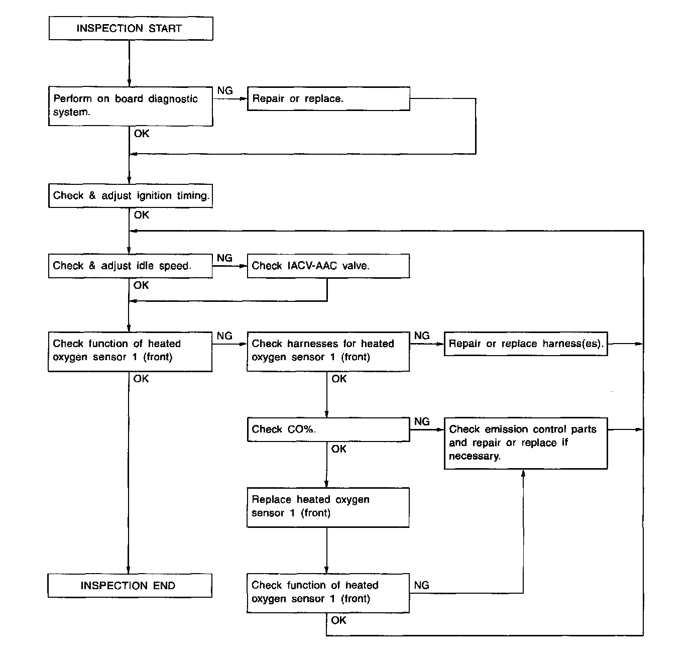
OVERALL INSPECTION SEQUENCE





NOTE: If a vehicle contains a part which is operating outside of design specifications with no MIL illumination, the part shall not be replaced prior to emission testing unless it is determined that the part has been tampered with or abused in such a way that the diagnostic system cannot reasonably be expected to detect the resulting malfunction.


INSPECTION PROCEDURE

Step 1:





Step 2:





Step 3:





Step 4:





Step 5:





Step 6:





Step 7:





Step 8:





Step 9:





Step 10:





Step 11:





Step 12:





Step 13:





Step 14:





Step 15:





Step 15:





Step 17:





Step 18:





Step 19:





Step 20:





Step 21:





Step 22: