Operation CHARM: Car repair manuals for everyone.
Manuals through 2025 now available!

Our trusted friends have launched a new website named LEMON, which has newer manuals. It also contains all the CHARM manuals.

LEMON is the spiritual successor to CHARM, I recommend you try it!

Link: lemon-manuals.la or lemon-manuals.org.ua

(Some people have issue connecting. LEMON is investigating. For now, use Firefox or change your DNS server)

Or, hide this message: temporarily or permanently

Specification (SP) Value

Description
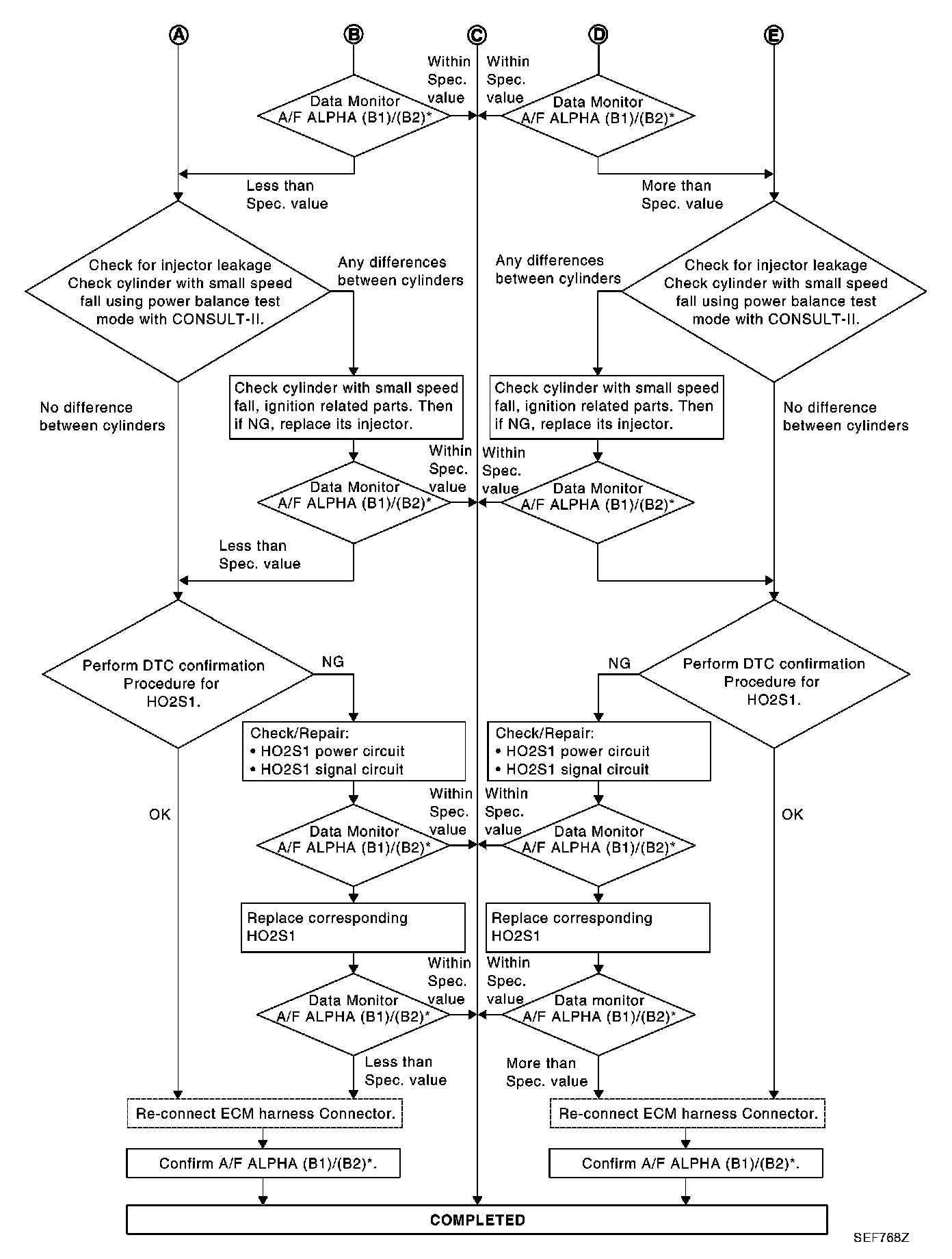
The specification (SP) value indicates the tolerance of the value that is displayed in "DATA MONITOR (SPEC)" mode of CONSULT-II during normal operation of the Engine Control System. When the value in "DATA MONITOR (SPEC)" mode is within the SP value, the Engine Control System is confirmed OK. When the value in "DATA MONITOR (SPEC)" mode is NOT within the SP value, the Engine Control System may have one or more malfunctions.

The SP value is used to detect malfunctions that may affect the Engine Control System, but will not light the MIL.

The SP value will be displayed for the following three items:
- B/FUEL SCHDL (The fuel injection pulse width programmed into ECM prior to any learned on board correction)
- A/F ALPHA-B1 (The mean value of air-fuel ratio feedback correction factor per cycle)
- MAS A/F SE-B1 (The signal voltage of the mass air flow sensor)

Testing Condition
- Vehicle driven distance: More than 5,000 km (3,017 miles)
- Barometric pressure: 98.3 - 104.3 kPa (1.003 - 1.064 kg/sq.cm, 14.25 - 15.12 psi)
- Atmospheric temperature: 20 - 30 °C (68 - 86 °F)
- Engine coolant temperature: 75 - 95 °C (167 - 203 °F)
- Transmission: Warmed-up*1
- Electrical load: Not applied*2
- Engine speed: Idle

*1: For A/T models with CONSULT-II, after the engine is warmed up to normal operating temperature, drive vehicle until "FLUID TEMP SE" (A/T fluid temperature sensor signal) indicates more than 60 °C (140 °F). For A/T models without CONSULT-II and M/T models, after the engine is warmed up to normal operating temperature, drive vehicle for 5 minutes.
*2: Rear window defogger switch, air conditioner switch, lighting switch are "OFF". Steering wheel is straight ahead.




Inspection Procedure

NOTE:
Perform "DATA MONITOR (SPEC)" mode in maximum scale display.

1. Perform "Basic Inspection". Initial Inspection (Basic Inspection)

2. Confirm that the testing conditions indicated above are met.
3. Select "B/FUEL SCHDL", "A/F ALPHA-B1" and "MAS A/F SE-B1" in "DATA MONITOR (SPEC)" mode with CONSULT-II.
4. Make sure that monitor items are within the SP value.
5. If NG, go to "Diagnostic Procedure".

Diagnostic Procedure Part 1:




Diagnostic Procedure Part 2:




Diagnostic Procedure: