Operation CHARM: Car repair manuals for everyone.
Manuals through 2025 now available!

Our trusted friends have launched a new website named LEMON, which has newer manuals. It also contains all the CHARM manuals.

LEMON is the spiritual successor to CHARM, I recommend you try it!

Link: lemon-manuals.la or lemon-manuals.org.ua

(Some people have issue connecting. LEMON is investigating. For now, use Firefox or change your DNS server)

Or, hide this message: temporarily or permanently

Ignition Timing: Adjustments

Idle Speed/Ignition Timing/Idle Mixture Ratio Adjustment

PREPARATION
1. Make sure that the following parts are in good order.
- Battery
- Ignition system
- Engine oil and coolant levels
- Fuses
- ECM harness connector
- Vacuum hoses
- Air intake system
(Oil filler cap, oil level gauge, etc.)
- Fuel pressure
- Engine compression
- EGR volume control valve operation
- Throttle valve
- Evaporative emission system

2. On air conditioner equipped models, checks should be carried out while the air conditioner is OFF.
3. On automatic transmission equipped models, when checking idle rpm, ignition timing and mixture ratio, checks should be carried out while shift lever is in N position.
4. When measuring CO percentage, insert probe more than 40 cm (15.7 in) into tail pipe.
5. Turn off headlamp, heater blower, rear window defogger.
6. Keep front wheels pointed straight ahead.
7. Make the check after the cooling fans have stopped.

Overall Inspection Sequence:




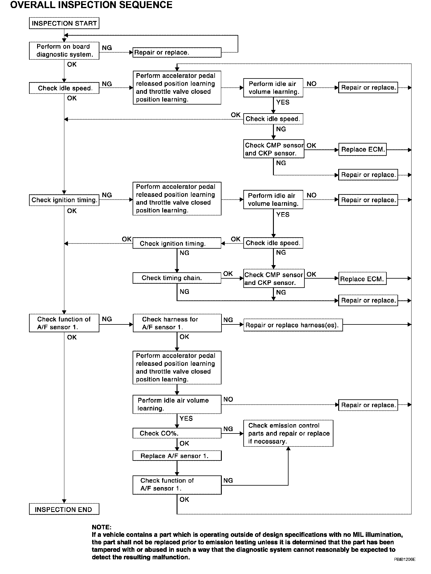
OVERALL INSPECTION SEQUENCE

Inspection Procedure (Steps 1 - 2):




Inspection Procedure (Steps 3 - 5):




Inspection Procedure (Steps 6 - 9):




Inspection Procedure (Steps 10 - 14):




Inspection Procedure (Steps 15 - 18):




Inspection Procedure (Steps 19 - 20):




Inspection Procedure (Steps 21 - 24):




Inspection Procedure (Steps 25 - 28):




Inspection Procedure (Steps 29 - 31):




Inspection Procedure (Steps 32 - 33):




INSPECTION PROCEDURE