Operation CHARM: Car repair manuals for everyone.
Manuals through 2025 now available!

Our trusted friends have launched a new website named LEMON, which has newer manuals. It also contains all the CHARM manuals.

LEMON is the spiritual successor to CHARM, I recommend you try it!

Link: lemon-manuals.la or lemon-manuals.org.ua

(Some people have issue connecting. LEMON is investigating. For now, use Firefox or change your DNS server)

Or, hide this message: temporarily or permanently

Charging System: Testing and Inspection





CHARGING SYSTEM


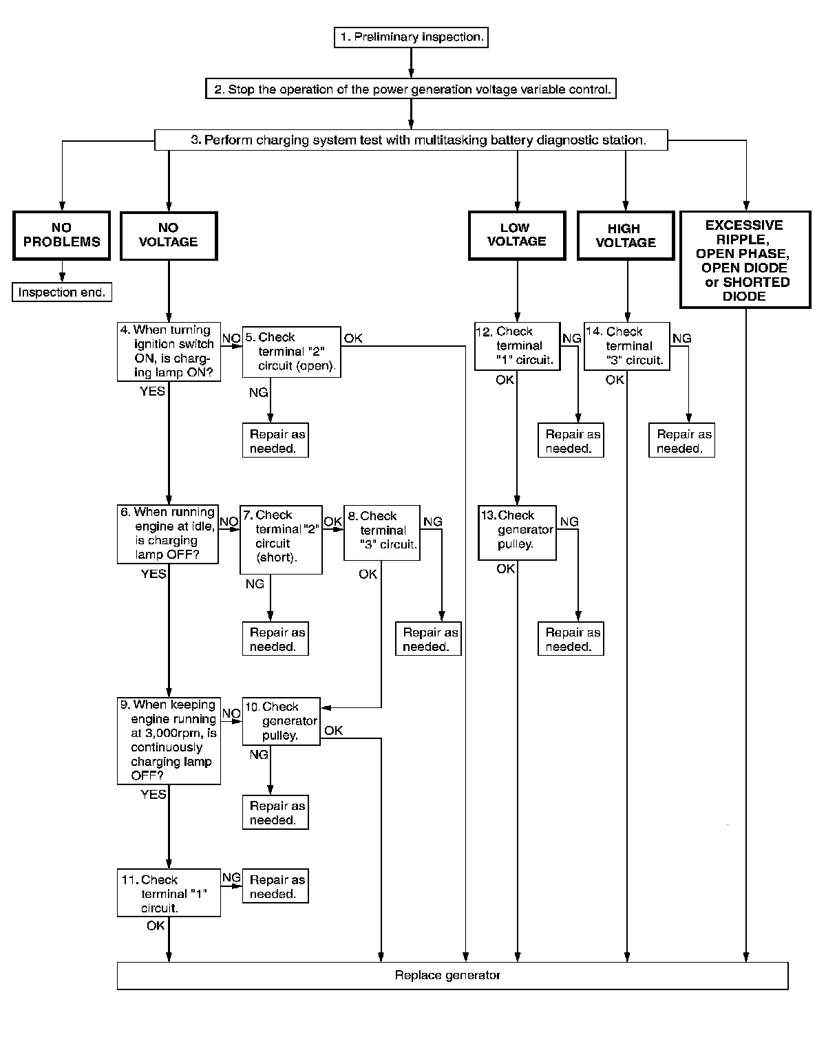
Trouble Diagnosis with Multitasking Battery Diagnostic Station (Charging)

Perform the charging system test with multitasking battery diagnostic station. For details and operating instructions, refer to diagnostic station instruction manual.






DIAGNOSTIC PROCEDURE 1

Check Charge Warning Lamp Circuit
1.CHECK CHARGE WARNING LAMP CIRCUIT CONNECTION
Check to see if terminal 2 is clean and tight.
OK or NG
OK - GO TO 2.
NG - Repair terminal 2 connection. Confirm repair by performing complete Starting/Charging system test. Refer to diagnostic station instruction manual.
2.CHECK CHARGE WARNING LAMP CIRCUIT
1. Disconnect generator connector F14.





2. Apply ground to generator connector F14 terminal 2 with the ignition switch in the ON position.






OK or NG
OK - GO TO "Trouble Diagnosis with Multitasking Battery
Diagnostic Station (Charging)".
NG - Check the following.
- 10A fuse [No. 14, located in fuse block (J/B)]
- CHARGE lamp
- Harness for open or short between combination meter and fuse
- Harness for open or short between combination meter and generator

DIAGNOSTIC PROCEDURE 2

Check Battery Circuit
1.CHECK BATTERY CIRCUIT CONNECTION
Check to see if connector F15 terminal 1 is clean and tight.
OK or NG
OK - GO TO 2.
NG - Repair connector F15 terminal 1 connection. Confirm repair by performing complete Starting/Charging system test. Refer to diagnostic station instruction manual.
2.CHECK BATTERY CIRCUIT





Check voltage between generator connector F15 terminal 1 and ground using a digital circuit tester.






OK or NG
OK - GO TO 3.
NG - Check the following.
- 225A fusible link [letter a, located in fusible link box
(battery)]
- Harness for open or short between generator and fusible link
3.CHECK VOLTAGE DROP ON BATTERY CIRCUIT





Check voltage between generator connector F15 terminal 1 and battery positive terminal using a digital circuit tester.






OK or NG
OK - Replace the generator. Service and Repair. Confirm repair by performing complete Starting/Charging system test. Refer to diagnostic station instruction manual.
NG - Check harness between the battery and the generator for poor continuity.

DIAGNOSTIC PROCEDURE 3

Check Voltage Regulator Circuit
1.CHECK VOLTAGE REGULATOR CIRCUIT CONNECTION
Check to see if connector F14 terminal 3 is clean and tight.
OK or NG
OK - GO TO 2.
NG - Repair connector F14 terminal 3 connection. Confirm repair by performing complete Starting/Charging system test. Refer to diagnostic station instruction manual.
2.CHECK VOLTAGE REGULATOR CIRCUIT





Check voltage between generator connector F14 terminal 3 and ground using a digital circuit tester.






OK or NG
OK - GO TO 3.
NG - Check the following.
- 10A fuse [No. 26, located in fuse block (J/B)]
- Harness for open or short between generator and fuse
3.CHECK VOLTAGE DROP ON VOLTAGE REGULATOR CIRCUIT





Check voltage between generator connector F14 terminal 3 and battery positive terminal using a digital circuit tester.






OK or NG
OK - Replace the generator. Service and Repair. Confirm repair by performing complete Starting/Charging system test. Refer to diagnostic station instruction manual.
NG - Check harness between the battery and the generator for poor continuity.