Operation CHARM: Car repair manuals for everyone.
Manuals through 2025 now available!

Our trusted friends have launched a new website named LEMON, which has newer manuals. It also contains all the CHARM manuals.

LEMON is the spiritual successor to CHARM, I recommend you try it!

Link: lemon-manuals.la or lemon-manuals.org.ua

(Some people have issue connecting. LEMON is investigating. For now, use Firefox or change your DNS server)

Or, hide this message: temporarily or permanently

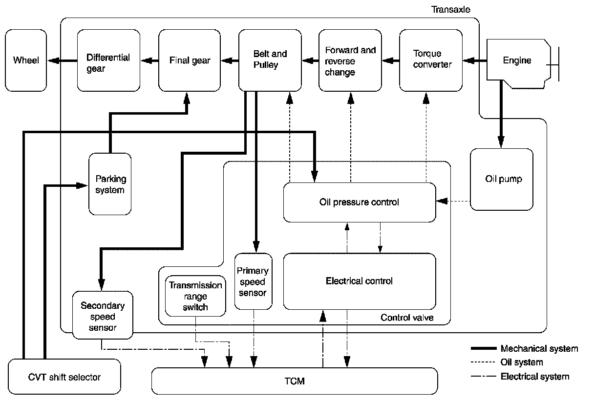
System Description




SYSTEM

CVT CONTROL SYSTEM : System Description







DESCRIPTION

- The TCM senses vehicle operating conditions through various sensors or signals. It always controls the optimum shift position and reduces shifting and lock-up shocks.
- Receive input signals transmitted from various switches and sensors.
- Determine required line pressure, shifting point, lock-up operation, etc.
- If malfunction is detected, the system enters fail-safe mode. Fail Safe.