Operation CHARM: Car repair manuals for everyone.
Manuals through 2025 now available!

Our trusted friends have launched a new website named LEMON, which has newer manuals. It also contains all the CHARM manuals.

LEMON is the spiritual successor to CHARM, I recommend you try it!

Link: lemon-manuals.la or lemon-manuals.org.ua

(Some people have issue connecting. LEMON is investigating. For now, use Firefox or change your DNS server)

Or, hide this message: temporarily or permanently

Electronic/Powertrain Control Module (ECM/PCM)




Engine Controls (ECM):







C12 = 5 VOLT REFERENCE
C22 = MAP SIGNAL
C5 = SENSOR GROUND
C4 = MAT SIGNAL
C7 = 5 VOLT REFERENCE
C15 = TPS SIGNAL
C10 = SENSOR GROUND
C21 = A/C PRESSURE SIGNAL
D21 = COOLANT LEVEL SIGNAL
C16 = COOLANT TEMPERATURE SIGNAL
A16 = 02 SIGNAL
A22 = 02 GROUND
C2 = VSS HIGH
C8 = VSS LOW
A11 = ESC SIGNAL









***UPDATED BY TSB 90-T-180 DATED NOVEMBER 1990







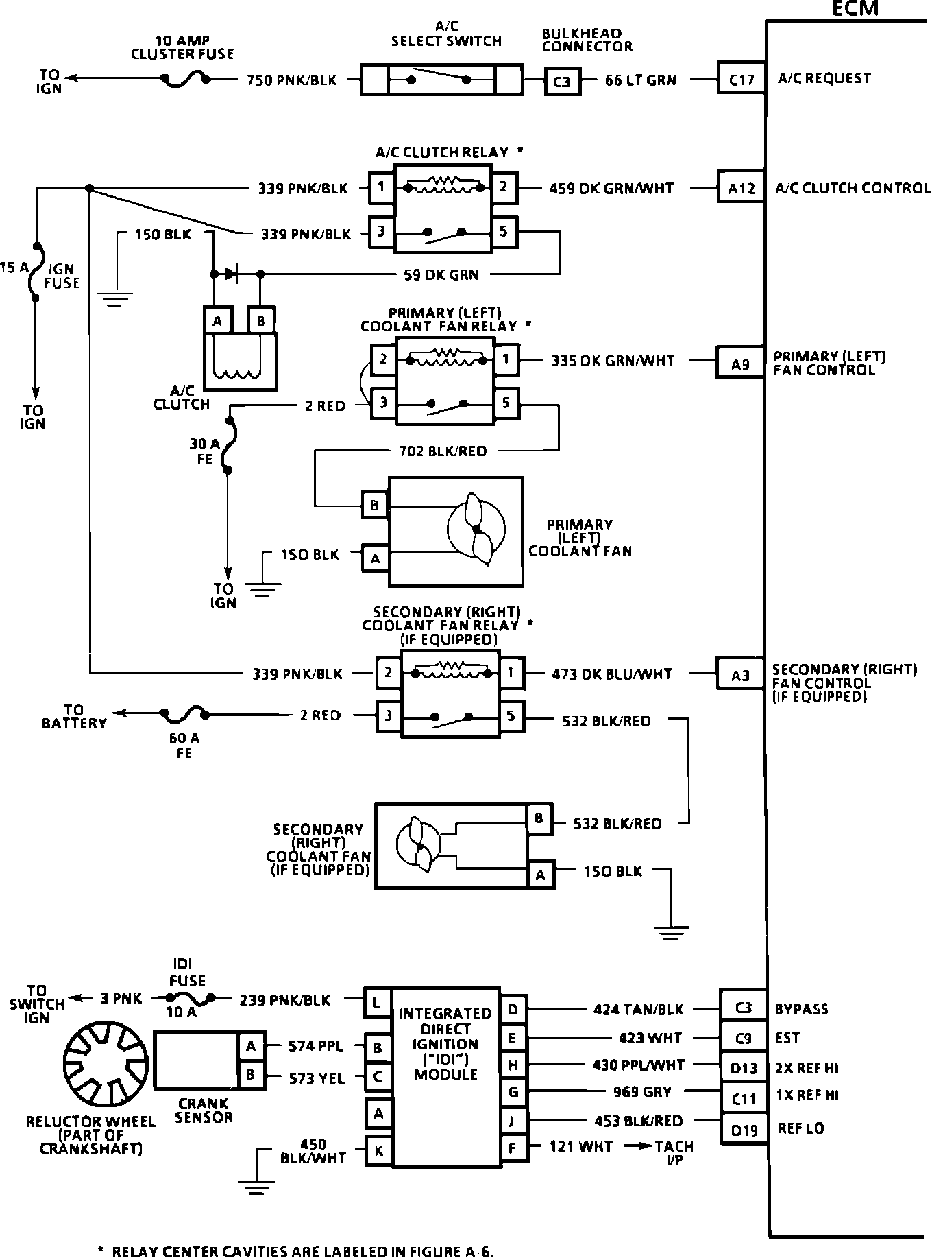
C17 = A/C REQUEST
A12 = A/C CLUTCH CONTROL
A9 = PRIMARY (LEFT ) FAN CONTROL
A3 = SECONDARY (RIGHT) FAN CONTROL (IF EQUIPPED)
C3 = BYPASS
C9 = EST
D13 = 2X REF HI
C11 = 1X REF HI
D19 = REF LO



Engine Controls (ECM):







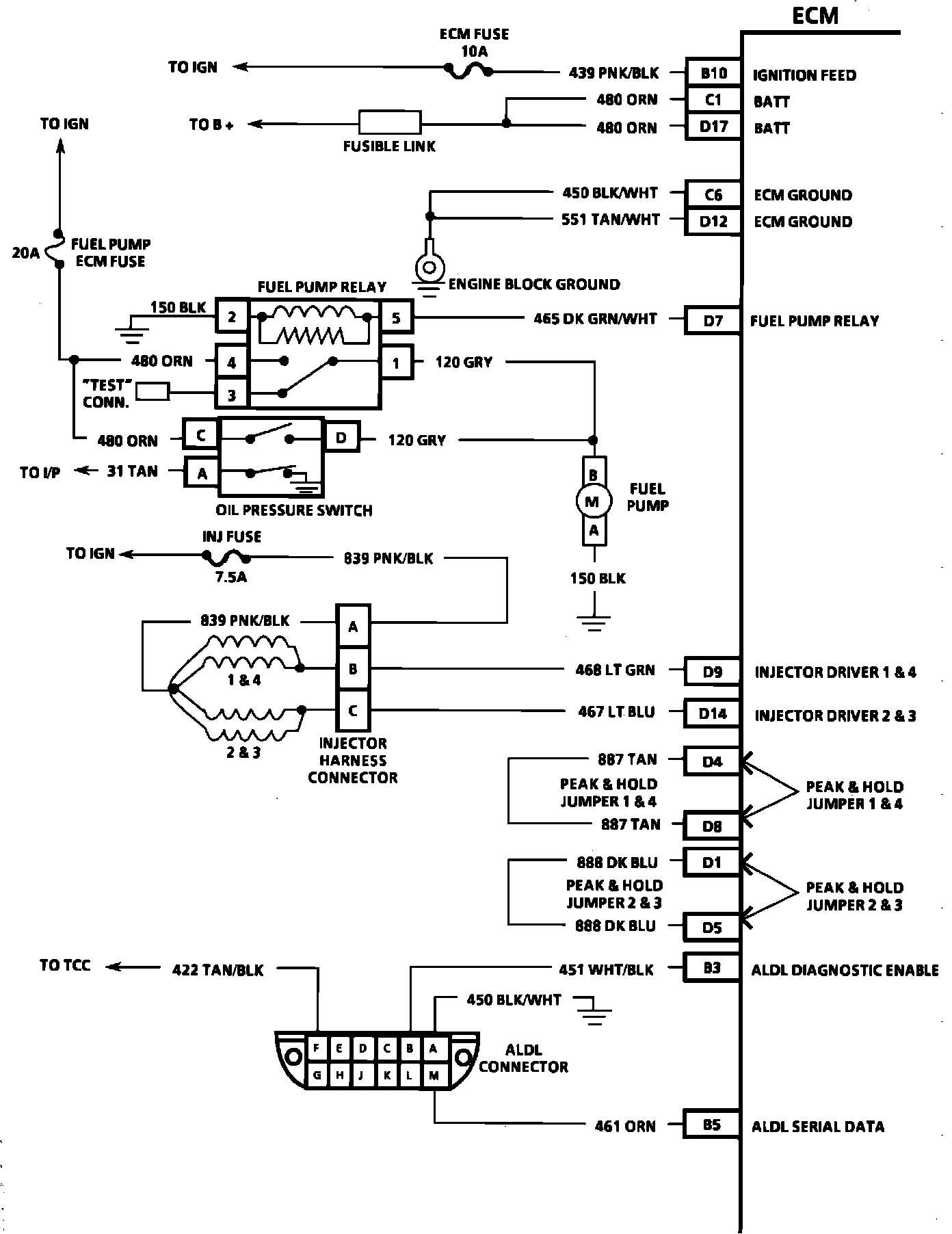
B10 = IGNITION FEED
C1 = BATTERY
D17 = BATTERY
C6 = ECM GROUND
D12 = ECM GROUND
D7 = FUEL PUMP RELAY
D9 = INJECTOR DRIVER 1,4
D14 = INJECTOR DRIVER 2,3
D4 = PEAK AND HOLD JUMPER 1,4
D8 = PEAK AND HOLD JUMPER 1,4
D1 = PEAK AND HOLD JUMPER 2,3
D5 = PEAK AND HOLD JUMPER 2,3
B3 = ALDL DIAGNOSTIC TERMINAL
B5 = ALDL SERIAL DATA




Engine Controls (ECM):







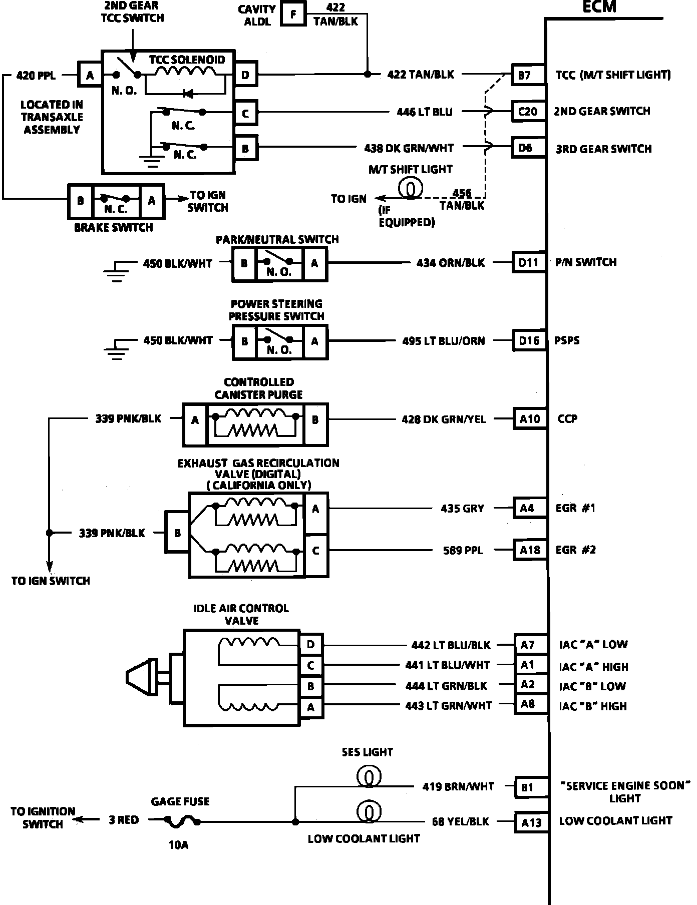
B7 = TCC (M/T SHIFT LIGHT)
C20 = 2ND GEAR SWITCH
D6 = 3RD GEAR SWITCH
D11 = P/N SWITCH
D16 = PSPS
A10 = CCP
A4 = EGR #1
A18 = EGR #2
A7 = IAC "A" LOW
A1 = IAC "A" HIGH
A2 = IAC "B" LOW
A8 = IAC "B" HIGH
B1 = SERVICE ENGINE SOON LIGHT
A13 = LOW COOLANT LIGHT