Operation CHARM: Car repair manuals for everyone.
Manuals through 2025 now available!

Our trusted friends have launched a new website named LEMON, which has newer manuals. It also contains all the CHARM manuals.

LEMON is the spiritual successor to CHARM, I recommend you try it!

Link: lemon-manuals.la or lemon-manuals.org.ua

(Some people have issue connecting. LEMON is investigating. For now, use Firefox or change your DNS server)

Or, hide this message: temporarily or permanently

Electronic/Powertrain Control Module (ECM/PCM)

PCM Wiring Schematic:





B16 = PCM GROUND
C1 = PCM GROUND
C17 = POWER GROUND
B32 = POWER GROUND
B19 = SERIAL DATA
B23 = HEATED OXYGEN SENSOR GROUND
B22 = HEATED OXYGEN SENSOR SIGNAL
C29 = IAT SIGNAL
A1 = SENSOR GROUND - MAP, IAT
A29 = MAP SIGNAL
B31 = 5 VOLT REFERENCE - MAP, TP, A/C PRESSURE
A30 = TP SIGNAL
A17 = SENSOR GROUND - TP, A/C PRESSURE, ECT
A5 = A/C PRESSURE SENSOR SIGNAL
A31 = ECT SIGNAL
C20 = KNOCK SIGNAL
B14 = KEEP ALIVE MEMORY - B+
B15 = KEEP ALIVE MEMORY - B+



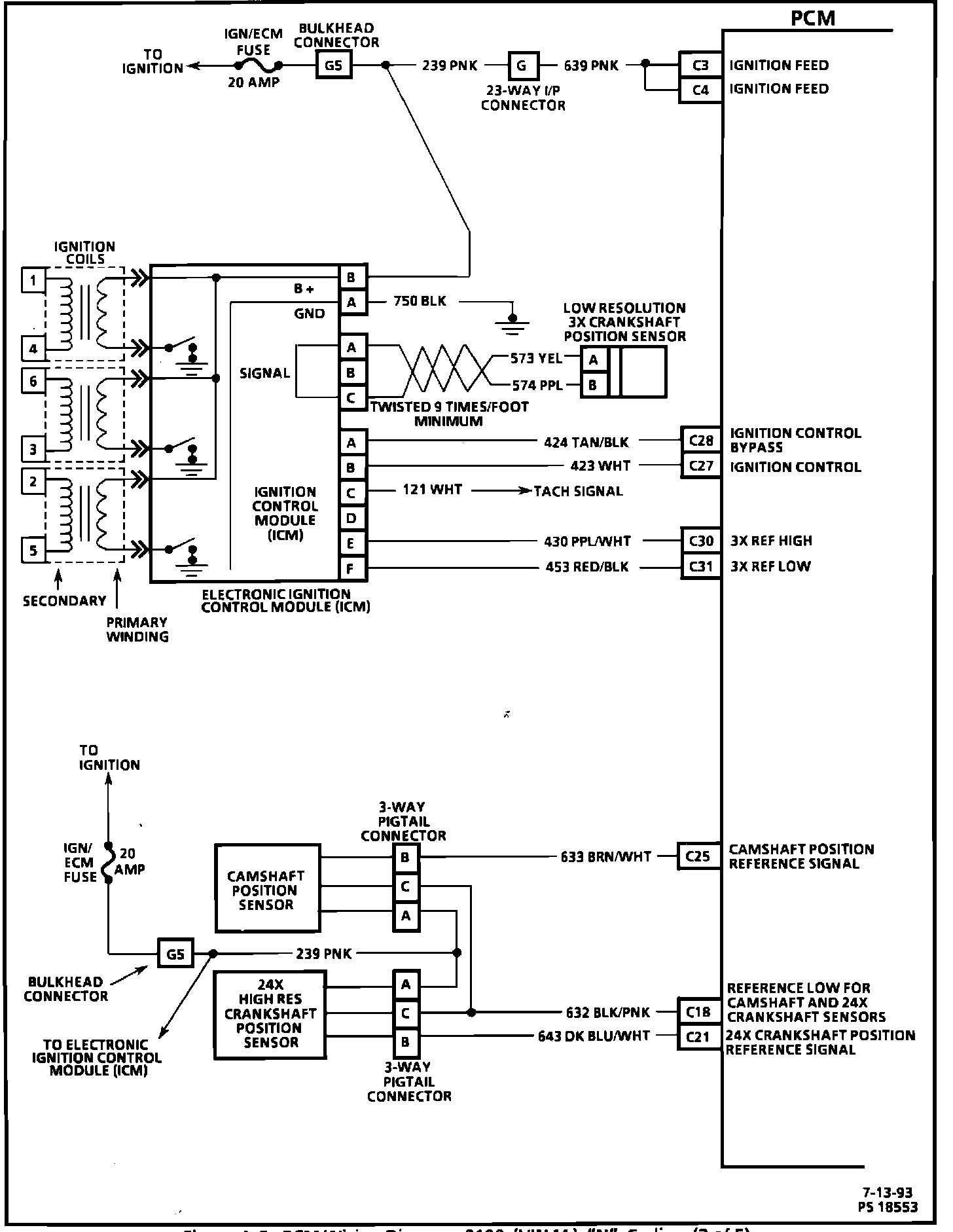
PCM Wiring Schematic:





C3 = IGNITION FEED
C4 = IGNITION FEED
C28 = IGNITION CONTROL BYPASS
C27 = IGNITION CONTROL
C30 = IGNITION 3X REF HIGH
C31 = IGNITION 3X REF LOW
C25 = CAMSHAFT POSITION REFERENCE SIGNAL
C18 = REFERENCE LOW FOR CAM AND CRANK 24X SENSORS
C21 = 24X CRANK POSITION REFERENCE SIGNAL




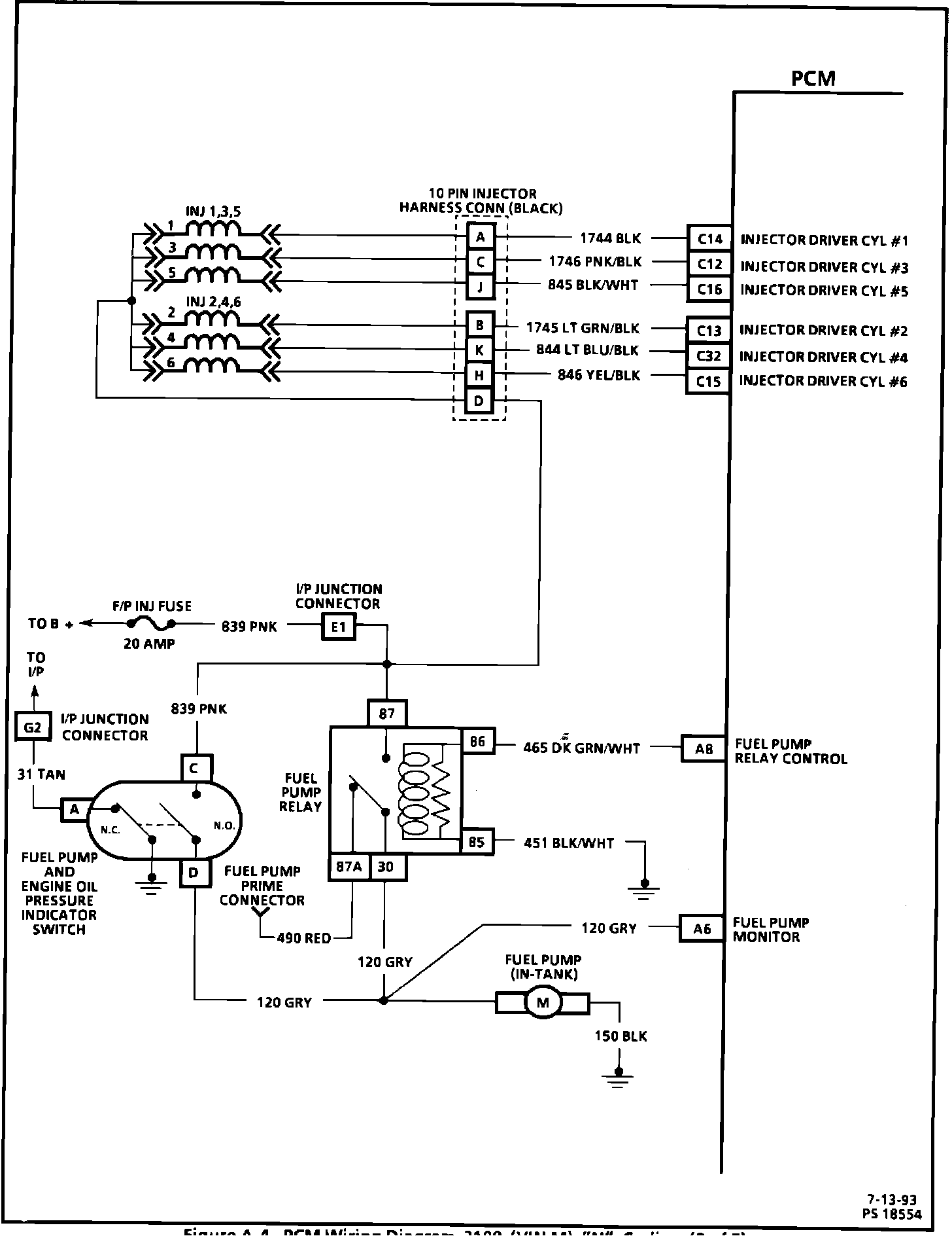
PCM Wiring Schematic:





C14 = INJECTOR DRIVER CYLINDER # 1
C12 = INJECTOR DRIVER CYLINDER # 3
C16 = INJECTOR DRIVER CYLINDER # 5
C13 = INJECTOR DRIVER CYLINDER # 2
C32 = INJECTOR DRIVER CYLINDER # 4
C15 = INJECTOR DRIVER CYLINDER # 6
A8 = FUEL PUMP RELAY CONTROL
A6 = FUEL PUMP FEEDBACK MONITOR



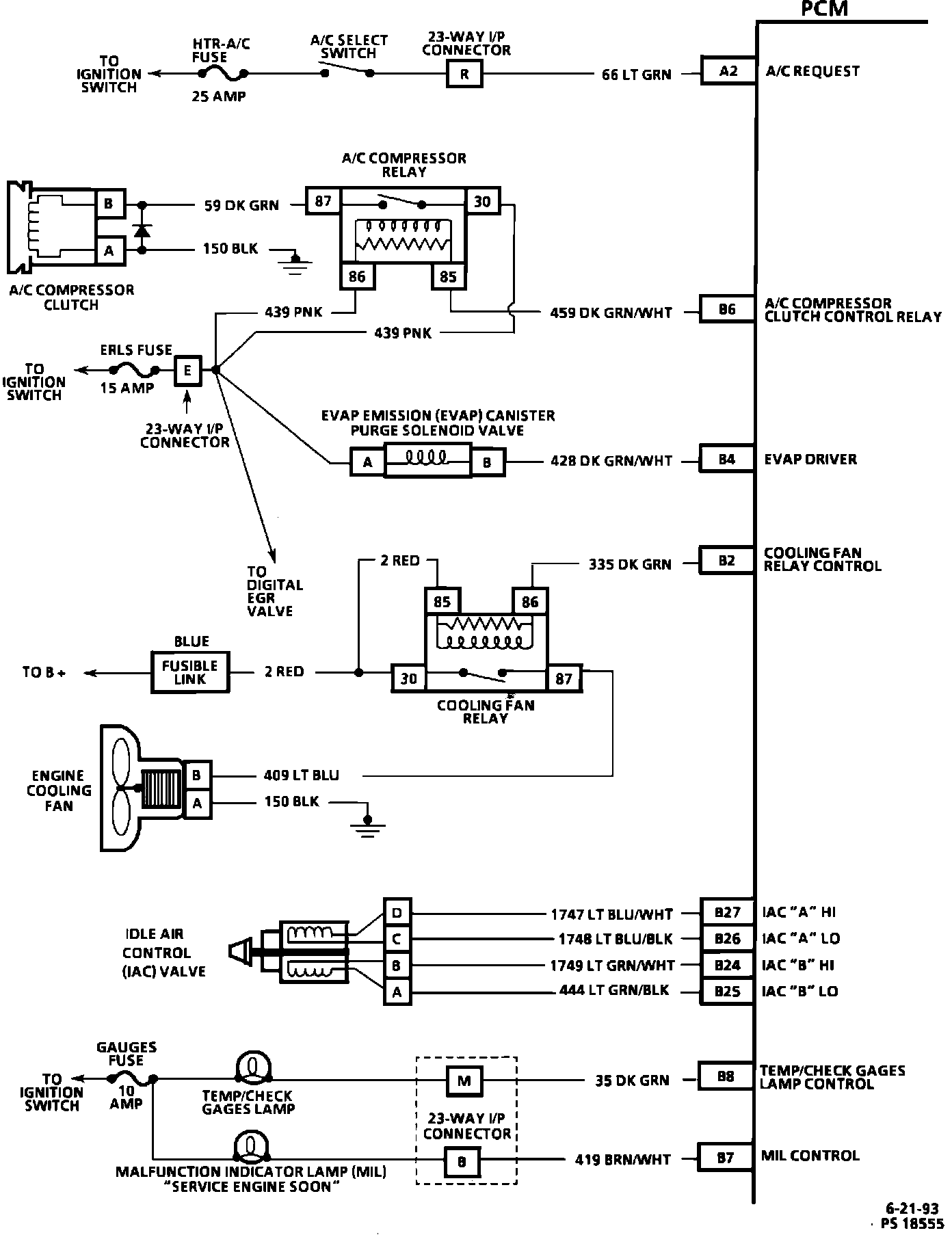
PCM Wiring Schematic:





A2 = A/C REQUEST
B6 = A/C COMPRESSOR CLUTCH CONTROL RELAY
B4 = EVAP DRIVER
B2 = COOLING FAN RELAY CONTROL
B27 = IAC "A" HI
B26 = IAC "A" LO
B24 = IAC "B" HI
B25 = IAC "B" LO
B8 = TEMP/CHECK GAGES LAMP CONTROL
B7 = MAINTENANCE INDICATOR LAMP CONTROL



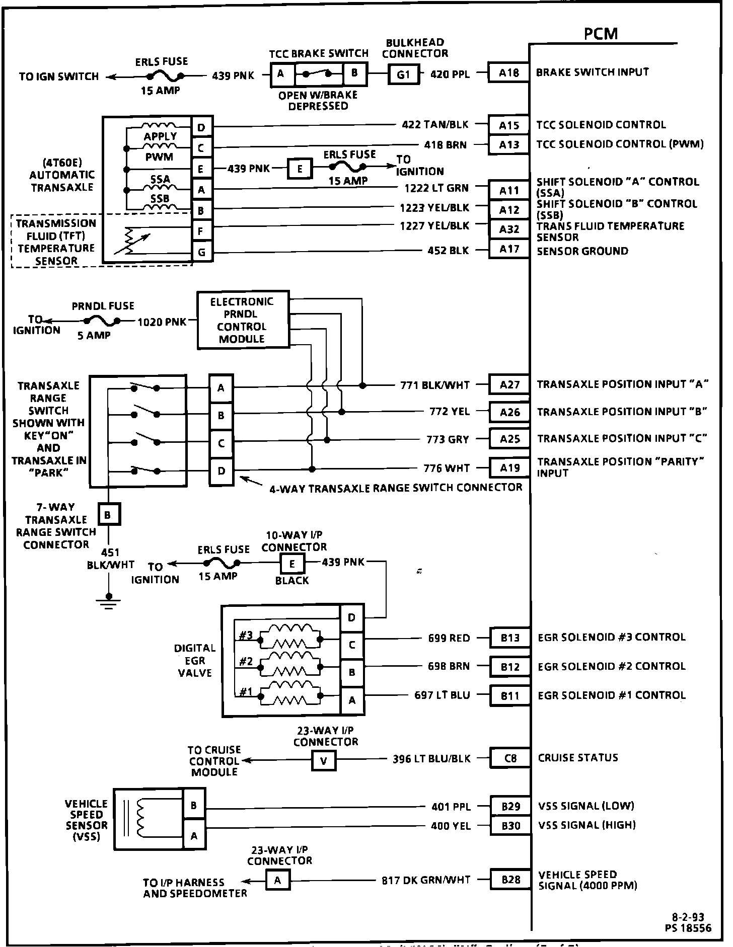
PCM Wiring Schematic:





A18 = BRAKE SWITCH INPUT
A15 = TCC SOLENOID CONTROL
A13 = TCC SOLENOID CONTROL (PWM)
A11 = TRANS SHIFT SOLENOID "A" CONTROL
A12 = TRANS SHIFT SOLENOID "B" CONTROL
A32 = TRANS FLUID TEMPERATURE SENSOR
A17 = TRANS FLUID TEMPERATURE SENSOR GROUND
A27 = TRANSAXLE POSITION INPUT "A"
A26 = TRANSAXLE POSITION INPUT "B"
A25 = TRANSAXLE POSITION INPUT "C"
A19 = TRANSAXLE POSITION INPUT PARITY
B13 = EGR SOLENOID #3 CONTROL
B12 = EGR SOLENOID #2 CONTROL
B11 = EGR SOLENOID #1 CONTROL
C8 = CRUISE STATUS
B29 = VSS SIGNAL - LOW
B30 = VSS SIGNAL - HIGH
B28 = VEHICLE SPEED SIGNAL - 400 PPM