Operation CHARM: Car repair manuals for everyone.
Manuals through 2025 now available!

Our trusted friends have launched a new website named LEMON, which has newer manuals. It also contains all the CHARM manuals.

LEMON is the spiritual successor to CHARM, I recommend you try it!

Link: lemon-manuals.la or lemon-manuals.org.ua

(Some people have issue connecting. LEMON is investigating. For now, use Firefox or change your DNS server)

Or, hide this message: temporarily or permanently

Powertrain Controls




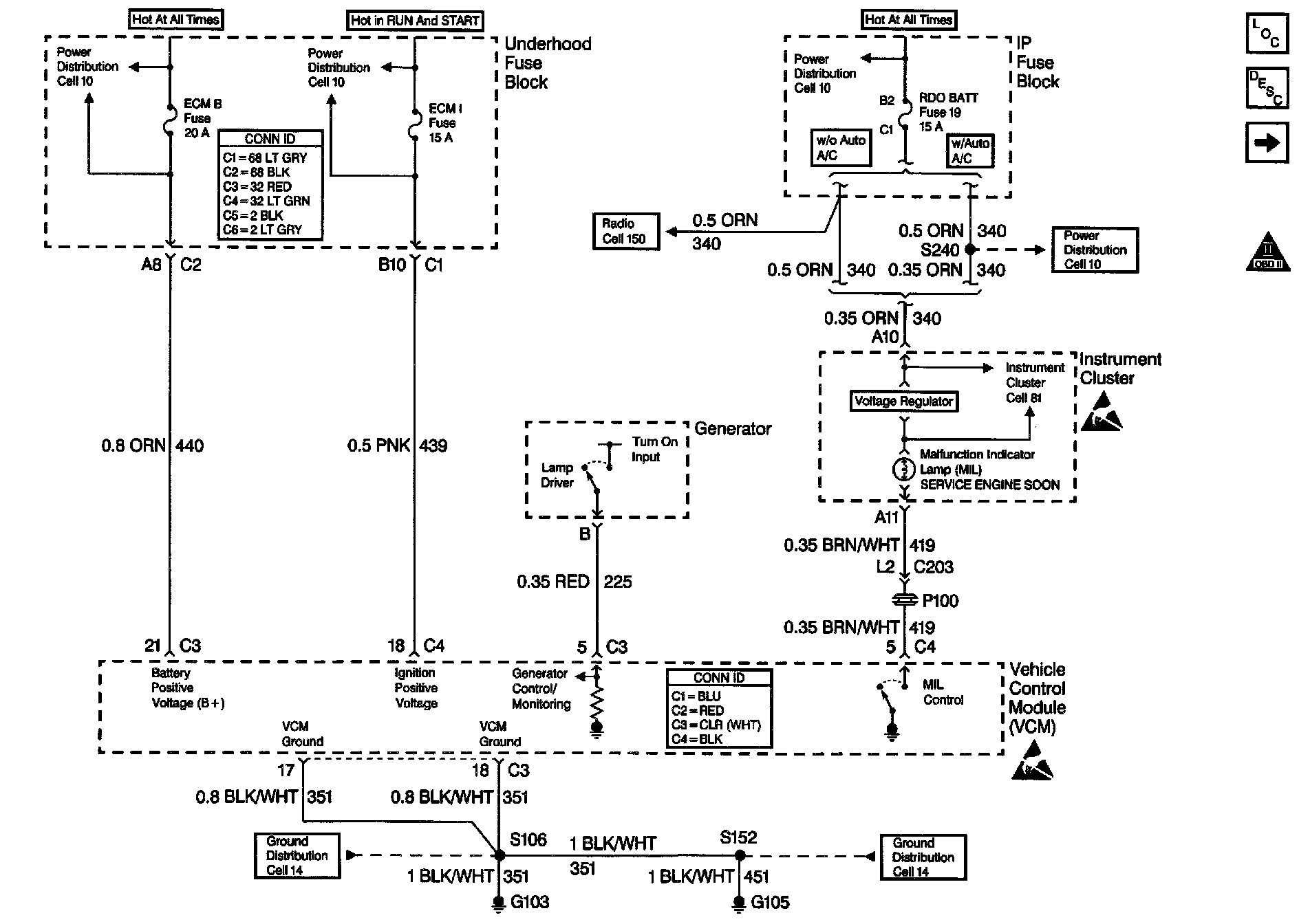
VCM, MIL Generator and Instrument Cluster




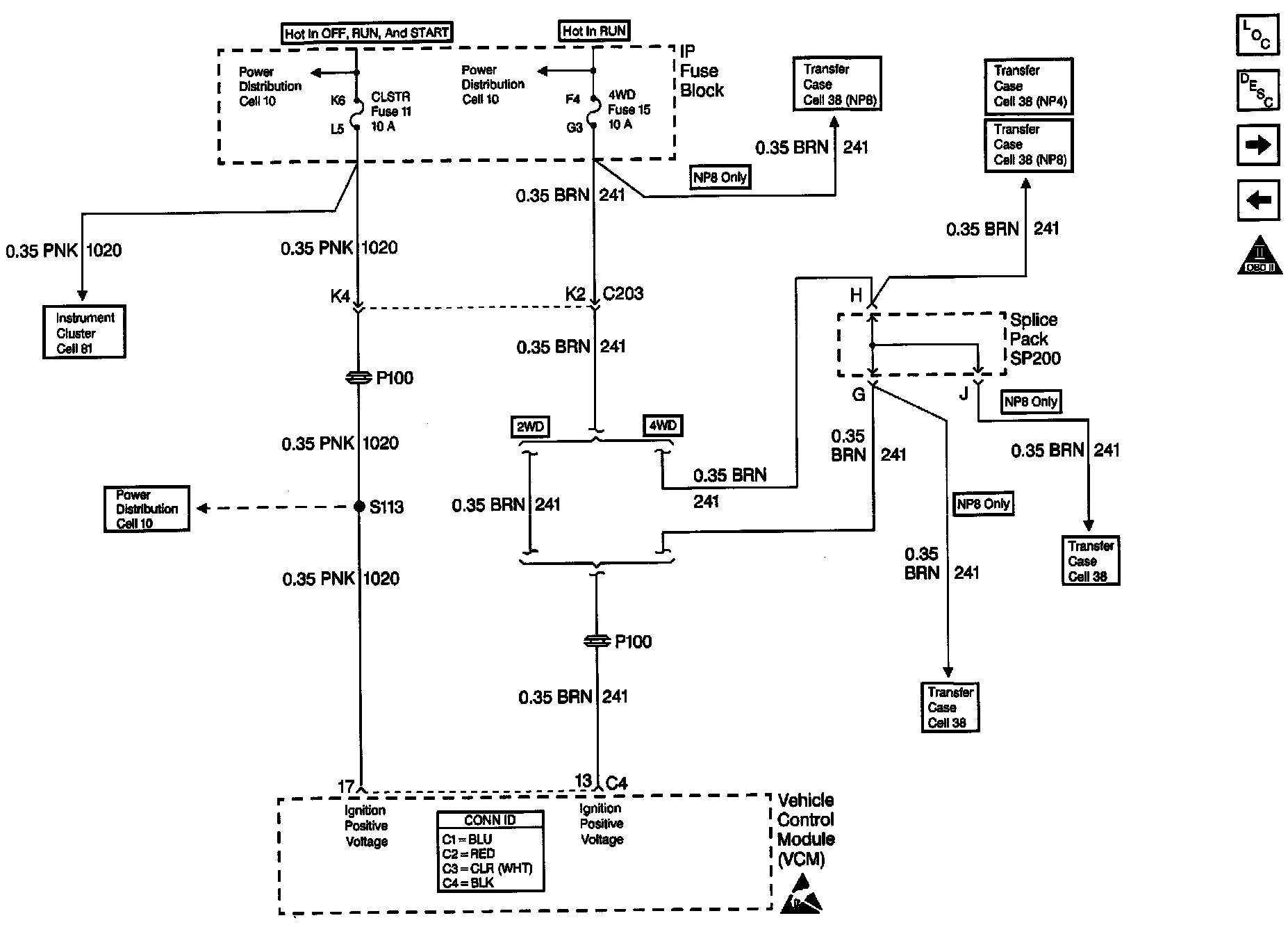
CLSTR and 4WD Fuses




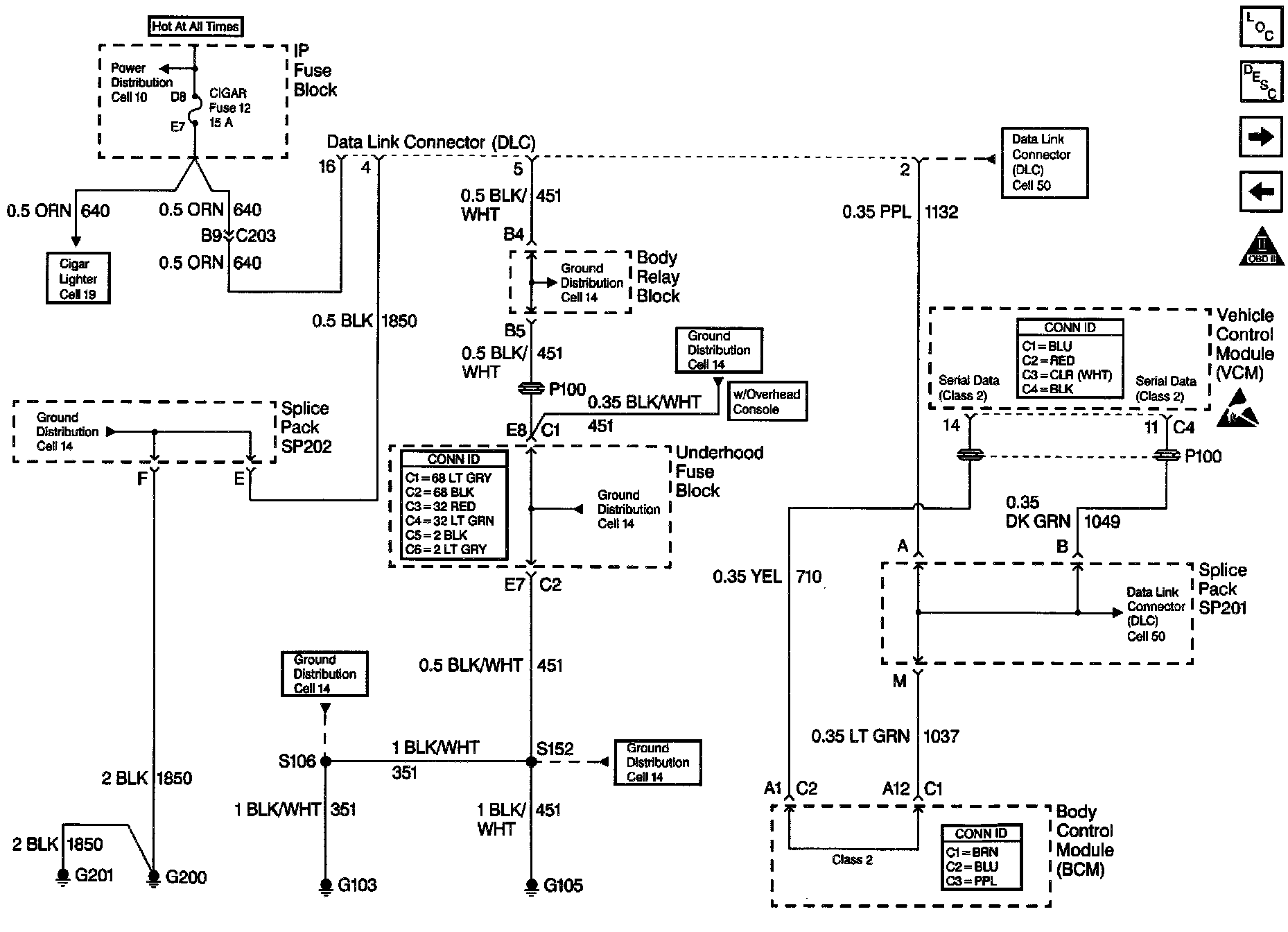
Data Link Connector




Ignition Controls




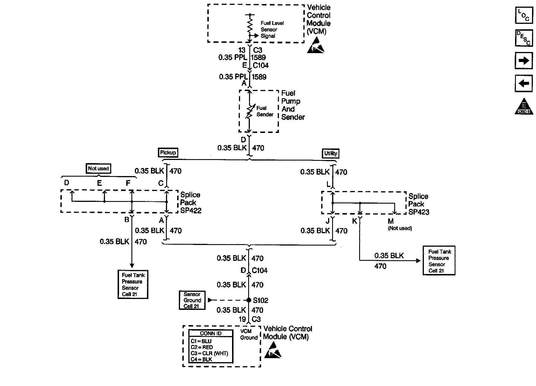
Fuel level Sensor




Fuel Pump Controls




Fuel Injector Controls




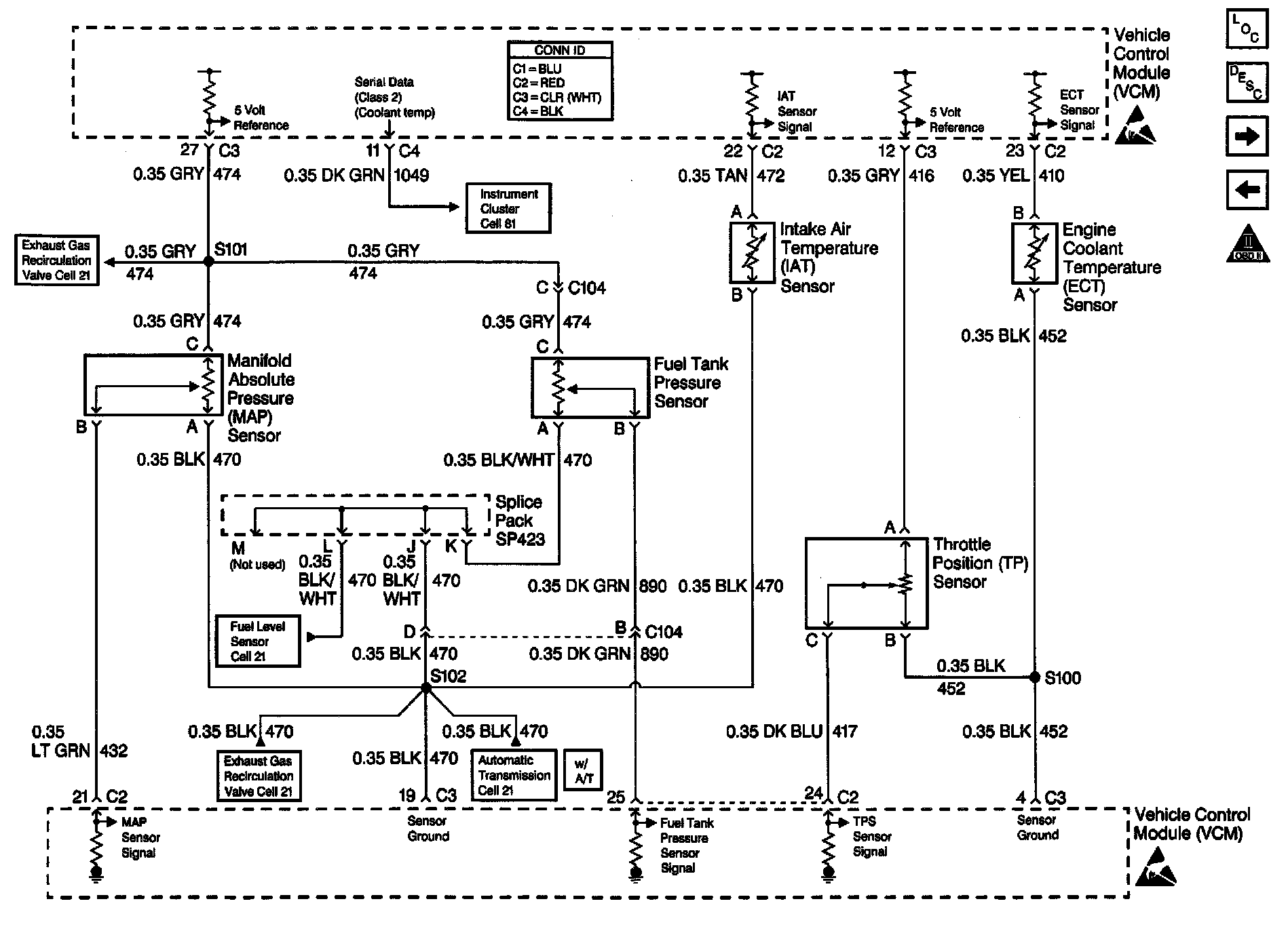
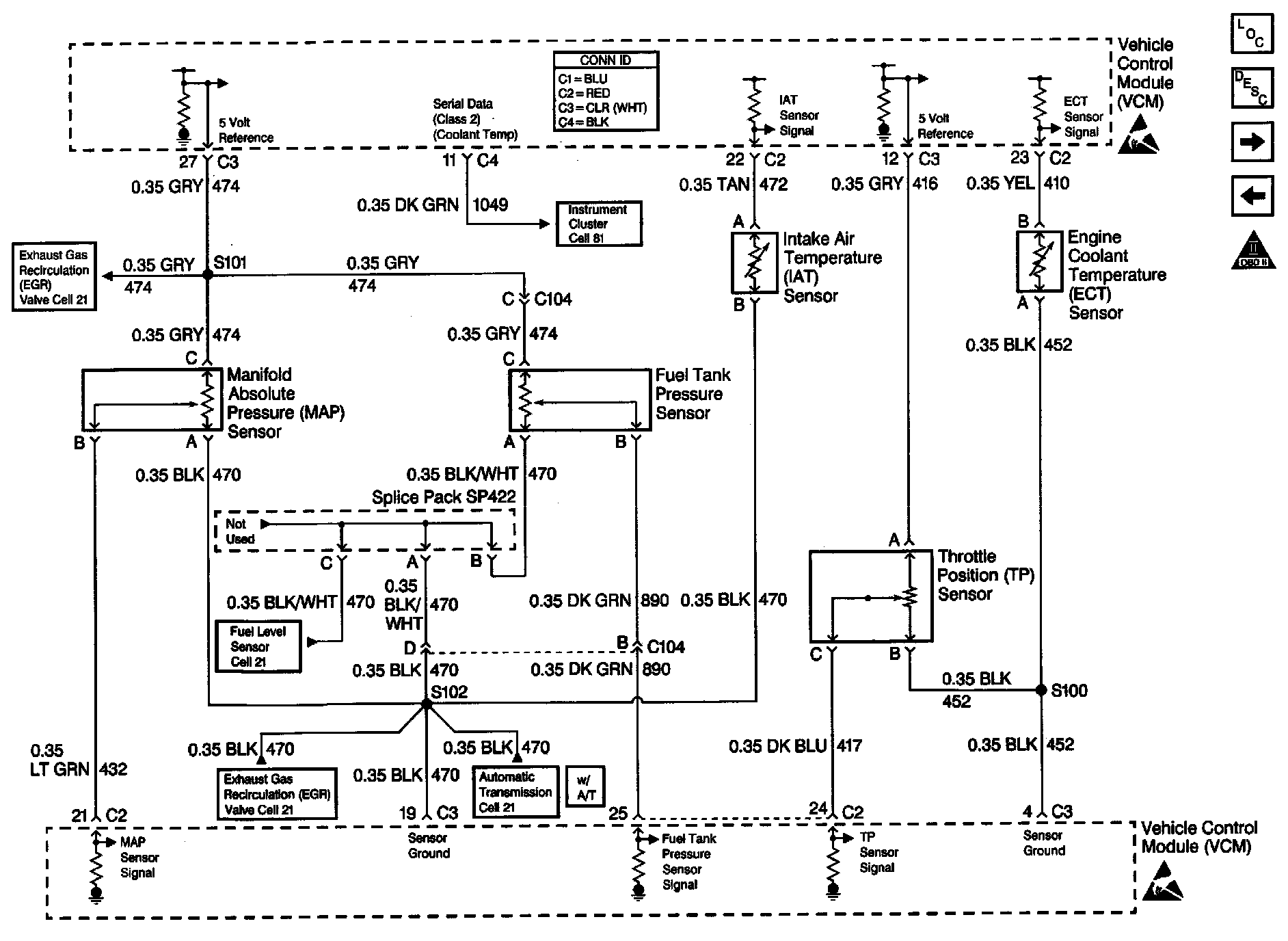
Engine Sensors (Pickup)




Engine Sensors (Utility)




Heated Oxygen Sensors




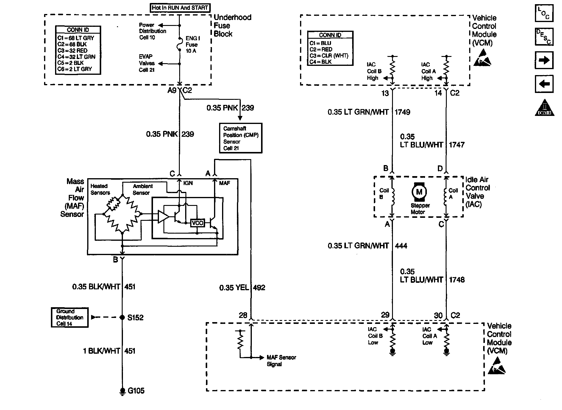
MAF Sensor and IAC Valve




EGR and [1][2]EVAP Valves




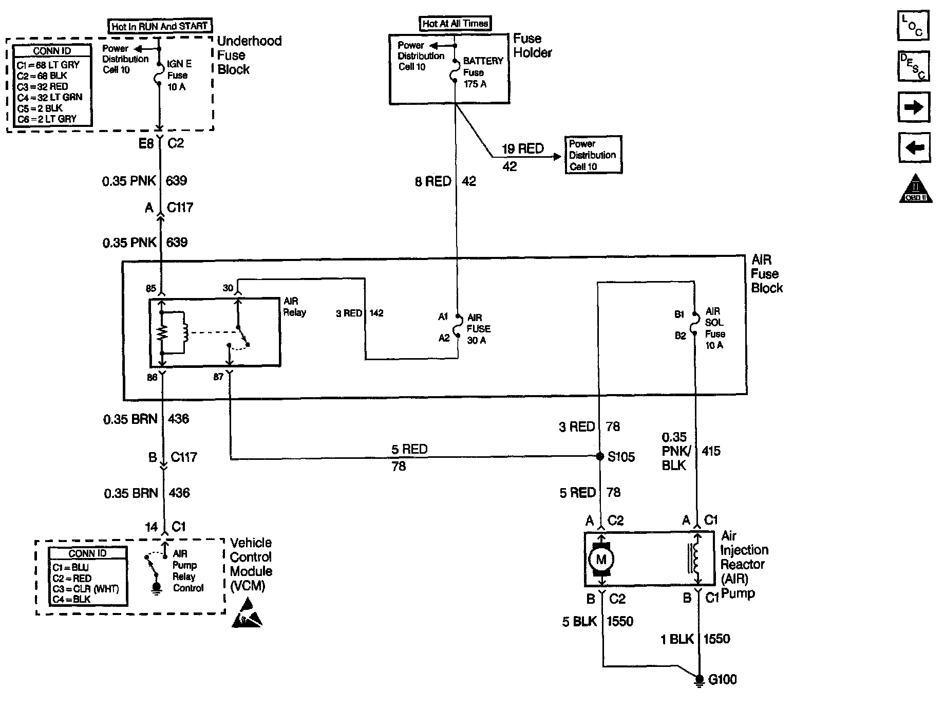
AIR Pump Controls




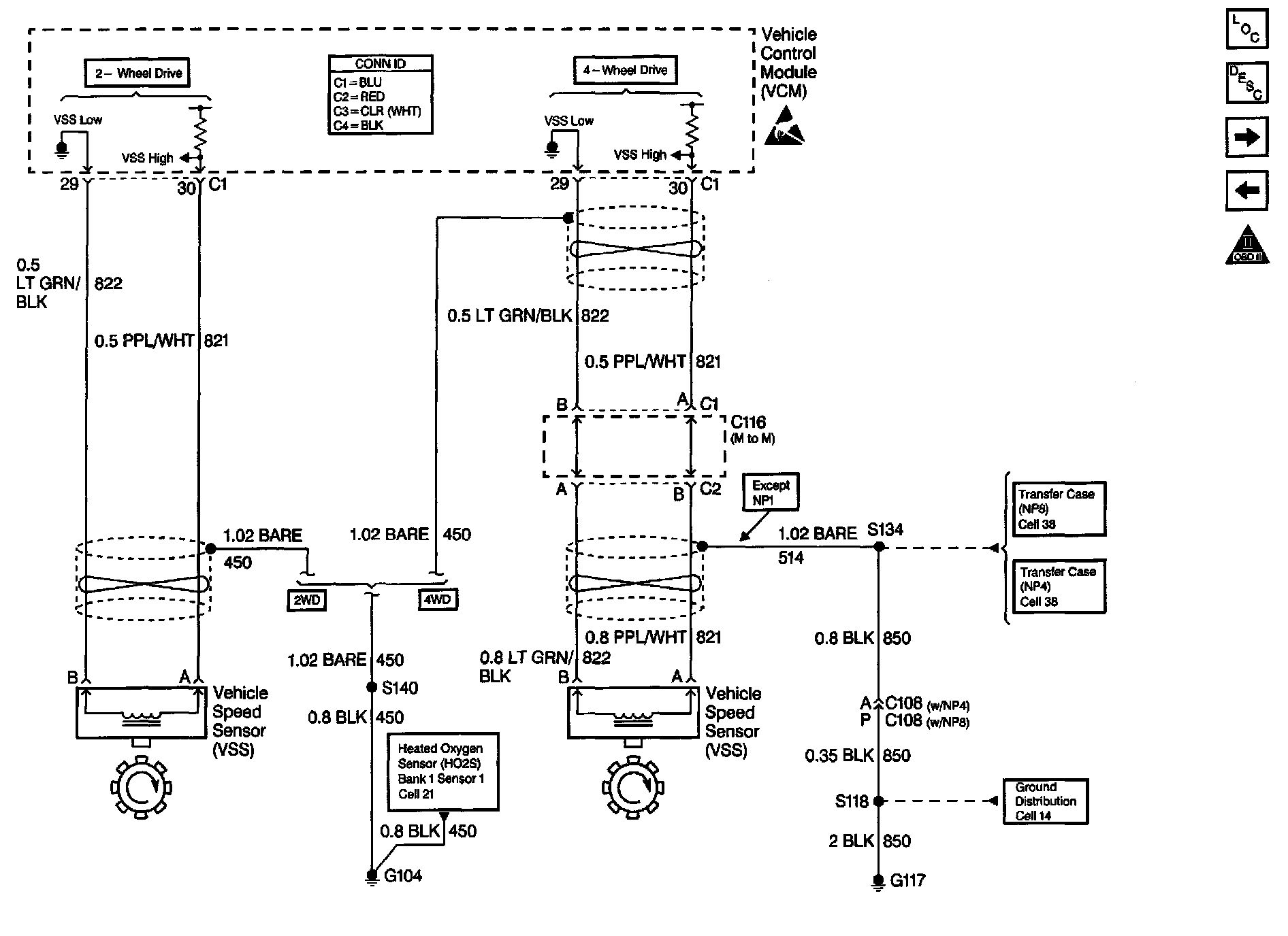
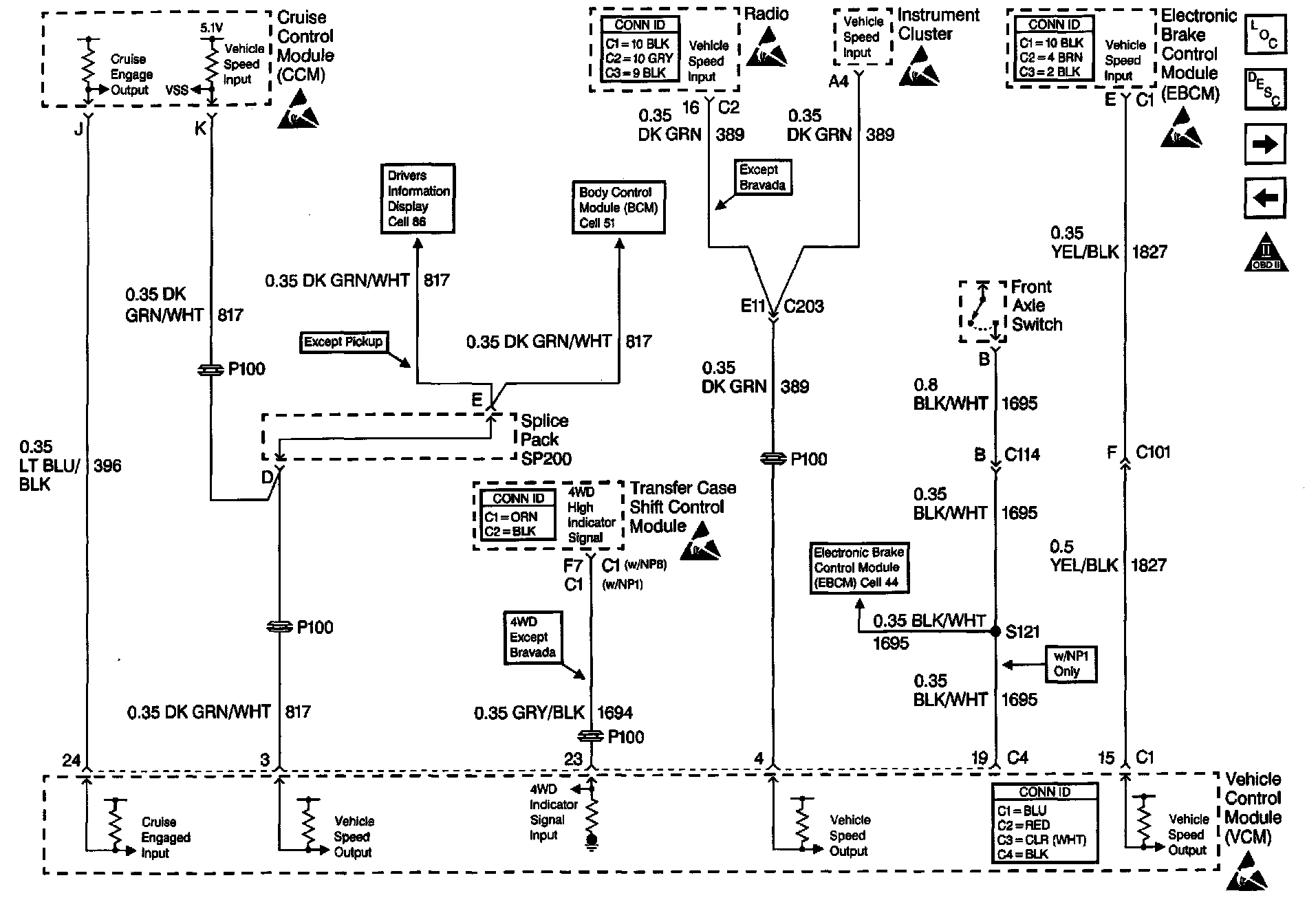
VSS




Brake Switch Input




VSS Signal, TCSCM and Front Axle Switch




Automatic Transmission Valve Controls




Automatic Transmission Switch Inputs




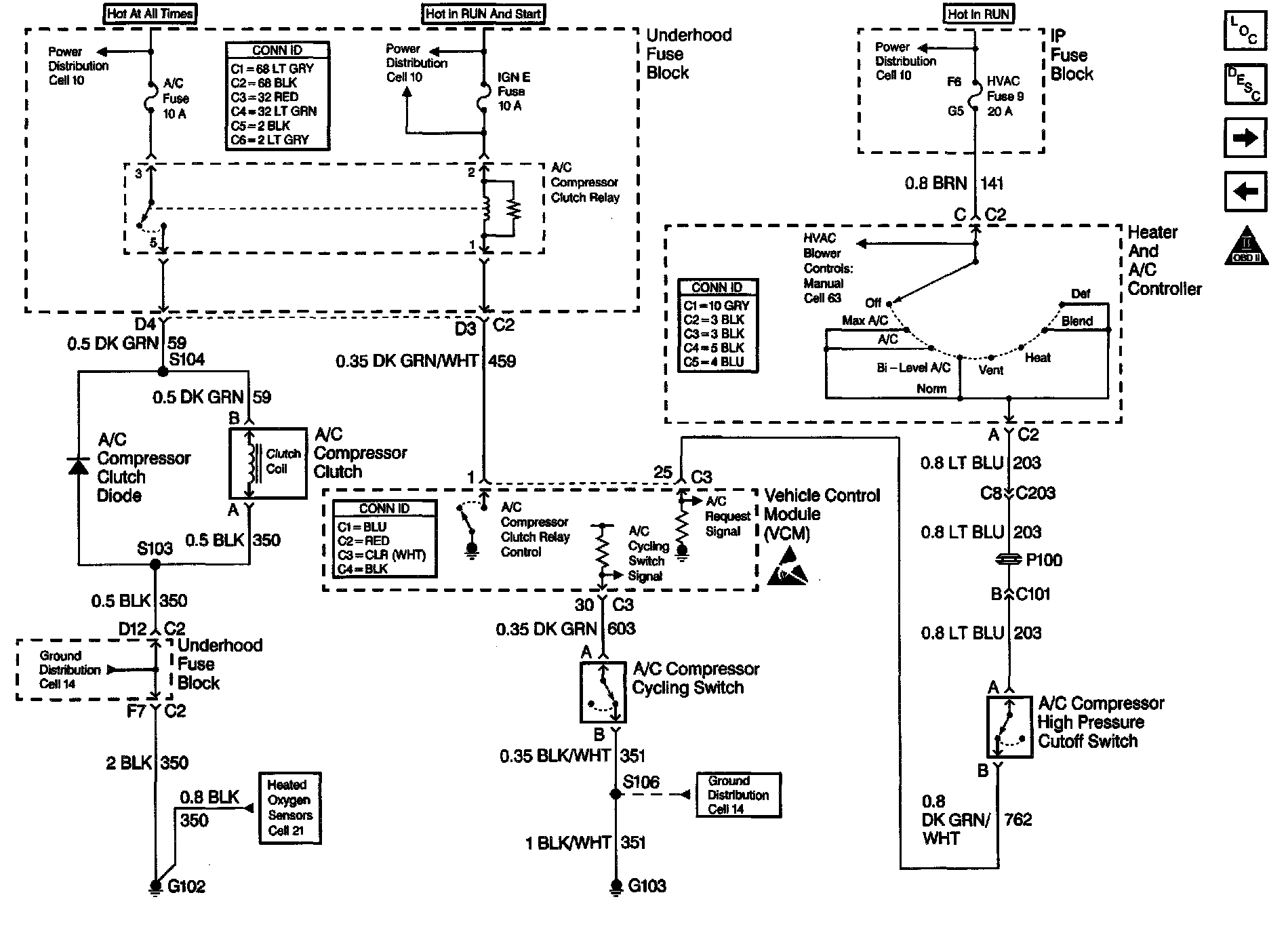
Manual A/C Compressor Controls




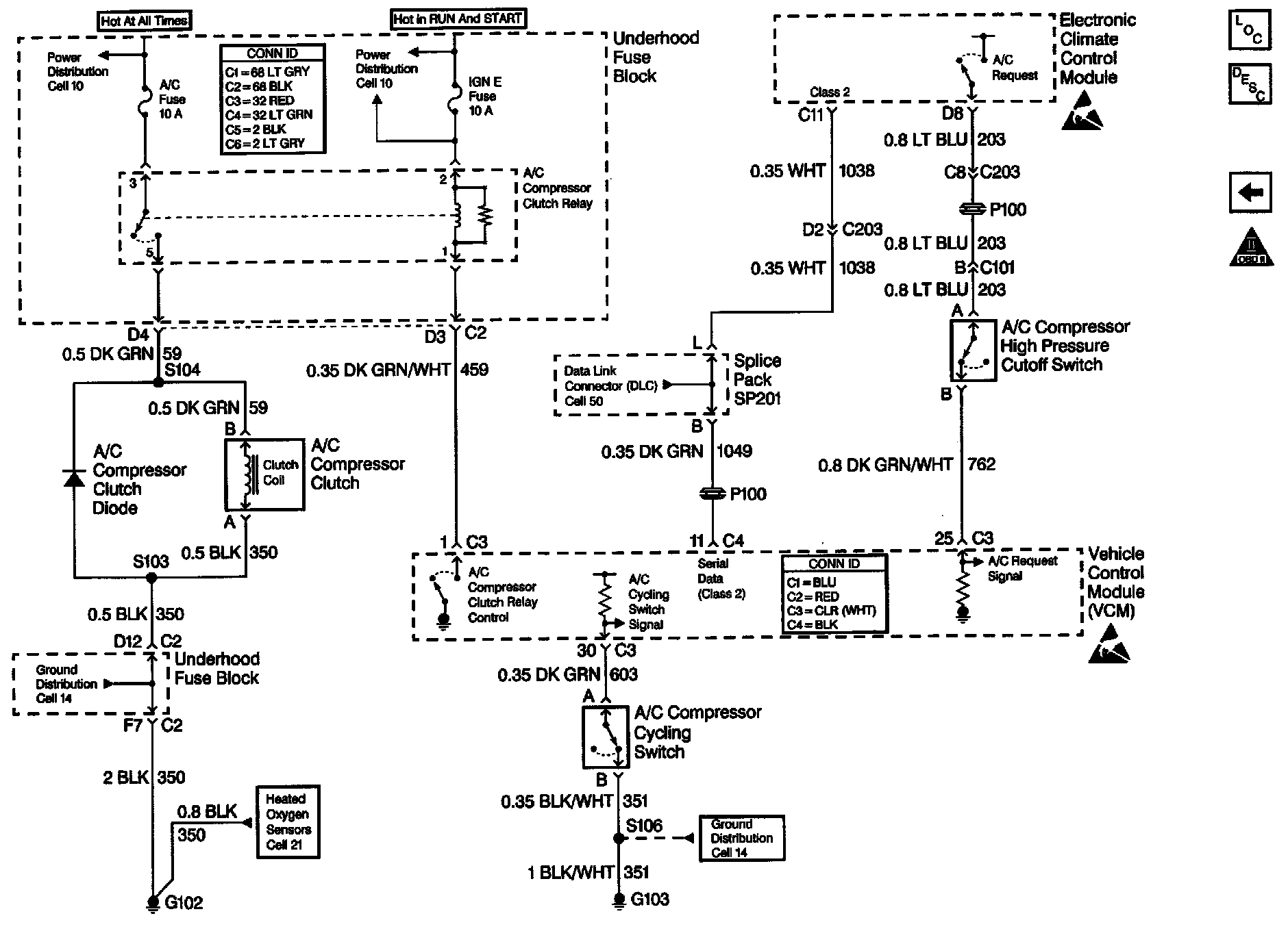
Automatic A/C Compressor Controls