Operation CHARM: Car repair manuals for everyone.
Manuals through 2025 now available!

Our trusted friends have launched a new website named LEMON, which has newer manuals. It also contains all the CHARM manuals.

LEMON is the spiritual successor to CHARM, I recommend you try it!

Link: lemon-manuals.la or lemon-manuals.org.ua

(Some people have issue connecting. LEMON is investigating. For now, use Firefox or change your DNS server)

Or, hide this message: temporarily or permanently

Computers and Control Systems: Description and Operation

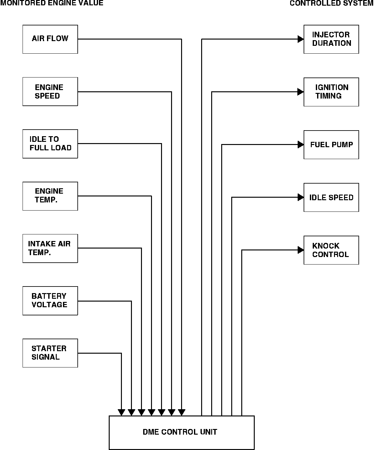
DME Control Unit Operation:





Digital motor electronics (DME) is used to control engine operation. Fuel is delivered to the via a Bosch L-Jetronic electronic fuel injection system. Using sensor input, it is able to monitor engine speed, load, temperature, fuel mixture and, through the knock/charging pressure (K/CP) control unit, preignition. These inputs are applied to preprogrammed "maps" to determine output characteristics necessary for optimum fuel economy and performance.