Operation CHARM: Car repair manuals for everyone.
Manuals through 2025 now available!

Our trusted friends have launched a new website named LEMON, which has newer manuals. It also contains all the CHARM manuals.

LEMON is the spiritual successor to CHARM, I recommend you try it!

Link: lemon-manuals.la or lemon-manuals.org.ua

(Some people have issue connecting. LEMON is investigating. For now, use Firefox or change your DNS server)

Or, hide this message: temporarily or permanently

Air Injection: Testing and Inspection

Monitor of Secondary Air System

Function Modules:






Principle of algorithm:

1. Evaluation during active secondary air injection (=SAI):
- Calculation of nominal secondary air mass depending on battery voltage, ambient air density, exhaust pressure.






2. Evaluation after deactivation of SAI:
- Check of pilot control and reject result, if threshold exceeded.

3. Fault evaluation:
- Fault detection after comparison of the quotient of secondary air mass flow to fault threshold.

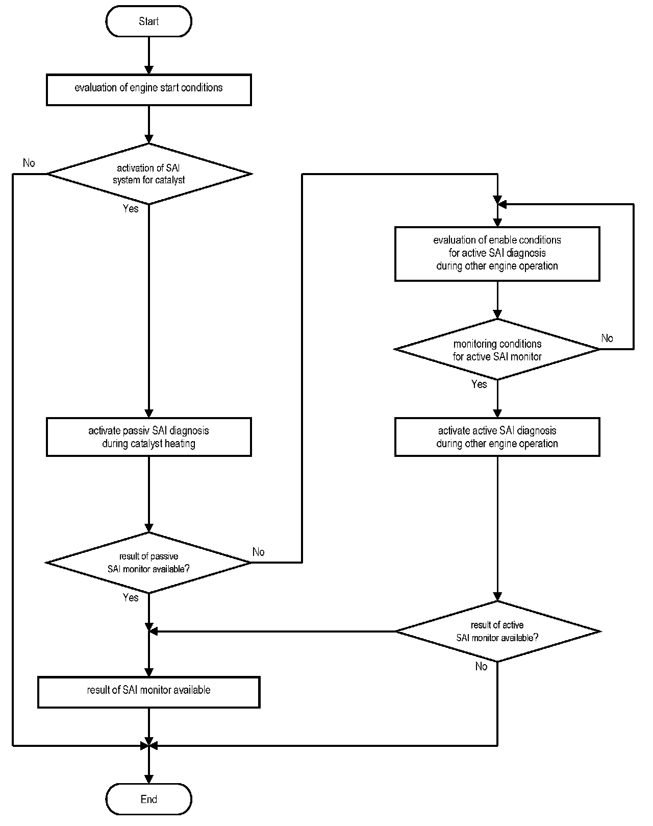
The monitor of the secondary air injection system (SAI) is a functional check to detect
- a failure of the secondary air pump or
- a blocking between or leaking secondary air pump and exhaust manifold.

The SAI monitor includes a passive and an active check. The checks are performed with different monitoring conditions. The passive SAI monitor observes the calculated secondary air mass flow after engine start and catalyst heating. If this value is in between certain thresholds the SAI will work properly. The active SAI monitor is performed mainly during engine idle if a result of the passive SAI monitor was not available. The SAI monitor observes the calculated secondary air mass flow. If this value is in between certain thresholds the SAI will work properly.

Monitoring conditions for passive and active check:
- engine coolant temperature in between calibrated thresholds,
- Intake air temperature in between calibrated thresholds,
- modeled catalyst temperature < calibration
- altitude correction for fuel injection > calibration,
- lambda control ready for operation,
- no exclusion due to request of other functions:
- e.g. no monitoring of mixture system, canister purge valve
- e.g. no activity of mixture system, canister purge valve
- e.g. no faults of engine coolant temperature sensor, air charge sensor, intake air temperature sensor, SAI power stages, leak detection system, canister purge power stages, oxygen sensor(s) pre-catalyst, misfire, battery voltage.

Diagnosis of Secondary Air System Overview






Passive SAI Monitor






Active SAI Monitor