Air Flow Meter/Sensor: Testing and Inspection
Diagnosis of Air Mass Meter
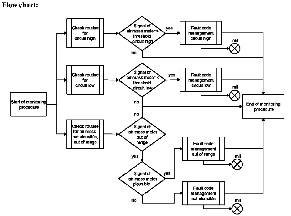
The Diagnosis of the air mass meter is a non-intermittent diagnosis
The output voltage of the air mass meter is a measure of air mass. The diagnostic routine compares the mass flow measured by the air mass meter with a calculated mass flow, derived from engine speed an throttle position.
If the output voltage of the air mass meter is above a threshold value, a fault is detected. If the output voltage of the air mass meter is lower than a threshold value, a fault is detected.
If the measured mass flow from the air mass meter is above a range, built up by a characteristic map, a fault is detected. If the measured mass flow from the air mass meter is below a range, built up by a characteristic map, a fault is detected.
Error paths:
Flow chart: