Operation CHARM: Car repair manuals for everyone.
Manuals through 2025 now available!

Our trusted friends have launched a new website named LEMON, which has newer manuals. It also contains all the CHARM manuals.

LEMON is the spiritual successor to CHARM, I recommend you try it!

Link: lemon-manuals.la or lemon-manuals.org.ua

(Some people have issue connecting. LEMON is investigating. For now, use Firefox or change your DNS server)

Or, hide this message: temporarily or permanently

Evaporative Emissions System: Description and Operation



Evaporative System Monitoring

General Description
The DM-TL (Diagnostic Module Tank Leakage) is used for monitoring the evaporative system for small (> 0.02 in) and rough (> 0.04 in) leaks. It consists of an electrically driven air pump, a change-over valve and a 0.02 inch orifice for reference measurement - see Fig. 1. The tightness of the tank system is obtained by comparing the actual air pump's motor current with that measured when the system is operated with a standardized reference orifice.







When the air pump is switched off the fuel tank breathes through the charcoal canister, the change-over valve and the air filter. For canister purging, the purge control valve is opened and fresh air flows via the air filter, the change-over valve and the charcoal canister into the intake manifold - see Fig. 2.

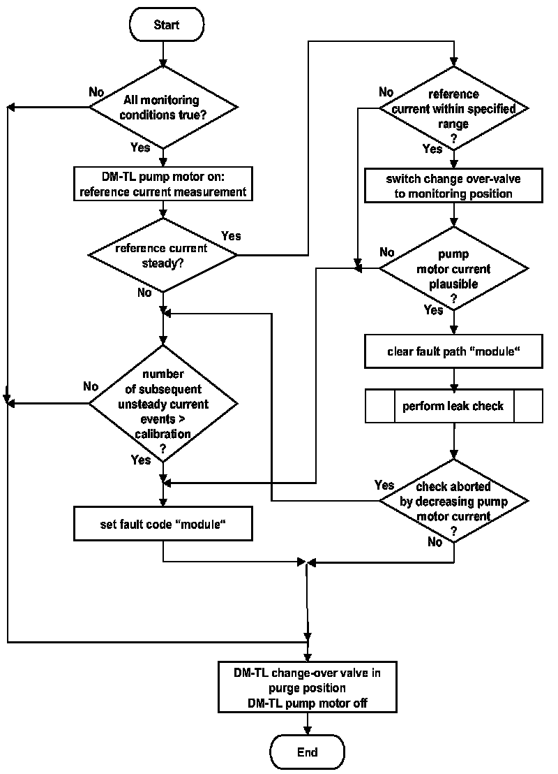
For a reference current measurement the air pump's motor is switched on (Fig. 3) for a short period of time while the change-over and purge control valves are closed. The air pump's motor current is measured while fresh filtered air is being pumped through the 0.02 inch reference orifice. The diagnosis is aborted when at some unusual operating conditions the motor current doesn't stabilize. To prevent a permanent disablement of the leak check due to a malfunction of the diagnostic module, the number of consecutive irregular current measurements are counted and a module error is set as soon as a calibrated value is reached.

In the Monitoring Mode (Fig. 4) the change-over valve is switched on while the purge control valve remains closed. The motor current drops to a zero-load level. Fresh air is now pumped through the charcoal canister into the tank. A small overpressure, indicated by an increase in the motor current, builds up if the evaporative system is tight.

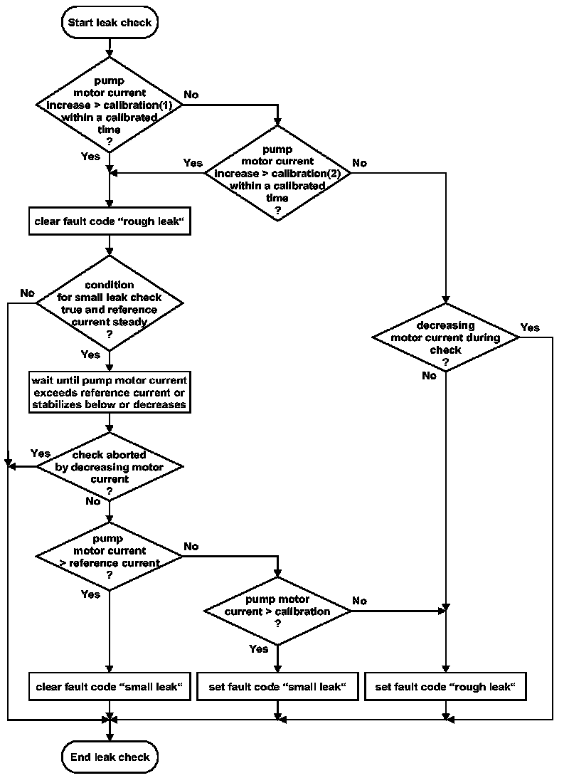
Rough Leak Check
The air pump's motor current is monitored over a calibrated period of time while air is continuously pumped into the tank. If the motor current exceeds a calibrated threshold value after the calibrated period of time, it implies no rough leak (> 0.04 in) is present in the evaporative system. If the motor current is less than the calibrated threshold value a second confirmation check is performed utilizing a longer measurement so a more reliable result can be obtained.

Small Leak Check
The small leak check is performed if and only if the rough leak check has been performed and no rough leak was detected. If the enable conditions for the small leak check (> 0.02 in) are fulfilled, the pump's motor remains in the active state (monitoring mode) until its current exceeds the reference current, or the motor current gradient is close to zero (current stabilizes below the reference current). If the motor current exceeds the reference current, the evaporative system is considered as tight. A small leak is assumed only if a second small leak check confirms a current stabilization below the reference current.

If the motor's current decreases during one of the checks, the check is aborted. If the number of subsequent unsteady current events exceeds a calibrated value the fault code "module error" is set. Fig. 5 shows typical pump motor current characteristics.

Monitoring conditions:
- ECM (Engine Control Module) in power down mode
- engine speed = 0 rpm
- altitude < calibration
- no altitude detection error
- engine coolant temperature at engine start > calibration
- no engine coolant temperature sensor error
- ambient temperature in calibrated range
- canister load < calibration (Valid only for small leak test. In rough leak test, fault code clearing is prevented by high canister load factor)
- fuel level is steady and in a calibrated range 1)
- engine-on time > calibration
- vehicle speed = 0
- no vehicle speed sensor error
- battery voltage in the calibrated range
- no error from DM-TL pump and valve power stages
- no error from purge valve or purge valve's power stage.

Conditions for rough leak check (0.04 in):
- engine coolant temperature at start doesn't exceed the ambient (with cold start offset) air temperature
- no malfunction detected in the diagnostic module

Conditions for small leak check (0.02 in):
- engine coolant temperature at start doesn't exceed the ambient (with cold start offset) air temperature and
- the number of cold starts reaches or exceeds the maximum required to activate small leak check.

1) Condition is only used as long as an included sensor is monitored without a fault, monitoring will be performed regardless of sensor signal in case of a faulty sensor.

System overview
















Flowchart - Module Check







Flowchart - Leak Check







Evaporative Purge System Monitoring
The purge flow through the EVAP Purge Valve is checked when the vehicle is at rest during an idle condition and the Lambda controller is active.

Monitoring Structure







Monitoring process:
The EVAP Purge Valve is opened while monitoring the Lambda controller and the airflow through the throttle unit.

For rich or lean mixture through the EVAP Purge Valve:
Flow through the EVAP Purge Valve is assumed as soon as the Lambda controller compensates for a rich or lean shift.

After this procedure the EVAP Purge Valve is reset and the diagnosis is completed.

For stochiometric mixture flow through the EVAP Purge Valve:
In this case, the Lambda controller does not need to compensate for a deviation. However, when the EVAP Purge Valve is completely opened, the cylinder charge increases significantly. Therefore, flow through the throttle unit must be decreased in order to maintain the desired idle speed. Flow through the EVAP Purge Valve is assumed when the flow through the throttle unit is reduced by idle control. The EVAP Purge Valve is reset and the diagnosis is completed.

Schematic diagram:







MIL-illumination
If mixture compensation or reduction of the airflow through the throttle unit does not occur for two diagnosis cycles, then a defective EVAP Purge Valve is assumed and the MIL is illuminated.