Operation CHARM: Car repair manuals for everyone.
Manuals through 2025 now available!

Our trusted friends have launched a new website named LEMON, which has newer manuals. It also contains all the CHARM manuals.

LEMON is the spiritual successor to CHARM, I recommend you try it!

Link: lemon-manuals.la or lemon-manuals.org.ua

(Some people have issue connecting. LEMON is investigating. For now, use Firefox or change your DNS server)

Or, hide this message: temporarily or permanently

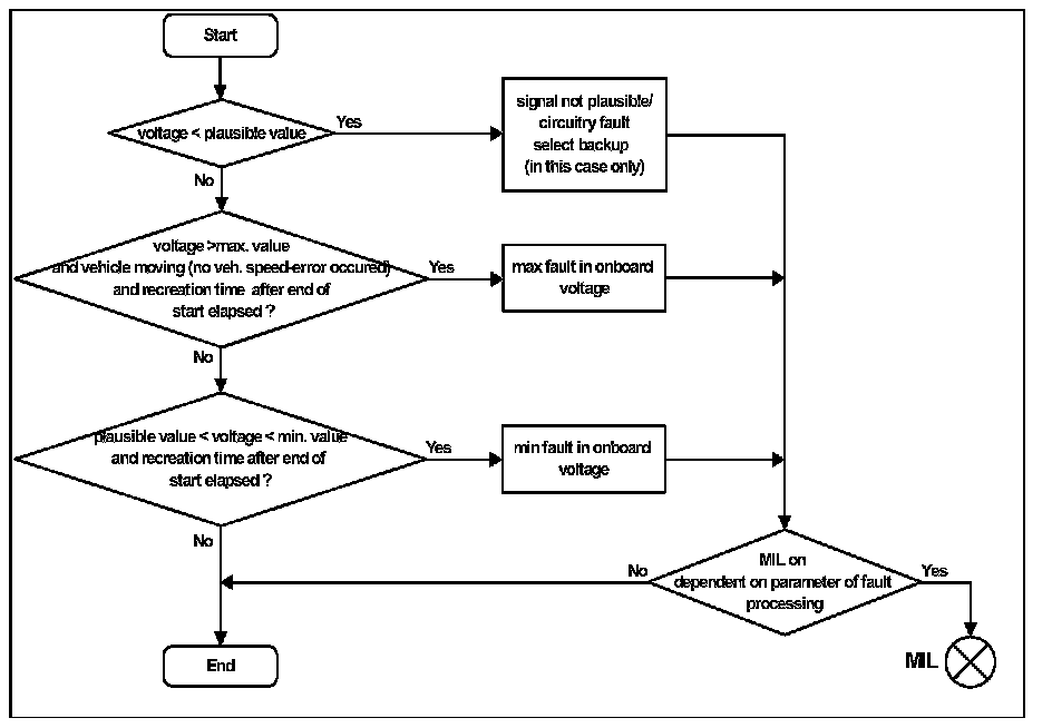
Flow of Diagnosis



Diagnosis of Battery Voltage

General Description
A signal below the threshold is not plausible, since the processor of the ECU is not operational if the voltage is less than or equal to 2.5V. A substitute value is therefore used.

The max. value check is only effective after a delay period from the end-of-start and only with a vehicle speed greater than zero (with a speed signal without faults).

The check of the min. value (fault in the vehicle's electrical power supply system) is only allowed after a delay time from the end-of-start, when the voltage has recovered from the starter activation.

Diagnosis of Battery Voltage