Operation CHARM: Car repair manuals for everyone.
Manuals through 2025 now available!

Our trusted friends have launched a new website named LEMON, which has newer manuals. It also contains all the CHARM manuals.

LEMON is the spiritual successor to CHARM, I recommend you try it!

Link: lemon-manuals.la or lemon-manuals.org.ua

(Some people have issue connecting. LEMON is investigating. For now, use Firefox or change your DNS server)

Or, hide this message: temporarily or permanently

Initial Inspection and Diagnostic Overview



Diagnosis Of Ambient Pressure Sensor

General Description
The diagnostic function observes the signal from the ambient pressure sensor for naturally aspirated engines without using a manifold pressure sensor.

The voltage of the ambient pressure sensor is measured and the ambient pressure is calculated by using a offset and a gradient.

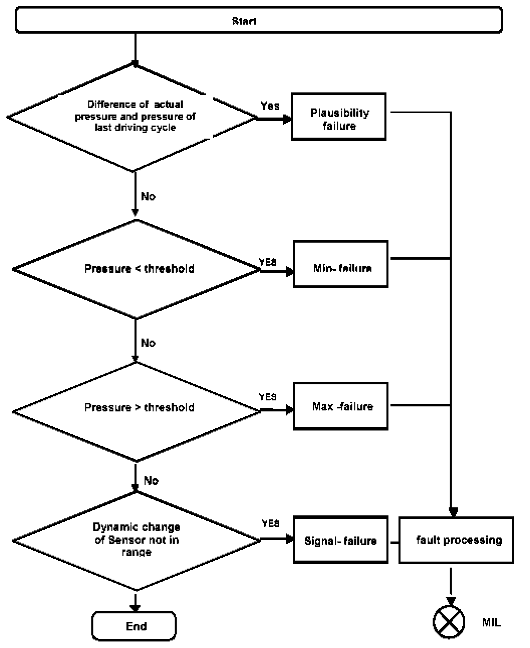
Range Check of Ambient Pressure
If the difference of the pressure of the last driving cycle and the pressure at the begin of the actual driving cycle exceeds a threshold, a plausibility fault is assumed.

If the pressure remains under a threshold for a given period an ambient pressure sensor at minimum fault is assumed.

If the pressure exceeds a specified threshold for a given period an ambient pressure sensor at maximum fault is assumed.

If the change of the pressure related to time during the driving cycle exceeds a threshold, a signal fault is assumed.

Diagnosis of Ambient Pressure Sensor