Operation CHARM: Car repair manuals for everyone.
Manuals through 2025 now available!

Our trusted friends have launched a new website named LEMON, which has newer manuals. It also contains all the CHARM manuals.

LEMON is the spiritual successor to CHARM, I recommend you try it!

Link: lemon-manuals.la or lemon-manuals.org.ua

(Some people have issue connecting. LEMON is investigating. For now, use Firefox or change your DNS server)

Or, hide this message: temporarily or permanently

Initial Inspection and Diagnostic Overview



Diagnosis Of Air Mass Meter

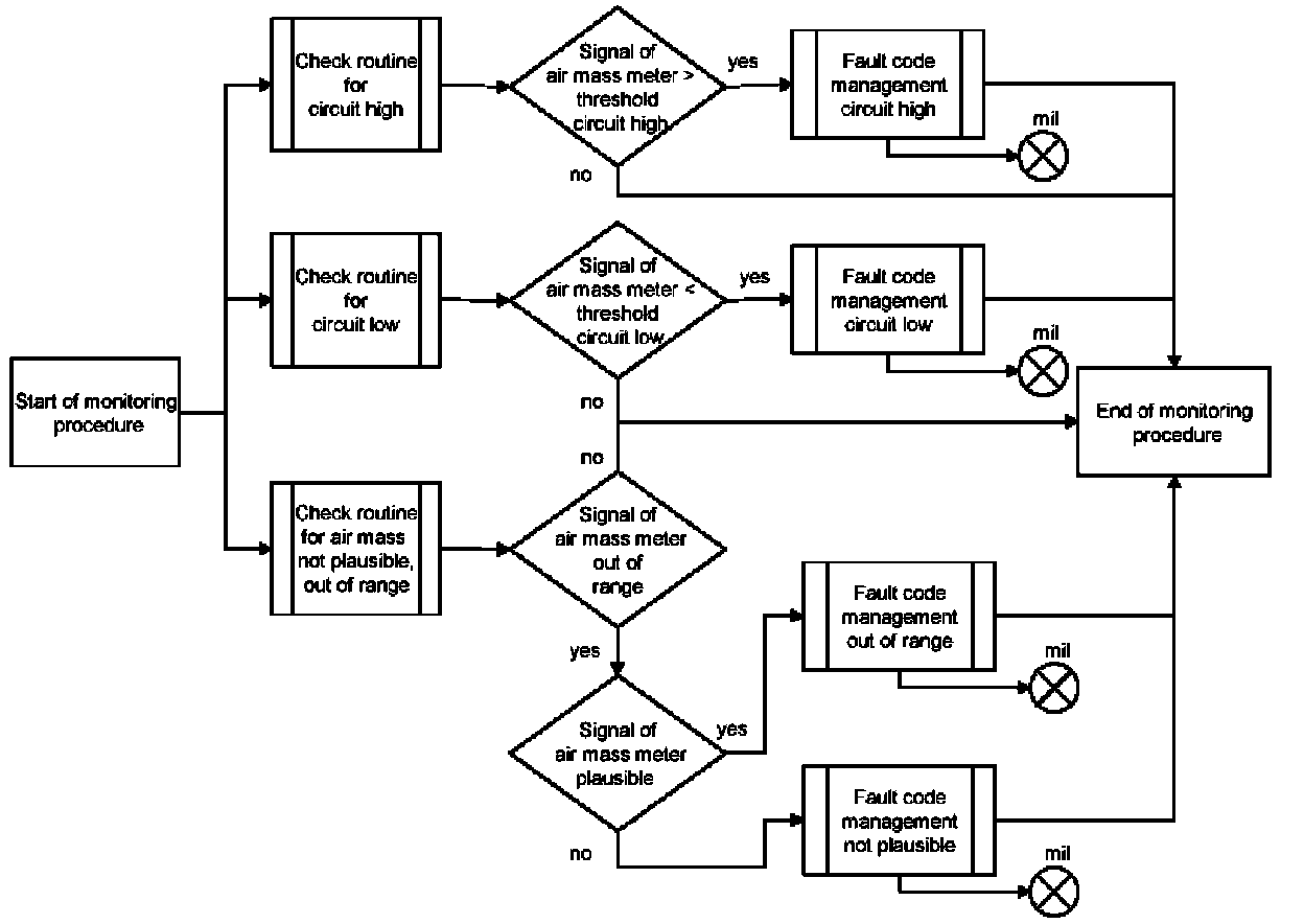
The Diagnosis of the air mass meter is a non-intermittened diagnosis

The output voltage of the air mass meter is a measure of air mass. The diagnostic routine compares the mass flow measured by the air mass meter with a calculated mass flow, derived from engine speed an throttle position.

If the output voltage of the air mass meter is above a threshold value, a fault is detected. If the output voltage of the air mass meter is lower than a threshold value, a fault is detected.

If the measured mass flow from the air mass meter is above a range, built up by a characteristic map, a fault is detected. If the measured mass flow from the air mass meter is below a range, built up by a characteristic map, a fault is detected.

Error paths:







Flow chart: