Operation CHARM: Car repair manuals for everyone.
Manuals through 2025 now available!

Our trusted friends have launched a new website named LEMON, which has newer manuals. It also contains all the CHARM manuals.

LEMON is the spiritual successor to CHARM, I recommend you try it!

Link: lemon-manuals.la or lemon-manuals.org.ua

(Some people have issue connecting. LEMON is investigating. For now, use Firefox or change your DNS server)

Or, hide this message: temporarily or permanently

Flow of Diagnosis



Diagnosis of Intake Air Temperature Sensor

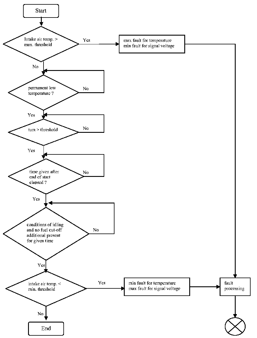
A maximum plausible signal check is continuously performed.

The intake air temperature signal may become faulty, due to a wiring interruption, short to ground.

If the sensor signal exceeds a threshold a "sensor signal max." fault is detected.

In order to detect a faulty temperature sensor signal below the plausible operation additional conditions (e.g. time delay after end-of-start has elapsed, minimum idling without fuel cut off, permanent low temperature and ambient temperature above threshold) to be met in order to determine that a working sensor would have to output a higher result of heat soak from the engine. Otherwise, when below this threshold, a sensor is detected.

The function consists of two parts (2 different error flags):
1. detection of electronic connection fault
2. rationality check and stuck check

Diagnose of Intake Air Temperature Sensor (electronic connection fault)







Diagnose of Intake Air Temperature Sensor (rationality check, low side check)







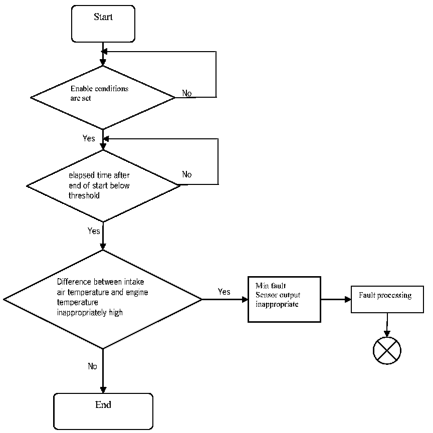
Diagnose of Intake Air Temperature Sensor (rationality check, high side check)







Diagnose of Intake Air Temperature Sensor (rationality check, stuck check)