Operation CHARM: Car repair manuals for everyone.
Manuals through 2025 now available!

Our trusted friends have launched a new website named LEMON, which has newer manuals. It also contains all the CHARM manuals.

LEMON is the spiritual successor to CHARM, I recommend you try it!

Link: lemon-manuals.la or lemon-manuals.org.ua

(Some people have issue connecting. LEMON is investigating. For now, use Firefox or change your DNS server)

Or, hide this message: temporarily or permanently

Ambient Pressure Sensor

14.11 Ambient Pressure Sensor

14.11.1 Ambient Pressure Electrical Check

14.11.1.1 General Description
The purpose of this diagnosis is to detect electrical faults. The input signal is analog from a pressure sensor into the control unit and has to be in a calibratable range. Short circuit to ground, short circuit to voltage battery and an open circuit can be detected.

14.11.1.3 Error Symptoms
- Short circuit to voltage battery
- Short circuit to ground or open circuit

14.11.1.4 Flowchart: Ambient Pressure Electrical Check






14.11.2. Ambient Pressure Gradient Check

14.11.2.1 General Description
In the ambient pressure gradient check the difference calculated out of the measured ambient pressure and the moving mean value of the ambient pressure is compared to a calibratable threshold. If the delta exceeds the threshold the error is set.

14.11.2.3 Error Symptom
Signal not plausible

14.11.2.4 Flowchart: Ambient Pressure Gradient Check






14.11.3 Ambient Pressure Rationality Check

14.11.3.1 General Description
At engine start the difference between the measured atmospheric pressure and the atmospheric pressure, read out from NVRAM, is compared to a calibratable threshold. If this difference exceeds the threshold, first a difference between the measured air flow and the calculated air flow based on the measured atmospheric pressure and second a difference between the measured air flow and the calculated air flow based on the atmospheric pressure from NVRAM are calculated. Then it is evaluated with the before calculated differences whether there is an atmospheric pressure signal malfunction. In any case if no atmospheric pressure signal malfunction is detected the BARO Gradient Rationality Check is still executed.

14.11.3.3 Error Symptom
Signal not plausible

14.11.3.4 Flowchart: Ambient Pressure Rationality Check at Start






14.11.4 Manifold air pressure Electrical Check

14.11.4.1 General Description
The purpose of this diagnosis is to detect electrical faults as defined in OBDI requirements. The input signal is the sensor voltage. If the voltage is out of a calibrateable range, an error symptom is set and an error counter is de-bounced.

14.11.4.3. Error Symptoms
- Short to battery or Open circuit
- Short to ground

14.11.4.4 Flowchart: Manifold air pressure Electrical Check






14.11.5 Manifold air pressure Sensor out of range check

14.11.5.1 General Description
The purpose of this diagnosis is to detect faults as defined in OBDII requirements. The input signal is the pressure value of the sensor. If the value is out of a calibrateable range but inside the electrical error thresholds, an error symptom is set and an error counter is de-bounced.

14.11.5.3 Error Symptoms
- sensor value below minimum plausibility threshold
- sensor value above maximum plausibility threshold

14.11.5.4 Flowchart: Manifold air pressure Sensor out of range check






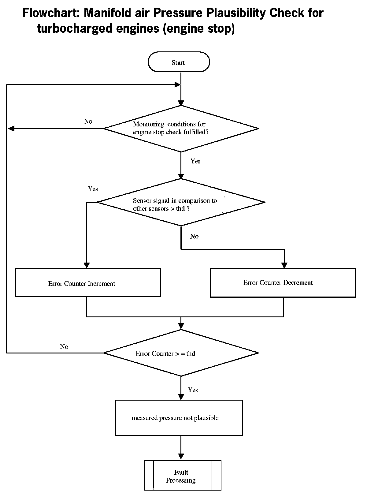
14.11.6 Manifold air Pressure Plausibility Check for turbocharged engines

14.11.6.1 General Description
The purpose of this diagnosis is to detect faults as defined in OBDII requirements. There are different possibilities to check the plausibility of the ambient pressure signal.

If the engine is not running and the ignition key is on or the ECU is in power latch phase, the manifold air pressure sensor signal should be nearly the same as the ambient pressure and the pressure upstream throttle sensor. If one sensor value is too much different from the both other sensor values, an error symptom is set and an error counter is de-bounced.

If the engine is running, the detection of a faulty sensor will be done during full load and pull fuel cut off phase. In full load, the manifold pressure and the pressure upstream throttle should be nearly the same. If they are unequal (above threshold) a suspicion will be set. In the next pull fuel cut off phase, ambient pressure and pressure upstream throttle should be nearly the same. If they are nearly equal (below threshold) and suspicion from full load is set, then the manifold air pressure sensor is faulty, an error symptom is set and an error counter is de-bounced.

The plausibility check is tracked by an In-use monitor performance Ratio.

14.11.6.3 Error Symptoms
measured manifold air pressure not plausible

14.11.6.4 Flowchart: Manifold air Pressure Plausibility Check for turbocharged engines (engine stop)






14.11.6.5 Flowchart: Manifold air Pressure Plausibility Check for turbocharged engines (engine run)






14.11.7 Pressure upstream throttle Electrical Check

14.11.7.1 General Description
The purpose of this diagnosis is to detect electrical faults as defined in OBDI requirements. The input signal is the sensor voltage. If the voltage is out of a calibrateable range, an error symptom is set and an error counter is de-bounced.

14.11.7.3 Error Symptoms
- Short to battery or Open circuit
- Short to ground

14.11.7.4 Flowchart: Pressure upstream throttle Electrical Check






14.11.8 Pressure upstream throttle Sensor out of range check

14.11.8.1 General Description
The purpose of this diagnosis is to detect faults as defined in OBDII requirements. The input signal is the pressure value of the sensor. If the value is out of a calibrateable range but inside the electrical error thresholds, an error symptom is set and an error counter is de-bounced.

14.11.8.3 Error Symptoms
- sensor value below minimum plausibility threshold
- sensor value above maximum plausibility threshold

14.11.8.4 Flowchart: Pressure upstream throttle Sensor out of range check






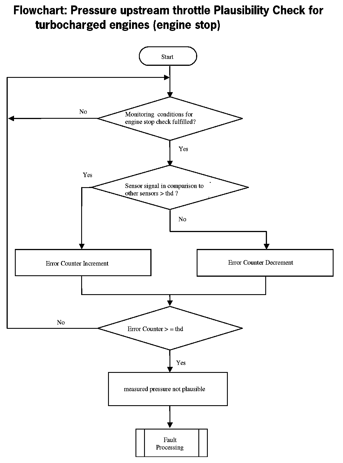
14.11.9 Pressure upstream throttle Plausibility Check for turbocharged engines

14.11.9.1 General Description
The purpose of this diagnosis is to detect faults as defined in OBDII requirements. There are different possibilities to check the plausibility of the ambient pressure signal.

If the engine is not running and the ignition key is on or the ECU is in power latch phase, the manifold air pressure sensor signal should be nearly the same as the ambient pressure and the pressure upstream throttle sensor. If one sensor value is too much different from the both other sensor values, an error symptom is set and an error counter is de-bounced.

If the engine is running, the detection of a faulty sensor will be done during full load and pull fuel cut off phase. In full load, the manifold pressure and the pressure upstream throttle should be nearly the same. If they are unequal (above threshold) a suspicion will be set. In the next pull fuel cut off phase, ambient pressure and pressure upstream throttle should be nearly the same. If they are unequal too (above threshold) and suspicion from full load is set, then the pressure upstream throttle sensor is faulty, an error symptom is set and an error counter is de-bounced.

The plausibility check is tracked by an In-use monitor performance Ratio.

14.11.9.3 Error Symptoms
- measured pressure upstream throttle not plausible

14.11.9.4 Flowchart: Pressure upstream throttle Plausibility Check for turbocharged engines (engine stop)






14.11.9.5 Flowchart: Pressure upstream throttle Plausibility Check for turbocharged engines (engine run)