Operation CHARM: Car repair manuals for everyone.
Manuals through 2025 now available!

Our trusted friends have launched a new website named LEMON, which has newer manuals. It also contains all the CHARM manuals.

LEMON is the spiritual successor to CHARM, I recommend you try it!

Link: lemon-manuals.la or lemon-manuals.org.ua

(Some people have issue connecting. LEMON is investigating. For now, use Firefox or change your DNS server)

Or, hide this message: temporarily or permanently

Vehicle Speed Sensor: Testing and Inspection

14.7 Vehicle Speed Signal

14.7.1 General Description
The purpose of this diagnostics is to detect vehicle speed CAN errors. This can be a timeout of the messages which contain the vehicle speed signals or a signal received with error value.

14.7.2 Monitoring Conditions
- Ignition key on
- engine running for more than a required time
- battery voltage conditions required for CAN diagnostics fulfilled

14.7.3 Error Symptoms
- signal error (timeout)
- plausibility (signal error value)

14.7.4 Flowchart: Vehicle Speed - CAN Fault Diagnostics






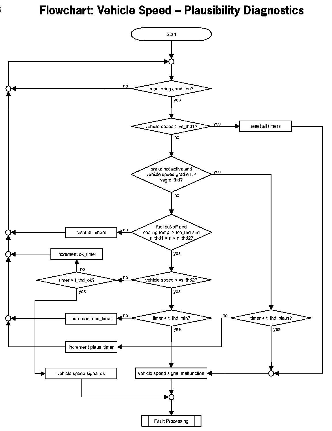
14.7.5 Vehicle Speed - Plausibility Diagnostics

14.7.5.1 General Description
The purpose of this diagnostics is to detect vehicle speed signal errors.

Max. error is detected if the vehicle speed is higher than a calibratable threshold.

Min. error is detected if the vehicle speed is lower than a calibratable threshold during closed throttle fuel cut-off.

The vehicle speed signal is diagnosed as not faulty if during closed throttle fuel cut-off the vehicle speed is above the appropriate threshold.

14.7.5.2 Monitoring Conditions
- ignition key on
- engine running for more than a required time
- no vehicle speed CAN error present

14.7.5.3 Error Symptoms
- max. error
- min. error
- plausibility error

14.7.5.4 Flowchart: Vehicle Speed - Plausibility Diagnostics