Operation CHARM: Car repair manuals for everyone.
Manuals through 2025 now available!

Our trusted friends have launched a new website named LEMON, which has newer manuals. It also contains all the CHARM manuals.

LEMON is the spiritual successor to CHARM, I recommend you try it!

Link: lemon-manuals.la or lemon-manuals.org.ua

(Some people have issue connecting. LEMON is investigating. For now, use Firefox or change your DNS server)

Or, hide this message: temporarily or permanently

Variable Valve Timing Actuator Position Sensor: Testing and Inspection

VARIABLE VALVE LIFT MONITORING (INCLUDING SWITCHING VALVES)

Variable Valve Lift System

General Description
In order to optimize engine torque, performance and emissions, the vehicles of this OBD group are equipped with a two step variable valve lift system on the intake side. (VVL)
The electronically control of the VVL position depends on engine speed, temperature, battery voltage and camshaft position.
The mechanical switch of the valve lift takes place via regulation of the oil pressure by a threeway valve affecting the switchable bucket tappet.

The monitoring of a correct switching takes place on three ways:
- diagnosis by behavior of the lambda controller
- diagnosis by engine roughness
- diagnosis by camshaft oscillations

Switch VVL diagnosis by behavior of the lambda controller

Description
This diagnosis detects, if one cylinder bank sticks at low or high valve lift (e.g. due to a mechanically defective solenoid valve).
During low valve lift the diagnosis value A is calculated (difference of the lambda controller output values of both cylinder banks at low valve lift).
After switching to high valve lift the diagnosis value B is calculated (difference of the lambda controller output values of both cylinder banks at high valve lift).
If the difference between the diagnosis values A and B exceeds a certain threshold a failure is detected.

Flowchart






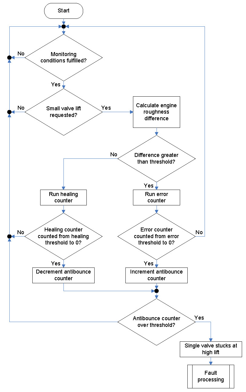
Switch VVL diagnosis by engine roughness

Description
This diagnosis monitors whether a single inlet valve stuck at the high valve lift. This disturbs the gas exchange process of the concerned cylinder. The engine speed roughness of this cylinder changes. The difference of this engine roughness and of the roughness of a reference cylinder, e.g. the proceeding cylinder or the cylinder 360 °CA before) is taken for the monitoring. If this difference exceeds a threshold for a certain time the failure is detected. A check of the closed loop regulator during part load is performed to distinguish between misfire and a valve lift fault.
The algorithm is the same for each cylinder.

Flowchart






Switch VVL diagnosis by camshaft oscillations

Description:
This diagnosis detects, if two cylinder banks stick at low or high valve lift (e.g. due to a mechanically defective solenoid valve on both banks).
The valve actuation, i.e. opening and closing, produces oscillating friction torque and thus camshaft oscillation. Different valve lifting curves lead to different oscillations.
If the change of the camshaft oscillation amplitude before and after the valve lift change request is smaller than a threshold, i.e. no change of the oscillation, then a failure (valve lift change not possible) is detected.
The algorithm is the same for each cylinder bank.

Flowchart