Operation CHARM: Car repair manuals for everyone.
Manuals through 2025 now available!

Our trusted friends have launched a new website named LEMON, which has newer manuals. It also contains all the CHARM manuals.

LEMON is the spiritual successor to CHARM, I recommend you try it!

Link: lemon-manuals.la or lemon-manuals.org.ua

(Some people have issue connecting. LEMON is investigating. For now, use Firefox or change your DNS server)

Or, hide this message: temporarily or permanently

Evaporative Emissions System: Testing and Inspection

EVAPORATIVE SYSTEM MONITORING

General Description

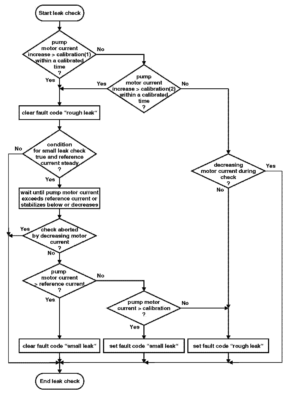
The DM-TL (Diagnostic Module Tank Leakage) is used for monitoring the evaporative system for small (> 0.02 in) and rough (> 0.04 in) leaks. It consists of an electrically driven air pump, a change-over valve and a 0.02 inch orifice for reference measurement - see Fig. 1. The tightness of the tank system is obtained by comparing the actual air pump's motor current with that measured when the system is operated with a standardized reference orifice.






When the air pump is switched off the fuel tank breathes through the charcoal canister, the change-over valve and the air filter. For canister purging, the purge control valve is opened and fresh air flows via the air filter, the change-over valve and the charcoal canister into the intake manifold - see Fig. 2.
For a reference current measurement the air pump's motor is switched on (Fig. 3) for a short period of time while the change-over and purge control valves are closed. The air pump's motor current is measured while fresh filtered air is being pumped through the 0.02 inch reference orifice. The diagnosis is aborted when at some unusual operating conditions the motor current doesn't stabilize. To prevent a permanent disablement of the leak check due to a malfunction of the diagnostic module, the number of consecutive irregular current measurements are counted and a module error is set as soon as a calibrated value is reached.
In the Monitoring Mode (Fig. 4) the change-over valve is switched on while the purge control valve remains closed. The motor current drops to a zero-load level. Fresh air is now pumped through the charcoal canister into the tank. A small overpressure, indicated by an increase in the motor current, builds up if the evaporative system is tight.

Rough Leak Check
The air pump's motor current is monitored over a calibrated period of time while air is continuously pumped into the tank. If the motor current exceeds a calibrated threshold value after the calibrated period of time, it implies no rough leak (> 0.04 in) is present in the evaporative system. If the motor current is less than the calibrated threshold value a second confirmation check is performed utilizing a longer measurement so a more reliable result can be obtained.

Small Leak Check
The small leak check is performed if and only if the rough leak check has been performed and no rough leak was detected. If the enable conditions for the small leak check (> 0.02 in) are fulfilled, the pump's motor remains in the active state (monitoring mode) until its current exceeds the reference current, or the motor current gradient is close to zero (current stabilizes below the reference current). If the motor current exceeds the reference current, the evaporative system is considered as tight. A small leak is assumed only if a second small leak check confirms a current stabilization below the reference current.
If the motor's current decreases during one of the checks, the check is aborted. If the number of subsequent unsteady current events exceeds a calibrated value the fault code "module error" is set. Fig. 5 shows typical pump motor current characteristics.
If a leak monitor (rough leak or small leak) has requested the MIL on, no more leak checks are performed (no healing procedure to erase the MIL). The MIL can only be erased after a workshop action.

Monitoring conditions:
- ECM (Engine Control Module) in power down mode
- engine speed = 0 rpm
- altitude < calibration
- no altitude detection error
- engine coolant temperature at engine start > calibration
- no engine coolant temperature sensor error
- ambient temperature in calibrated range
- canister load < calibration (Valid only for small leak test. In rough leak test, fault code clearing is prevented by high canister load factor)
- fuel level is steady and in a calibrated range 1)
- engine-on time > calibration
- vehicle speed = 0
- no vehicle speed sensor error
- battery voltage in the calibrated range
- no error from DM-TL pump and valve power stages
- no error from purge valve or purge valve's power stage.

Conditions for rough leak check (0.04 in):
- engine coolant temperature at start doesn't exceed the ambient (with cold start offset) air temperature
- no malfunction detected in the diagnostic module

Conditions for small leak check (0.02 in):
- engine coolant temperature at start doesn't exceed the ambient (with cold start offset) air temperature and
- the number of cold starts reaches or exceeds the maximum required to activate small leak check.

1) Condition is only used as long as an included sensor is monitored without a fault, monitoring will be performed regardless of sensor signal in case of a faulty sensor.

System overview





















Flowchart - Module Check






Flowchart - Leak Check






Functional Check Canister Purge Solenoid

Monitoring the canister purge solenoid:
The diagnosis is used for the functional test of the CP solenoid. There for the CPS is diagnosed via its effects on the engine.

The functional check of the CPS consists of 2 steps:
- Step 1: based on the ACF load degree
- Step 2: based on
- the deviation of lambda-controller
- TQ deviations

If the CPS has been detected to be OK within a step or as not OK after a step then the function is exited irreversibly until the next engine start.

The steps 1 and 2 are processed successively, i.e. the next step may only be performed if the proceeding one has not been detected as OK. The only exception is step 1. Step 1 may also be performed parallel to step 2.

After step 1 has been processed once and CPS has not been detected as OK then (if enable conditions are fulfilled) it is proceeded with step 2 and at the same time calculation of step 1 is started again. Calculation of step 1 is done until CPS is detected as OK within one of the steps (1 or 2) or until CPS is detected as definitely not OK by the end of step 2.

If the CPS is detected to be not OK after all 2 steps have been passed (end of step 2), then the error is set.

The complete diagnosis "functional check CPS" is performed only once per driving cycle

The first check of the CPS is based on the ACF- load degree. The "Canister Load diagnosis" is calculated permanently until the complete check CPS is finished. The canister load has to be over threshold for defined time to detect the system as OK.

During the next check, the CPS is evaluated based on the change of lambda controller and the change of engine torque. To this effect, the CPS is opened for a short time and all values (Lambda controller, Engine torque) are monitored for a certain period.

After this check has been enabled for the first time, it is requested during each idle speed phase. This is repeated as long as a result has been reached. This check is not bound to one IS phase, but can be distributed to several IS phases.

If the CPS is detected to be not OK after one check, the error is set.

Flow chart: Functional check CPS