Operation CHARM: Car repair manuals for everyone.
Manuals through 2025 now available!

Our trusted friends have launched a new website named LEMON, which has newer manuals. It also contains all the CHARM manuals.

LEMON is the spiritual successor to CHARM, I recommend you try it!

Link: lemon-manuals.la or lemon-manuals.org.ua

(Some people have issue connecting. LEMON is investigating. For now, use Firefox or change your DNS server)

Or, hide this message: temporarily or permanently

Vehicle Speed Sensor: Testing and Inspection

Vehicle Speed Signal

General Description

The purpose of this diagnostics is to detect vehicle speed CAN errors. This can be a timeout of the messages which contain the vehicle speed signals or a signal received with error value.

Monitoring Conditions:
- ignition key on
- engine running for more than a required time
- battery voltage conditions required for CAN diagnostics fulfilled

Error Symptoms
- signal error (timeout)
- plausibility (signal error value)

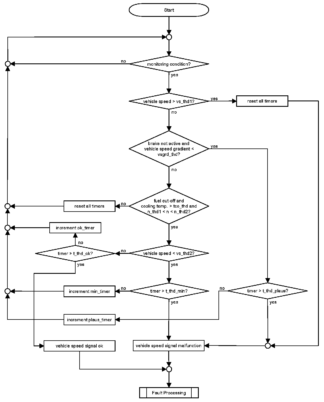
Flowchart: Vehicle Speed - CAN Fault Diagnostics






Vehicle Speed - Plausibility Diagnostics

General Description

The purpose of this diagnostics is to detect vehicle speed signal errors.

Max. error is detected if the vehicle speed is higher than a calibratable threshold.

Min. error is detected if the vehicle speed is lower than a calibratable threshold during closed throttle fuel cut-off.

Plausibility error is detected if the negative vehicle speed gradient is lower than a calibratable threshold, while the brake is not actuated.

The vehicle speed signal is diagnosed as not faulty if during closed throttle fuel cut-off the vehicle speed is above the appropriate threshold.

Monitoring Conditions:
- ignition key on
- engine running for more than a required time
- no vehicle speed CAN error present

Error Symptoms
- max. error
- min. error
- plausibility error

Flowchart: Vehicle Speed - Plausibility Diagnostics