Vehicle Speed Sensor: Testing and Inspection
14.7 Vehicle Speed Signal14.7.1. General Description
The purpose of this diagnostics is to detect vehicle speed CAN errors. This can be a timeout of the messages which contain the vehicle speed signals or a signal received with error value.
14.7.2. Monitoring Conditions
- ignition key on
- engine running for more than a required time
- battery voltage conditions required for CAN diagnostics fulfilled
14.7.3. Error Symptoms
- signal error (timeout)
- plausibility (signal error value)
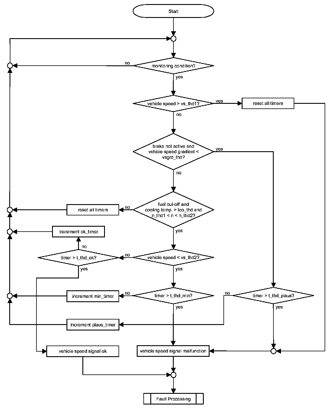
14.7.4. Flowchart: Vehicle Speed - CAN Fault Diagnostics
14.7.5. Vehicle Speed - Plausibility Diagnostics
14.7.5.1. General Description
The purpose of this diagnostics is to detect vehicle speed signal errors.
Max. error is detected if the vehicle speed is higher than a calibratable threshold.
Min. error is detected if the vehicle speed is lower than a calibratable threshold during closed throttle fuel cut-off.
The vehicle speed signal is diagnosed as not faulty if during closed throttle fuel cut-off the vehicle speed is above the appropriate threshold.
14.7.5.2. Monitoring Conditions
- ignition key on
- engine running for more than a required time
- no vehicle speed CAN error present
14.7.5.3. Error Symptoms
- max. error
- min. error
- plausibility error
14.7.5.4. Flowchart: Vehicle Speed - Plausibility Diagnostics