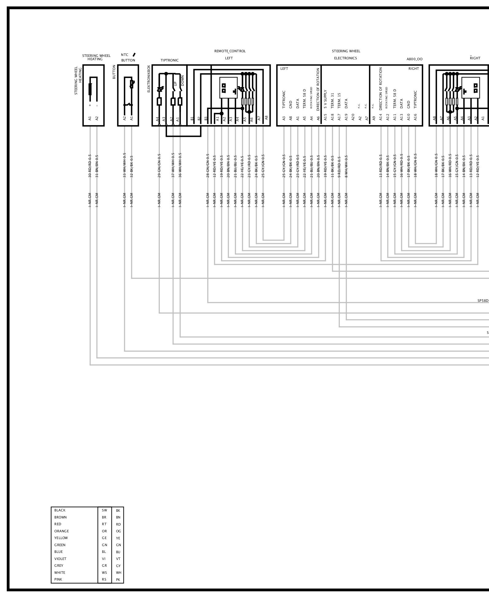
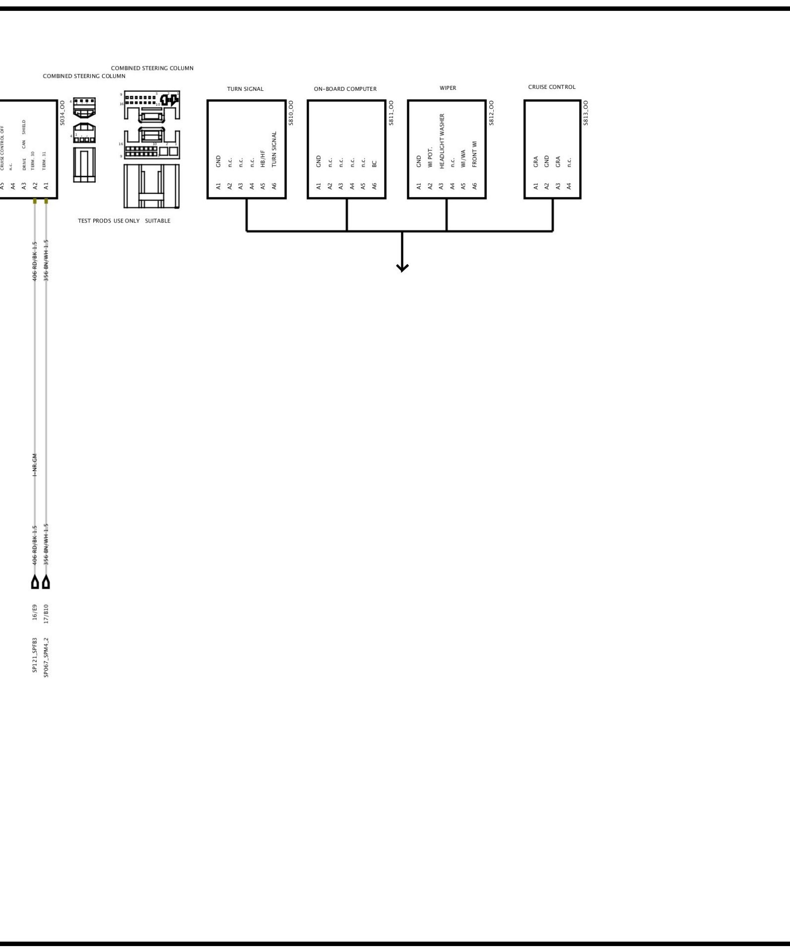
Pre-Wiring For Steering Column Module Multi-Function - Sheet 06A
Pre-Wiring For Steering Column Module Multi-Function - Sheet 06A
Pre-Wiring For Steering Column Module Multi-Function - Sheet 06A (Part 1):
Pre-Wiring For Steering Column Module Multi-Function - Sheet 06A (Part 2):
Pre-Wiring For Steering Column Module Multi-Function - Sheet 06A (Part 3):
Pre-Wiring For Steering Column Module Multi-Function - Sheet 06A (Part 4):
Diagrams: Other diagrams referred to by name and sheet number/coordinate (i.e. "Instrument Cluster 3/C5") within these diagrams can be found at the vehicle level under Diagrams By Name. Diagrams By Name