Operation CHARM: Car repair manuals for everyone.
Manuals through 2025 now available!

Our trusted friends have launched a new website named LEMON, which has newer manuals. It also contains all the CHARM manuals.

LEMON is the spiritual successor to CHARM, I recommend you try it!

Link: lemon-manuals.la or lemon-manuals.org.ua

(Some people have issue connecting. LEMON is investigating. For now, use Firefox or change your DNS server)

Or, hide this message: temporarily or permanently

General

GENERAL

IUMPR Statement:
The OBD II System of this test group is designed to comply with the provisions of CCR 1968.2, section (d)(3.2) requirements.

Overview:






Incrementing of numerator:

EVAP small leak:
To increment the numerator for small leak detection the following conditions have to be fulfilled:
a. If the system is tight, the numerator is incremented after a "worst case diagnostic time". This "worst case diagnostic time" is the maximum diagnostic time, witch could occur during a leak test. If the ignition is switched on during this time, the numerator is not incremented.
b. If the system is not tight and a small leak is detected the numerator is incremented directly after the leak detection.

EVAP rough leak:
To increment the numerator for rough leak detection the following conditions have to be fulfilled:
a. If the system is tight, the numerator is incremented after a "worst case diagnostic time". This "worst case diagnostic time" is the maximum diagnostic time, witch could occur during a leak test. If the ignition is switched on during this time, the numerator is not incremented.
b. If the system is not tight, a rough leak is detected an no refuelling is detected the numerator is incremented directly after the leak detection.

Front/Rear O2 sensor:
To increment the numerator a background monitor for sensor activity checks and response check will be considered. This ghost monitor will be related to the worst case times of each phase and step of the diagnosis.
a. If during this time the monitor conditions for the ghost monitor are met for the worst case condition (e.g number of amplitudes for slow sensor response), the system would have detected a failure. The numerator will be incremented.
b. If during this time the monitor conditions for the ghost monitor are not met, analogous to the normal function, the system would repeat the monitor. The numerator would not be incremented.
c. If during any repeated monitor the monitor conditions for the ghost monitor are met, for the worst case time, the system would have detected a failure. In this case the numerator will be incremented.

Catalyst efficiency:
When the monitor has been finished and the relevant O2 sensor monitors have been completed, the numerator will be incremented.

VVT:
The numerator will be incremented, if the monitoring conditions are several times fulfilled.

Incrementing denominator:

The following signals are used for denominator incrementing:
(Each sensor for this purpose is monitored either as out of range, signal or rationality check)

General denominator:






Evap denominator:






Cold Start Reduction Strategy
The system is equipped with a cold start emission reduction monitoring strategy.
It works as follows:

The Porsche system currently uses a combination of the following measures to enhance the catalyst warm-up:
- elevated idle speed
- spark retard (ignition angle efficiency)
- camshaft position

Monitoring of idle speed
The monitoring of the idle speed is now also active during the cold start phase.
The following P-codes are set in case of an error:

P050D: idle air control system RPM higher than expected during cold start phase
P050A: idle air control system RPM lower than expected during cold start phase

The following chart shows the working principle of the idle speed monitoring:






Monitoring of spark retard during catalyst heating in idle speed
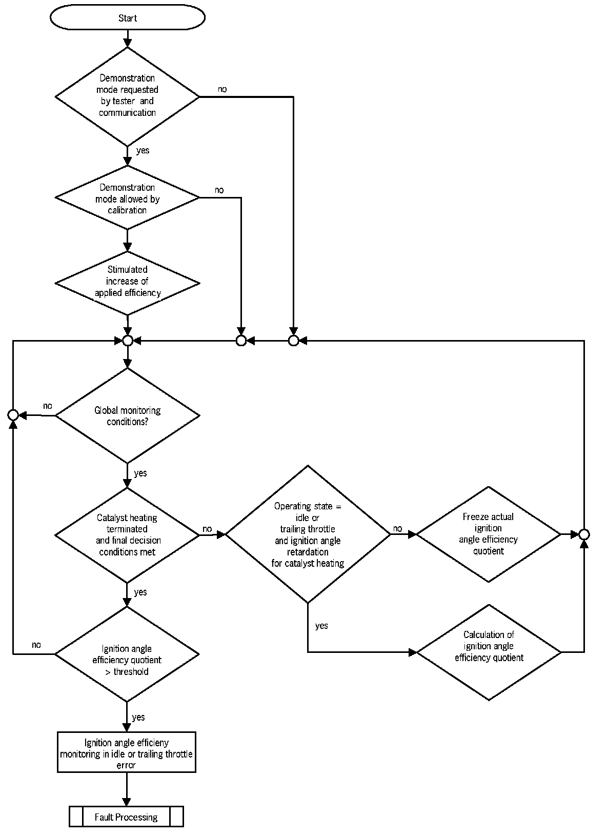
(Ignition angle efficiency monitoring)

General Description

The purpose of this diagnostics is to detect a deviation between the ignition retardation requested by catalyst heating (as active part of the catalyst heating strategy) and the actual applied ignition retardation during the engine states idle and trailing throttle. The monitoring is based on the ignition angle efficiency. The ignition angle efficiency deviation is integrated and normalized on the time spent in the engine states idle or trailing throttle. Malfunction is detected if the resulting quotient exceeds a threshold.

Monitoring Conditions:
- Running engine
- Minimum time after start reached
- Commanded ignition angle efficiency is below threshold
- Engine state = idle

Error Symptoms
- Ignition angle efficiency quotient higher than allowed

Flowchart: Ignition angle efficiency monitoring during idle






Monitoring of spark retard during catalyst heating in part load
(Ignition angle efficiency monitoring)

General Description
The purpose of this diagnostics is to detect a deviation between the ignition retardation requested by catalyst heating (as active part of the catalyst heating strategy) and the actual applied ignition retardation during the engine states part load. The monitoring is based on the ignition angle efficiency. The ignition angle efficiency deviation is integrated and normalized on the time spent in the engine state part load. Malfunction is detected if the resulting quotient exceeds a threshold.

Monitoring Conditions:
- Running engine
- Minimum time after start reached
- Commanded ignition angle efficiency is below threshold
- Engine state = part load

Error Symptoms
- Ignition angle efficiency quotient higher than allowed

Flowchart: Ignition angle efficiency monitoring in part load






Monitoring of camshaft position during cold start (target error)
The target position has to be in a limited stable range for a certain time during catalyst heating. If the actual position is near the target (calibrated range) the diagnosis is ok, otherwise not. This will be checked by calculating two integrals (Reset integral and Failure integral). Both integral values have the same threshold to reach. If the failure integral reaches this threshold at first, an anti-bounce counter is started, otherwise the counter will be decremented. If the counter exceeds an adjustable limit, a Rationality Fault (DTC) is stored.

Monitoring conditions:
- battery voltage sufficient
- position controller is active (i.e. the target position is not the end position)
- oil temperature is in range
- engine speed is in range
- no fault of crankshaft position sensor
- no fault of camshaft reference position diagnosis
- diagnosis of camshaft power output stage without error
- catalyst heating active

Flowchart - Diagnosis of control deviation of camshaft position controller "target" during coldstart