Operation CHARM: Car repair manuals for everyone.
Manuals through 2025 now available!

Our trusted friends have launched a new website named LEMON, which has newer manuals. It also contains all the CHARM manuals.

LEMON is the spiritual successor to CHARM, I recommend you try it!

Link: lemon-manuals.la or lemon-manuals.org.ua

(Some people have issue connecting. LEMON is investigating. For now, use Firefox or change your DNS server)

Or, hide this message: temporarily or permanently

Intake Manifold: Service and Repair

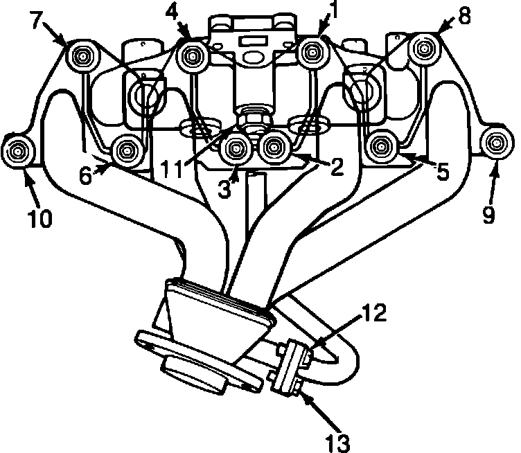
Fig. 11 Manifold tightening sequence.:






1. Remove cylinder head as previously described.
2. Remove manifold attaching bolts, reversing tightening sequence if applicable, and the manifold(s).
3. Install manifold(s), torquing attaching bolts to specifications. On 4-105/1721 and 4-120/1965 engines, torque bolts in sequence, Fig. 11.
4. Install cylinder head as previously described.