Operation CHARM: Car repair manuals for everyone.
Manuals through 2025 now available!

Our trusted friends have launched a new website named LEMON, which has newer manuals. It also contains all the CHARM manuals.

LEMON is the spiritual successor to CHARM, I recommend you try it!

Link: lemon-manuals.la or lemon-manuals.org.ua

(Some people have issue connecting. LEMON is investigating. For now, use Firefox or change your DNS server)

Or, hide this message: temporarily or permanently

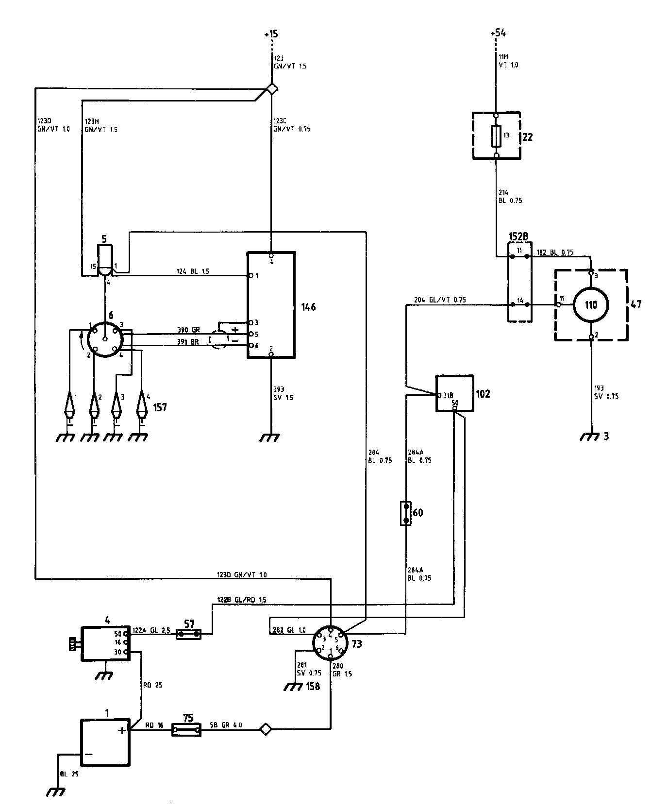
Ignition System With Tachometer and Timing Socket

Ignition System With Tach And Time Socket (1984-86) Components:




Ignition System With Tach And Time Socket (1984) Diagrams:




Location of components

1 Battery
In the engine compartment on the right-hand side

3 Earthing point
In the facia

4 Starter motor
1984 models: on the right-hand side of the engine (exhaust side)
1985 and 1986 models: on the left-hand side of the engine (intake side)

5 Ignition coil
On the cross-member above the radiator

6 Ignition distributor
At the front of the engine

7 Earthing point
On the radiator cross-member

22 Fuse box
In the electrical distribution box in the engine compartment, on the left-hand wheel housing

57 3-pole connector
1984 models: in the engine compartment, on the left-hand side, beside the expansion tank

60 Single-pole connector
In the electrical distribution box in the engine compartment, on the left-hand wheel housing

57/123 6-pole/4-pole connector
1985 models: in the engine compartment, on the left-hand side, beside the expansion tank

73 Timing service instrument socket (TSI socket)
In the electrical distribution box in the engine compartment, on the left-hand wheel housing

75 Distribution block
In the engine compartment, on the right side

102 Fuel pump relay
In the electrical distribution box in the engine compartment, on the left-hand wheel housing

110 Tachometer
In combined instrument 47 on the instrument panel

146 Amplifier for electronic ignition system
In the engine compartment, on the left-hand wheel housing

147 Ignition pulse amplifier
In the electrical distribution box in the engine compartment, on the left-hand wheel housing

152B 29-pole red connector
In the electrical distribution box in the engine compartment, on the left-hand wheel housing. The connector is accessible from the interior of the car

157 Spark plugs
On the engine

158 Negative distribution terminal
In the electrical distribution box in the engine compartment, on the left-hand wheel housing

159 Distribution terminal +15
In the electrical distribution box in the engine compartment, on the left-hand wheel housing

Operation
This breakerless ignition system is equipped with a Hall sensor.

When the ignition switch is in the start or drive position, +15 is supplied to ignition coil 5 and amplifier 146.

The amplifier receives ignition pulses via a shielded cable from the Hall sensor in ignition distributor 6. The frequency of the pulses is equivalent to the engine speed.

The pulses are amplified and adjusted in amplifier 146. A high-tension pulse is produced in the secondary winding each time a pulse breaks the primary circuit of the ignition coil. The high-tension pulse is then supplied to the corresponding spark plug via the distributor.

Tachometer 110 is supplied across fuse 13. The control pulses required for displaying the engine speed are supplied from terminal 1 of the amplifier, via the ignition coil and timing service instrument socket 73.

Timing service instrument (TSI) socket 73 is intended for a special ignition service instrument and has the following terminals:

1. Positive supply direct from battery 1

2. Earth

3. Solenoid (terminal 50) on starter motor 4

4. Positive supply (+15) from the ignition switch when the latter is in the start or drive position

5. Ignition pulses from amplifier 146

6. Not used

Fault-tracing hints
The ignition system will be energized when the ignition switch is in the drive position.

1. Check that terminal 15 on the ignition coil and terminal 4 on timing service instrument socket 73 are live.

2. Check that terminal 4 on amplifier 146 is live.

3. Tachometer; Check fuse 13 first and check that the supply to it is live. Check that terminal 3 on the circuit board for tachometer 110 is live, and that ignition pulses are being supplied from the ignition coil.

4. Check all connectors, cable harnesses and earth connections.