Starting System: Locations
Starting System Components:
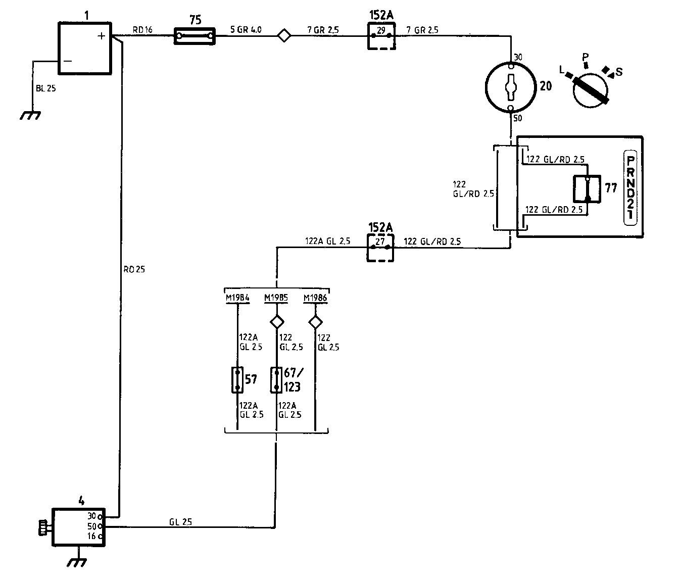
Starting System Diagrams:
Locations of components
1 Battery
On the right-hand side of the engine compartment
4 Starter motor
1984 models: on the right-hand side of the engine (exhaust side)
1985-86 models: on the left-hand side of the engine (intake side)
20 Ignition switch
On the centre console between the front seats
57 3-pole connector (1984 models)
in the left-hand side of the engine compartment, at the electrical distribution box
67/123 6-pole/4-pole connector (1985 models)
In the engine compartment, at the extreme rear on the left-hand side, beside the expansion tank
75 Distribution block
In the engine compartment, on the right-hand side
77 Start inhibitor switch (only on cars with automatic transmission)
At the selector lever
152A 29-pole white connector
In the engine compartment, in the electrical distribution box on the left-hand wheel housing. The connector is accessible from the interior of the car.
Operation
The supply to the ignition switch 20 is taken from battery 1 across the white 29-pole connector 152A, and a supply cable is also run directly from the battery to terminal 30 of starter motor 4.
When the ignition switch is turned to the start position, the solenoid coil in the starter motor will be energized (+50). The coil will close the starting contacts, so that current will flow from the battery through the starter motor, and the starter motor will start to rotate.
Automatic transmission
Cars with automatic transmission are also equipped with a start inhibitor switch which prevents the engine from being started when one of the gears is engaged.
Fault-tracing hints
1. Check that terminal 3O of starter motor 4 is live.
2. Check the energizing voltage to the starter motor solenoid when the ignition switch is in the start position.
3. Check the start inhibitor switch 77 on cars with automatic transmission.
4. Check that the engine is earthed to the chassis of the car.
5. Check the connectors and the wiring.