Operation CHARM: Car repair manuals for everyone.
Manuals through 2025 now available!

Our trusted friends have launched a new website named LEMON, which has newer manuals. It also contains all the CHARM manuals.

LEMON is the spiritual successor to CHARM, I recommend you try it!

Link: lemon-manuals.la or lemon-manuals.org.ua

(Some people have issue connecting. LEMON is investigating. For now, use Firefox or change your DNS server)

Or, hide this message: temporarily or permanently

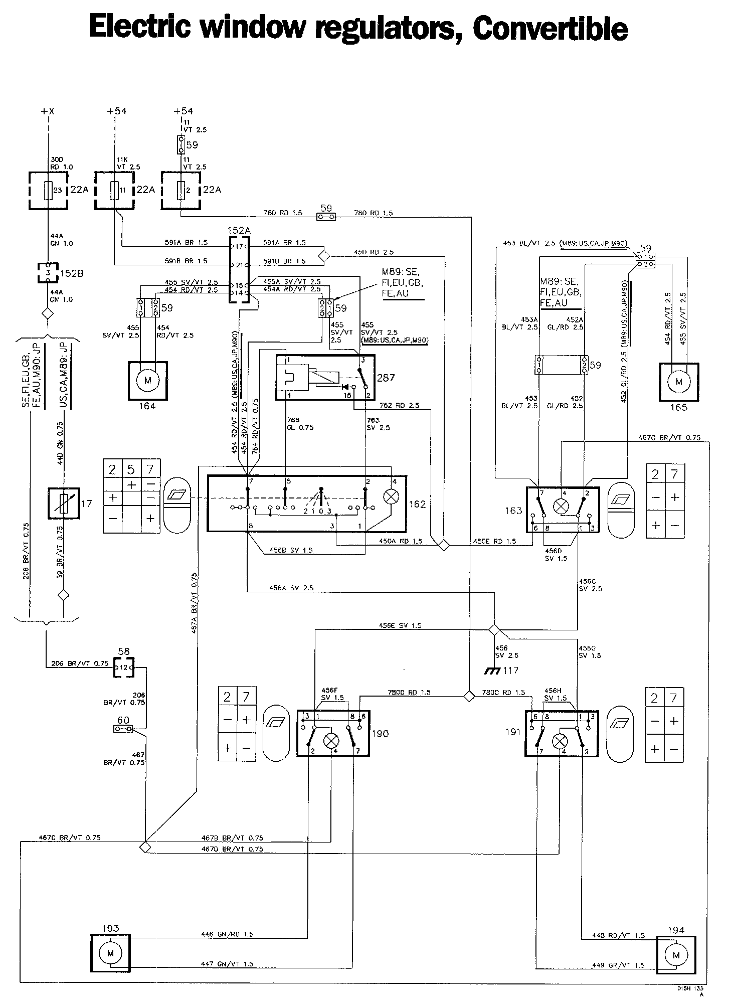
Convertible

Power Window Components:




Power Window Diagrams:




Locations of components

17 Extra rheostat for the lighting of switches and controls
On the left-hand side of the fascia

22A Fuse holder
In the electrical distribution box, in the engine compartment, on the left-hand wheel housing

58 12-pole connector
On the angle bracket, under the fascia to the left of the steering column

59 2-pole connector
One in the engine compartment, at the upper hinge of the left-hand front door, behind the electrical distribution box
One in the engine compartment, at the upper hinge of the right-hand front door
Two in the electrical distribution box, in the engine compartment, on the left-hand wheel housing
Two under the centre console between the front seats (1989 model)

60 Single-pole connector
Under the centre console, between the front seats

117 Earthing point
Between the ignition switch and the handbrake lever

152A 29-pole white connector
152B 29-pole red connector
In the engine compartment, in the electrical distribution box on the left-hand wheel housing. The connectors are accessible from the interior of the car.

162 Switch for driver's door electric window regulator
Between the front seats, on the centre console

163 Switch for co-driver's door electric window regulator
Between the front seats, on the centre console

164 Motor for left-hand electric window regulator
In the left-hand door

165 Motor for right-hand electric window regulator
In the right-hand door

190 Switch for left-hand side-window electric regulator
Between the front seats, on the centre console

191 Switch for right-hand side-window electric regulator
Between the front seats, on the centre console

193 Motor for left-hand side-window electric regulator
On the left-hand side, at the rear

194 Motor for right-hand side-window electric regulator
On the right-hand side, at the rear

287 Relay for automatic control of window regulators
In the electrical distribution box under the back seat, relay position A

Operation
The window regulators in the car can be operated by means of switches in the centre console between the front seats.

The supply is taken from fuse 11, via white 29-pole connector 152A, to the following witches:

- 162 in the driver's door
- 163 in the co-driver's door

The following switches are supplied from fuse 2 via 2-pole connector 59:

- 190 (left-hand side window)
- 191 (right-hand side window)

To open the window, press the window symbol on the button.

As an example, if switch 190 (for the left-hand rear door) is depressed, one of the two pairs of contacts (depending on whether the window is to be raised or lowered) will close. Current will then flow to regulator motor 193. It then flows through the second pair of contacts of the switch, and to earth (117).

For a complete description of the wiring for the lighting of the switch on cars for the US and CA markets and 1989 model for JP, see also the section entitled "Lighting systems, Lighting for controls - US, CA and 1989 for JP".

Right-hand drive cam
1989 models
The connectors (59) marked SE, FI, EU, GB, FE, AU in the diagram are used for adjusting the operation of the system to suit RHD or LHD cars. This also applies to cars for Japan.

1990 models
On right-hand drive cars, items 454 and 455 on relay 287 change places with items 453 and 452 on switch 163.

Automatic window regulator controls
Unlike the other switches, driver's door switch 162 has two positions for lowering the window. This switch is also connected to time-delay relay 287.

Position 1: The window travels downwards as long as the switch is kept depressed in this position. A positive voltage is supplied to motor 164 across pin 2 on the switch and across the relay contacts. The motor will stop when the switch is released.

Position 2: The window opens fully even if the switch is released after a brief instant.

The coil of relay 287 is now supplied with a positive voltage across pin 5 of the switch, and the relay is energized. The motor is supplied across the closed relay contacts (pin 15). The supply is maintained (for approx. 6 seconds) by the time-delay function of the relay until the window has been lowered fully, even if the switch is released immediately. (The downward travel of the window may be interrupted by setting the switch to position 3, "Raise".)

Position 3: The window will travel upwards as long as the switch is held depressed in this position.

The motor is supplied across pin 7 on the switch and the direction of rotation is reversed, causing the window to be raised.

Fault-tracing hints
The electric window regulators will be operative when the ignition switch is in the drive position.

1. Check fuses 11 and 2 and check that the supply to them is live.
2. Check that terminals 3 and 6 of the switches in the centre console are live. (On 162, terminal 3 only.)
3. Check the switches by measuring at their terminals.
4. Check the connectors, cable harnesses and earth connections.

Automatic window regulator controls
Check the automatic window regulator controls as follows: Set switch 162 to position 2 and check that the supply to pin 4 on the relay is live. Pin 1 should be earthed. Check that pin 3 and pin 15 on the relay are live.