Operation CHARM: Car repair manuals for everyone.
Manuals through 2025 now available!

Our trusted friends have launched a new website named LEMON, which has newer manuals. It also contains all the CHARM manuals.

LEMON is the spiritual successor to CHARM, I recommend you try it!

Link: lemon-manuals.la or lemon-manuals.org.ua

(Some people have issue connecting. LEMON is investigating. For now, use Firefox or change your DNS server)

Or, hide this message: temporarily or permanently

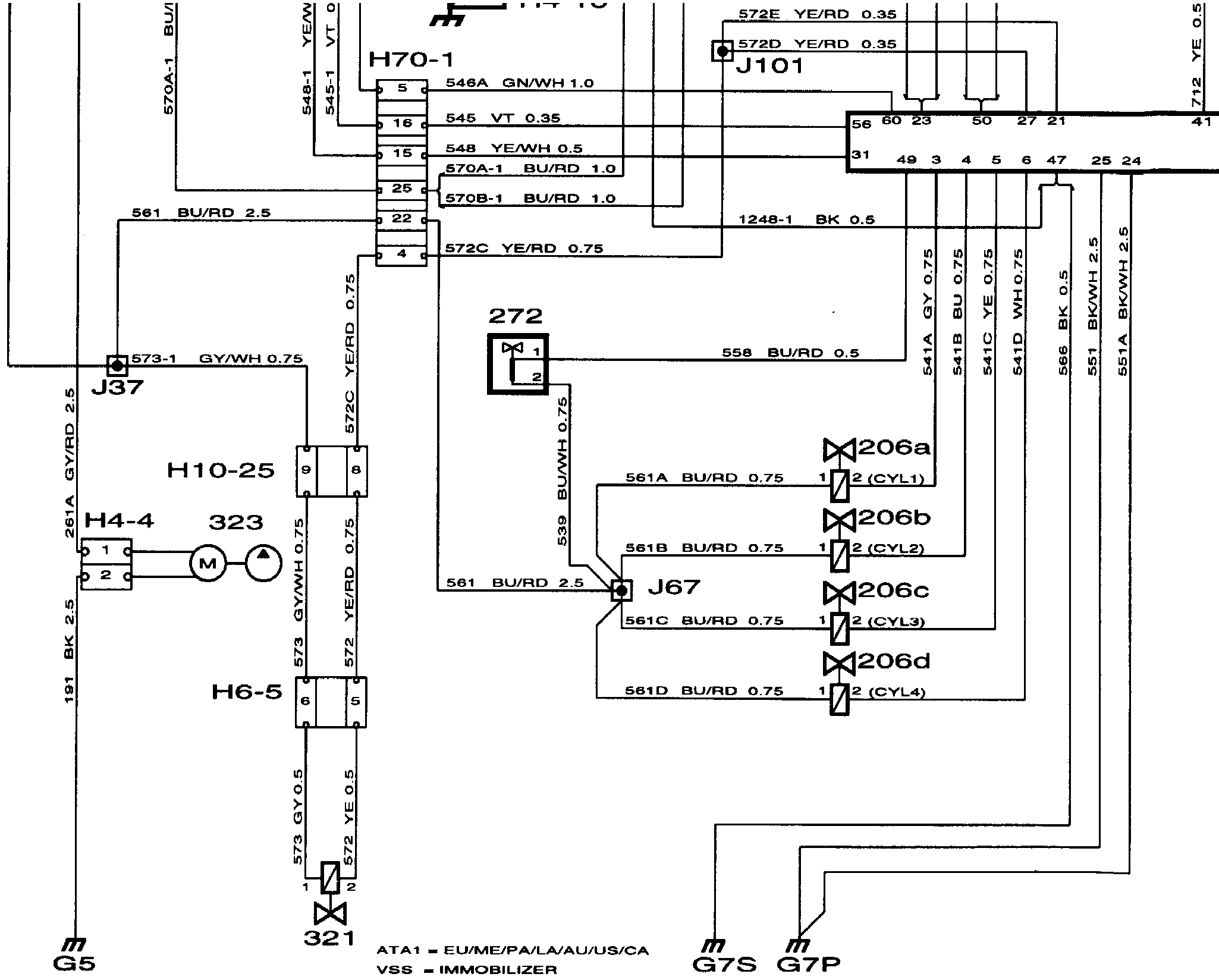
Trionic Engine Management System

>R#Pz#0�#>�#�#Saab Trionic Engine Management System:





WIRING DIAGRAM

Trionic Engine Management System: Component Location:





COMPONENT LOCATION VIEW

Trionic Engine Management System: Component ID:





COMPONENT ID

22a Fuse board behind the access panel in the glove box.
29 Brake light switch beside the brake pedal.
31 Reversing-light switch, manual: on left-hand side of gearbox automatic: in transmission range switch 239 adjacent to the selector lever.

In The Main Instrument Display Panel
47k SHIFT UP indicator lamp.
76 Idling speed increase contact in transmission range switch 239 adjacent to the selector lever.
102 Fuel pump relay in main fuse box behind the glove box.
110 Tachometer in the main instrument display panel.
132 Speed sensor in the speedometer in the main instrument display panel.
136a Oxygen sensor on exhaust pipe adjacent to the manifold.
156 A/C compressor relay in main fuse box in the engine bay.
157 Spark plugs, on the top of the engine under the cover.
159 Distribution terminal (+15 circuit), in main fuse box behind the glove box.
171 Antifrost thermostat on the evaporator casing below the windscreen on the right-hand side.
179 Boost Pressure Control valve (BPC) on radiator fan cowl.
202 Engine coolant temperature sensor (NIC resistor) on the intake manifold flange between cylinders 2 and 3.
203 Throttle position sensor on the throttle body.
206a-d Injectors, 2.0 L: on underside of intake manifold; 2.3 L: on top of intake manifold.
210 EDU trip computer in the main instrument display panel.
229 Main relay, engine management system, in main fuse box behind the glove box.
230 Distribution terminal (+30 circuit) in main fuse box behind the glove box.
231 Distribution terminal (+54 circuit), in main fuse box behind the glove box.
239 Transmission range switch (automatic transmission) adjacent to the selector lever.
271 Heating element, oxygen sensor, integrated into the sensor.
272 Idle air control valve in the middle of the intake manifold.
289 Control module, anti-theft alarm, on the right-hand side under the dashboard behind the knee shield.
321 EVAP canister purge valve in the right-hand wheel housing.
323 Fuel pump in fuel tank under luggage compartment floor.
324 Relay, secondary air injection pump, in main fuse box in front of the battery.
342a Main fuse board in the engine bay.
345 Crankshaft position sensor, behind the belt pulley on the oil pump housing.
346 Ignition discharge module on camshaft cover.
405 Relay, reversing lights, automatic transmission.
407 Intake air temperature sensor, in engine bay on the intake manifold.
430 Saab Trionic control module, in engine bay behind the bulkhead partition.
431 Manifold absolute pressure sensor, in engine bay on bulkhead partition to the left.
444 Trionic test socket (for works use only).
(H10-23)
445 Diagnostics test socket, below the steering wheel.
(H16-1)
508 Cruise Control system control module, adjacent to the battery tray.
553 Relay, heat plates, on main relay board in the engine bay.
557 Heat plates for intake air, on the intake manifold.
583 Control module, anti-theft alarm with immobilizer, under the dashboard on the right-hand side behind the knee shield.

3-Pin Connectors
H3-9 In the engine bay below the intake manifold.
H3-20 Behind the main instrument display panel beside the speedometer (ME).

4-Pin Connectors
H4-4 Beside the fuel pump under the luggage compartment floor.
H4-16 In the engine bay behind the bulkhead partition, at far right (black).
H4-29 Under the main fuse box in the engine bay.

6-Pin Connector
H6-5 In the front right-hand corner behind the light cluster beside the washer fluid reservoir.

10-Pin Connectors
H10-1 Under the dashboard to the right, behind the radio compartment.
H10-15 Behind the left-hand headlamp.
H10-18 On the electronic ignition module.
H10-25 Behind the left-hand headlamp.

24-Pin Connector
H24-2 Behind the left-hand headlamp on a bracket.

25-Pin Connector
H25-1 Instead of anti-theft alarm control module.

70-Pin Connector
H70-1 In the engine bay, behind the bulkhead partition.

Grounding Points
G5 Grounding point, rear seat, under the left-hand part of the seat.
G8 Grounding point, dashboard, beside the front left-hand loudspeaker socket.
G7P/S Grounding point, engine, at the rear of the engine on a sheet metal bracket below the intake manifold.


DESCRIPTION OF OPERATION
The Trionic is an engine management system in which fuel injection, ignition timing and boost pressure control are integrated into a single system with a common control module. There are many similarities between the Trionic, LH and DI/APC systems, but the Trionic incorporates a number of new components and functions.

Compared with earlier LH-DI/APC systems, the most important electrical changes are as follows:
^ One control module instead of two.
^ Mass air flow sensor 205 is replaced by a sensor for measuring the pressure in intake manifold 431 and a temperature sensor on the intake manifold (intake air temperature sensor 407).
^ Knock sensor 178 is replaced by a knock sensor function (ionization measurement) integrated into a new ignition discharge module (346).
^ Injectors 206 are controlled sequentially, i.e. the control module can control each injector individually.

Trionic Control Module
Control module 430 monitors and controls a number of functions.

The Control Module Obtains Information From:
^ Ignition switch 20
^ Brake light switch 29
^ Reversing-light switch 31
^ Idle speed compensation switch 76
^ Speedsensor 132
^ Oxygen sensor 136
^ Antifrost thermostat 171
^ Engine coolant temperature sensor 202
^ Throttle position sensor 203
^ Crankshaft position sensor 345
^ Ignition discharge module 346
^ Intake air temperature sensor 407
^ Manifold absolute pressure sensor 431
^ Cruise Control system control module 508

The Control Module Supplies Information To:
^ SHIFT UP indicator lamp 47k
^ Fuel pump relay 102
^ Tachometer (rev counter) 110
^ A/C compressor relay 156
(via pressure switch 166)
^ Boost pressure control valve 179
^ Throttle position sensor 203
^ Injectors 206a-d
^ EDU trip computer 210 (CHECK ENGINE)
^ Main relay 229
^ Oxygen sensor preheating element 271
^ Idle air control valve 272
^ EVAP canister purge valve (ELCD) 321
^ Ignition discharge module 346
^ Diagnostic test socket 445
^ Manifold absolute pressure sensor 431
^ Heat plates 557

Adaptation
If the battery or control module has been disconnected, adaptation of the system will have to be performed (NOTE: correct basic charging pressure).

Any diagnostic trouble codes stored in the system will have disappeared, which means that the car must be driven for a while so that the diagnostic trouble codes will be generated afresh.

Power Supply
The system is supplied with positive current, which is applied to relay 102 via fuse 13 when the ignition switch is in the Start or Drive position, and also with a constant voltage (+30 circuit) which is applied to relay 229 and AFM control module 430.

Fuel Supply
Fuel is supplied through fuel pump 323 building up pressure in the system.

The fuel supply function is adaptive, which means that the supply of fuel is continually adapted to any wear, changes in components, etc. that may occur.

On cars equipped with an anti-theft alarm, fuel pump relay 102 will not operate until the anti-theft alarm has been disarmed.

Spark Plug Burn-Off
Automatic spark plug burn-off by means of sparks occurs each time the engine is switched off with the ignition switch. Burn-off takes place in all the cylinders and lasts for 5 seconds at a frequency corresponding to 6000 rpm.

IMPORTANT: Current for the Trionic control module and ignition discharge module is obtained from the main relay of the engine management system, which remains operated for 5 seconds after the engine has been switched off.

Cars With Automatic Transmission
When the selector lever is moved to any drive position, contact 76 in transmission range switch 239 closes and causes the control module to raise idling speed to compensate for the increased load.

Air Conditioning, A/C
The Trionic control module receives information from antifrost thermostat 171 to the effect that the A/C system is engaged. The control module then grounds A/C relay 156 via pressure switch 166. When the A/C compressor is engaged, the control module increases engine idling speed to compensate for the increased load represented by the compressor.

Tachometer (rev counter)
Tachometer 110 in main instrument display panel 47 is supplied with current via fuse 13 and distribution terminal +15. Control pulses are received from control module 430 to show the engine speed.

Upshift Indication 47K
Upshift indication is fitted to cars with a manual gearbox in the US and CA markets (legal requirement).

The system helps the driver to take best advantage of the characteristics of the engine and so obtain the lowest possible fuel consumption and emission values as possible. This is accomplished by means of lamp 47K in the main instrument display panel which lights when a higher gear should be engaged, that is to say when engine speed reaches certain levels.

Check Engine
The CHECK ENGINE lamp (MIL) in EDU 210 lights up when serious and emission-related faults occur in the system.

Exhaust Emission Control, Lambda
The system is connected to an adaptive (self-learning) closed loop (Lambda) system which compensates for changes in the fuel-air mixture (due to changes occurring in the system). Since oxygen sensor 136a continuously measures the oxygen content of the exhaust emissions, the control module can adjust the fuel-air mixture so that it is as close as possible to lambda = 1.

Sensor preheater 271 is connected in circuit via fuse 28. Preheating is disengaged via control module 430.

Boost Pressure Control Valve 179
The boost pressure control valve regulates turbo boost pressure by means of input and output signals from the control module.

Since boost pressure is adapted continuously to the octane rating of the fuel and the conditions under which the engine is made to work, it has been possible to disregard the setting tolerances that must normally be taken into consideration to avoid damaging the engine. Owing to this, the fuel currently used can be utilized to the full.

Temperature Sensor 202
Temperature sensor 202 is of NTC type and informs the control module of the temperature of the coolant. In the event of a break in this signal, the control module simulates a temperature of 26°C

Throttle Position Sensor 203
Throttle position sensor 203 provides the control module with information on the position of the throttle butterfly valve. The sensor provides data on the angle continuously from idling speed to wide open throttle.

Idle Air Control Valve 272
The Idle Air Control valve (IAC valve) is controlled by means of current variations from the Trionic control module. The control module controls the valve opening angle so that a regulated air flow is let past the throttle butterfly.

Should a fault arise in the valve, it will be automatically set to a constant idling speed of about 1200 rpm.

EVAP Canister Purge Valve 321
The EVAP canister purge valve located on the evaporative emission canister is opened and closed via the control module.

Crankshaft Position Sensor 345
The control module obtains information on the position and speed of the crankshaft from the crankshaft position sensor.

The sensor consists of a slotted ring on the crankshaft at the flywheel end and an inductive sensor mounted in the engine block.

The inductive sensor works somewhat like a small alternator, the sinusoidal voltage and frequency of which increase with increasing rpm. The sinusoidal voltage alternates between positive and negative polarity, which is achieved by means of teeth on the slotted ring.

This alternating polarity is utilized by the control module to ascertain the speed of the engine and to identity which cylinder's piston is at or approaching TDC. It the sensor is defective, the engine will not start.

Ignition Discharge Module 346
The ignition discharge module incorporates a transformer which steps up the voltage to 400 V, a capacitor in which the current is stored, integrated ignition coils (not replaceable) and a built-in knock sensing function.

WARNING: Attempting to start the engine with the ignition discharge module removed and the spark plugs not grounded can ruin the ignition discharge module.

Temperature Sensor 407
The intake air temperature sensor is located in the intake manifold. It is of NTC type and sends the control module a continuous signal relating to the air temperature.

Low temperature = High voltage
High temperature = Low voltage

On the basis of the current air pressure (from manifold absolute pressure sensor 431) and the temperature of the intake air, the current air mass can be determined.

Manifold absolute pressure sensor 431
The Trionic system incorporates manifold absolute pressure sensor 431 which continuously senses the pressure in the intake manifold. The sensor passes on this information to the Trionic control module in the form of voltage signals.

Low pressure = Low voltage
High pressure = High voltage

Using the current air pressure and temperature data (from intake air temperature sensor 407) in the intake manifold, current air mass can be ascertained.

Data Link Connector 445
The data link connector for an ISAT scan tool is located below the steering wheel. It is also connected directly to fuel pump relay 102.

Heat Plates 657
On cars for certain markets the Trionic system is supplemented with heat plates in the inlet manifold passages to reduce the emission of harmful substances when starting from cold.

If the coolant temperature is below +85°C (185 °F) on starting, the control module will ground relay 553, causing it to operate. Current (+30 circuit) is then supplied to the PTC elements in the heat plates. The intake air is heated in this way and harmful emissions are kept at a low level.

The relay releases when the coolant temperature reaches +85°C (185 °F) or when the heat plates have been switched on for a maximum of 4 minutes.

FAULT DIAGNOSIS
The ISAT scan tool is used for fault diagnosis and reading diagnostic trouble codes.