Operation CHARM: Car repair manuals for everyone.
Manuals through 2025 now available!

Our trusted friends have launched a new website named LEMON, which has newer manuals. It also contains all the CHARM manuals.

LEMON is the spiritual successor to CHARM, I recommend you try it!

Link: lemon-manuals.la or lemon-manuals.org.ua

(Some people have issue connecting. LEMON is investigating. For now, use Firefox or change your DNS server)

Or, hide this message: temporarily or permanently

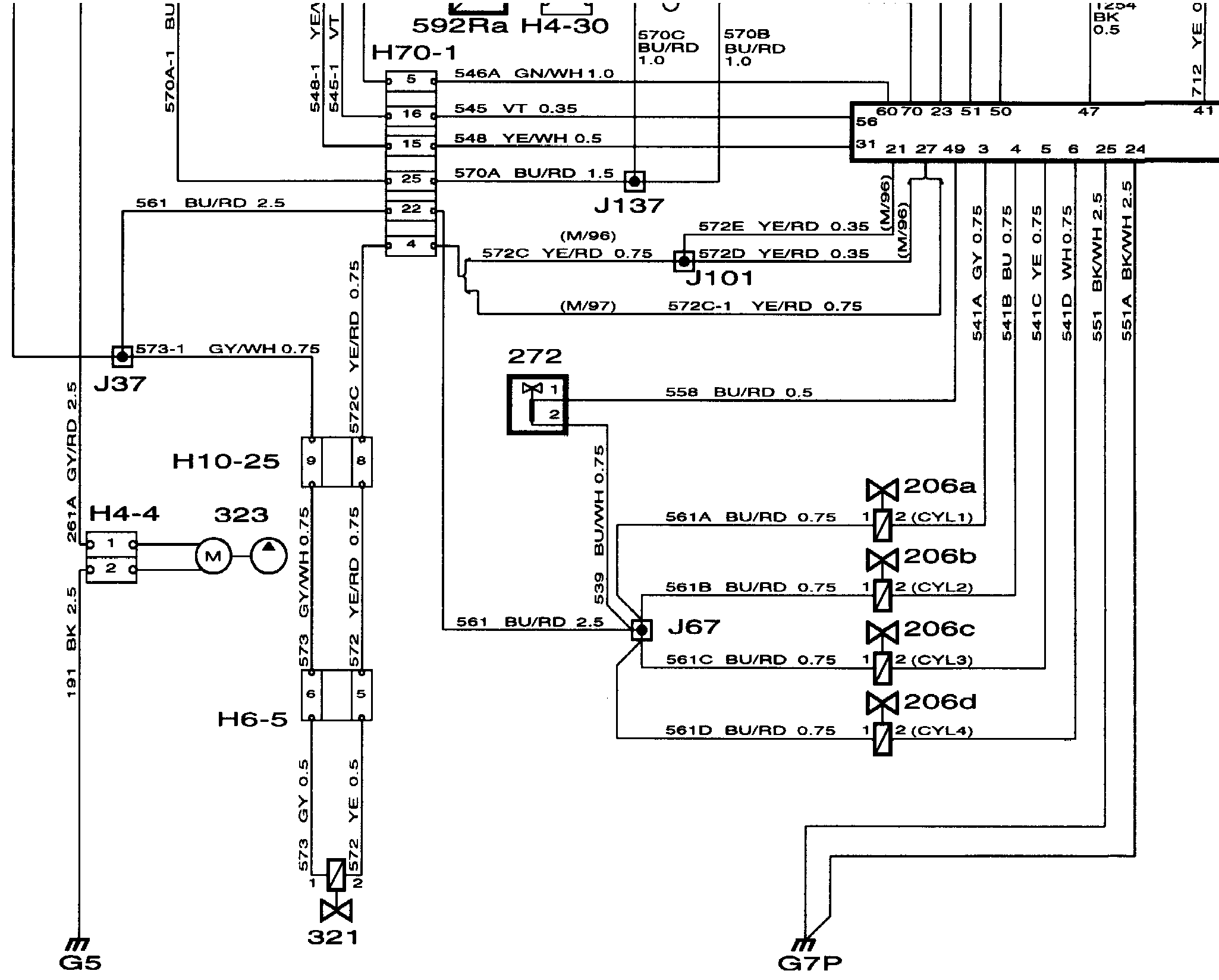
Trionic OBDII Engine Management System

K� #�� #� #KS #n} #Saab Trionic OBDII Engine Management System:





WIRING DIAGRAM

Trionic OBDII Engine Management System: Component Location:





COMPONENT LOCATION VIEW

Trionic OBDII Engine Management System: Component ID:





COMPONENT ID

592Fa Oxygen sensor before the catalytic converter on the exhaust pipe adjacent to the manifold.
592Ra Oxygen sensor after the catalytic converter on the exhaust pipe adjacent to the manifold.

4-Pin Connectors
H4-16 In the engine bay under the intake manifold (black).
H4-30 In the engine bay under the intake manifold (grey).

DESCRIPTION OF OPERATION
The Trionic OBDII engine management system differs only slightly from the regular Trionic system.

Only the differences as compared to the regular system are described here.

Trionic OBDII Control Module
Control module 589 monitors and controls the system.

The Control Module Also Obtains Information From:
^ Front oxygen sensor 592Fa
^ Rear oxygen sensor 592Ra

Exhaust Emission Control, Lambda
The system is connected to an adaptive (self-learning) closed loop (Lambda) system which compensates for changes in the fuel-air mixture (due to changes occurring in the system). Since oxygen sensor 592Fa continuously measures the oxygen content of the exhaust emissions, the control module can adjust the fuel-air mixture so that it is as close as possible to Lambda = 1.

Oxygen sensor 592Ra is mounted after the catalytic converter as a means of checking and diagnosing its operation.

It is also used to adjust the closed loop (Lambda) system to improve emission control additionally.

Oxygen sensor preheating element 271 is connected via fuse 28. Preheating is disconnected via control module 589.

FAULT DIAGNOSIS
The ISAT scan tool is used for fault diagnosis and obtaining readouts of diagnostic trouble codes.