Operation CHARM: Car repair manuals for everyone.
Manuals through 2025 now available!

Our trusted friends have launched a new website named LEMON, which has newer manuals. It also contains all the CHARM manuals.

LEMON is the spiritual successor to CHARM, I recommend you try it!

Link: lemon-manuals.la or lemon-manuals.org.ua

(Some people have issue connecting. LEMON is investigating. For now, use Firefox or change your DNS server)

Or, hide this message: temporarily or permanently

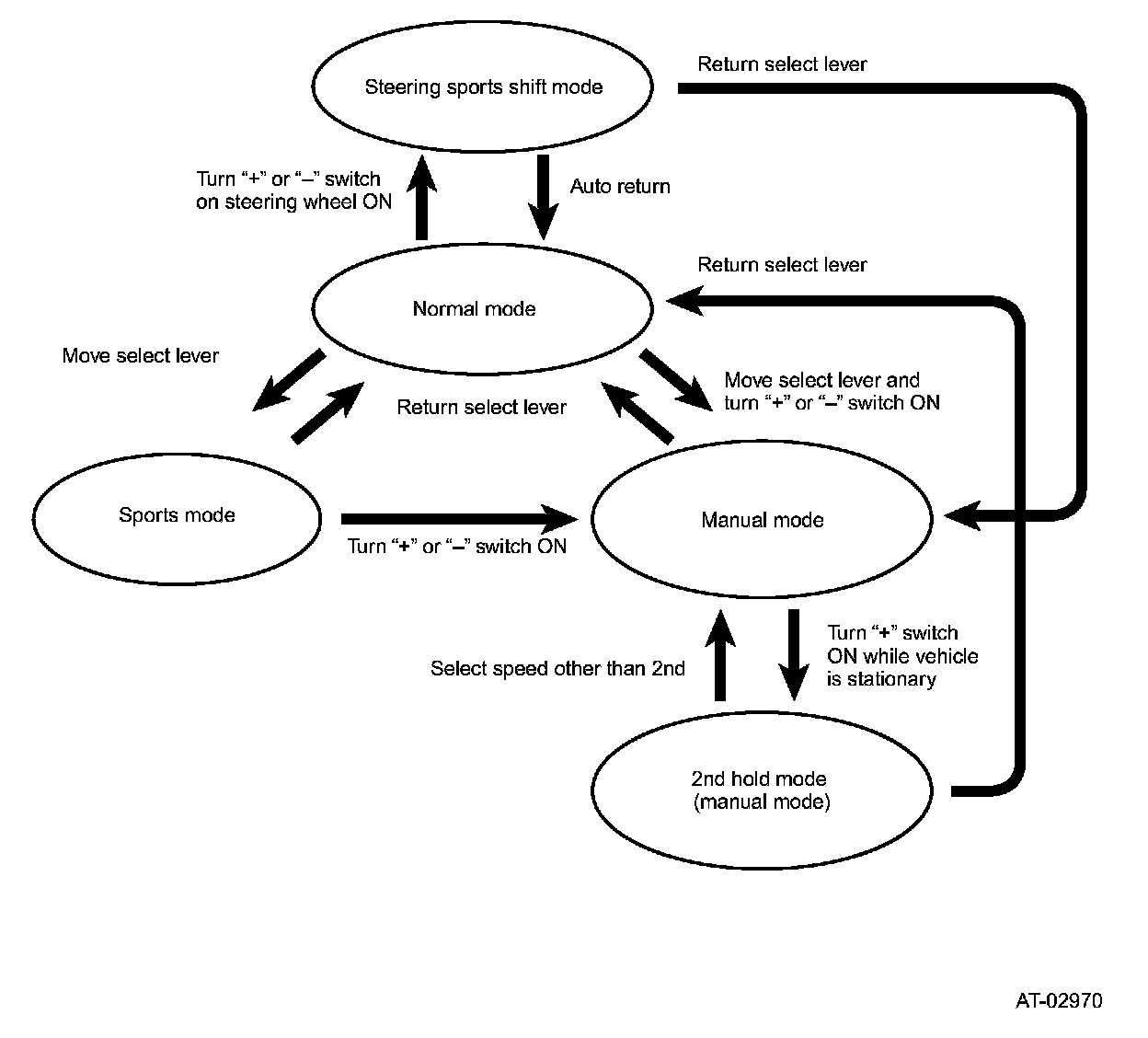
Shift Pattern Selection

SHIFT PATTERN SELECTION




ADAPTIVE CONTROL
This control is performed to improve the drivability of the vehicle by optimizing gear shifts in accordance with the driver's intention to accelerate or decelerate, and driving conditions such as hill climbing, winding road driving, etc.
^ Shift pattern automatic switching control
This control enables selection of the optimum gear speed by automatically switching the shift pattern by estimating driver's intentions and driving conditions through sensor information such as driving resistance, engine speed, acceleration, vehicle speed, and also from calculated values. Any of the three patterns NORMAL, SPORTS, and SLOPE are continuously and automatically selected under the following conditions.
D range
NORMAL<=>SPORTS<=>SLOPE
D range, in sports mode
SPORTS<=>SLOPE

Normal pattern: covers a wide range from normal driving to high speed driving.
Sports pattern: a shift pattern suitable for driving conditions requiring deep accelerator pedal positions, such as winding road driving.
Slope pattern: this shift pattern controls upshifting to prevent too frequent gear shifting during climbing or descending hills. By combining braking control (in sports mode only) (explained later), automatic engine braking will be available when descending hills.

^ Accelerator pedal quick depressing control
When the accelerator pedal is quickly depressed, the TCM interprets this as acceleration is required, and the transmission is downshifted earlier to obtain a greater drive force.
^ Accelerator pedal quick return control
When the accelerator pedal is quickly released, the TCM interprets this as deceleration is required, and upshift is prohibited in order to hold the transmission in the current gear speed to prevent frequent shifting and to maintain engine braking effect (operates in sports mode only).
^ Braking control
According to the braking force (deceleration) during braking, downshifts are hastened to ensure engine braking effect and obtain a larger driving power for accelerating after braking (operates in sports mode only).
^ Control during cornering
When the system interprets that the vehicle is turning a corner by the lateral acceleration and the change rate in vehicle speed, it prevents unwanted upshifts to maintain a stable drive force and cornering performance.

SPORTS MODE CONTROL
When the shift lever is moved toward the manual gate side in D range, the SPORT light in the combination meter illuminates and the system enters the Sports mode. Gearshift timings are set at higher vehicle and engine speeds to make more use of low speed gears. The full lockup vehicle speed in 5th is also set higher than in the normal mode.

MANUAL MODE CONTROL
By operating the "+" or "-" switch on the select lever or steering wheel in D range with the sports mode switch ON (in sports mode), the system switches to manual mode. In this mode, operating the "+" switch causes upshifting while operating the "-" switch causes downshifting; manual shifting is enabled and the selected gear position is held while driving.

However, at certain vehicle speeds or ATF temperatures, the following inhibiting control is performed.
^ Upshift inhibiting and auto downshift control
The gear upshifts each time the "+" switch is operated, however, when the vehicle speed is too low for the selected gear speed, the TCM inhibits further upshifting. If the vehicle speed becomes too slow for the current gear speed, a downshift will be made automatically to prevent engine stall. When the vehicle comes to a stop, the transmission will always be controlled to shift to 1st speed unless the vehicle was in manual 2nd hold control.
^ Downshift inhibiting control
The gear downshifts each time the "-" switch is operated, however, when the vehicle speed is too low for the selected gear speed, the TCM inhibits further shifting. A manual shifting inhibiting buzzer will sound to warn the driver.
^ Control when oil temperature is low
When the ATF temperature is low as in cases such as immediately after start in winter, upshifting to 5th is inhibited to quicken warm up.
^ Engine over speed prevention control
If the engine speed exceeds the preset value during accelerating, the fuel supply is cut to prevent over-revving of the engine.

2nd HOLD CONTROL (IN MANUAL MODE
When the "+" switch is operated when the vehicle is in manual mode and not moving, the transmission shifts to 2nd speed enabling start in 2nd.This status is held unless the manual mode is canceled, or a speed other than 2nd is selected with the "-" switch.Also, the transmission is held in 2nd when the vehicle is stopped.




STEERING SPORTS SHIFT CONTROL
By operating the "+" or "-" switch on the steering wheel in D range during Normal mode, the system can be temporary switched to manual mode to perform manual shift operations. In this mode, the mode automatically returns to the previous mode when the next operation is not performed within a specified time or when the vehicle is put in the straight forward accelerating state.




ILLUMINATION CONTROL OF VARIOUS INDICATORS
Illuminations of the various indicators on the combination meter are controlled in accordance with the shift pattern selection as shown in the table.