Operation CHARM: Car repair manuals for everyone.
Manuals through 2025 now available!

Our trusted friends have launched a new website named LEMON, which has newer manuals. It also contains all the CHARM manuals.

LEMON is the spiritual successor to CHARM, I recommend you try it!

Link: lemon-manuals.la or lemon-manuals.org.ua

(Some people have issue connecting. LEMON is investigating. For now, use Firefox or change your DNS server)

Or, hide this message: temporarily or permanently

Key



Key

Transponder










The key with integrated remote control has a built-in transponder with a unique identification code. When the key is inserted into the ignition switch and turned to the ON position, the identification code is sent to the receiver located around the ignition switch. The receiver sends the signal to the TWICE control module, which in turn checks that the code is valid.

The transponder identification code is used for:
- The electronic immobilizer
- Central locking system
- to unlock the car if it is locked when the key is turned to the ON position
- to inactivate TSL to normal locked mode

- Disarming the anti-theft alarm
- Theft protection, audio system

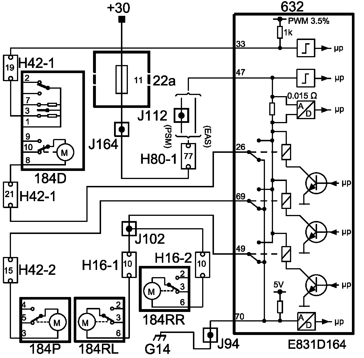
Locking all doors










The central locking system can be operated with a key from the driver's door only.

To lock all the doors, the key is turned once clockwise. The luggage compartment cannot now be opened from the inside with the button on the driver's door.

When the key is turned in the lock a microswitch in the lock closes, grounding pin 7 on the lock unit, whereby pin 56 on the TWICE control module is grounded.

A short voltage pulse (0.8 sec.) is output from pin 22 on the TWICE control module to the doors' electric motors, which locks the car.

The lock motors are grounded to the TWICE control module by
- pins 26 and 42, driver's door
- pins 69 and 66, passenger door
- pins 49 and 20, rear doors

Unlocking all doors







To unlock all the doors, the key is turned once anticlockwise. The luggage compartment can now be opened with the button on the driver's door.

When the key is turned in the lock a microswitch in the lock closes, grounding pin 3 on the lock unit, whereby pin 33 on the TWICE control module is grounded.

A short voltage pulse (0.8 sec.) is emitted from the TWICE control module
- pin 26 to the driver's door
- pin 69 to the passenger door
- pin 49 to the rear doors

The lock motors are grounded to the TWICE control module by
- pins 42 and 22, driver's door
- pins 66 and 22, passenger door
- pins 20 and 22, rear doors







Emergency opening







In the event of a defective remote control or discharged battery, the driver's door can be opened mechanically using the key. If the car was opened with the key due to a defective remote control, all doors will unlock when the ignition key is turned to the ON position in the ignition switch and the correct immobilization code has been identified. See Antitheft and Alarm Systems.

If an anti-theft alarm is fitted, it will be activated by emergency opening but is disarmed when the ignition is turned to ON and the correct immobilizer code has been identified.

On the US/CA markets, the alarm is disarmed when the door is unlocked (emergency opening) with the key.

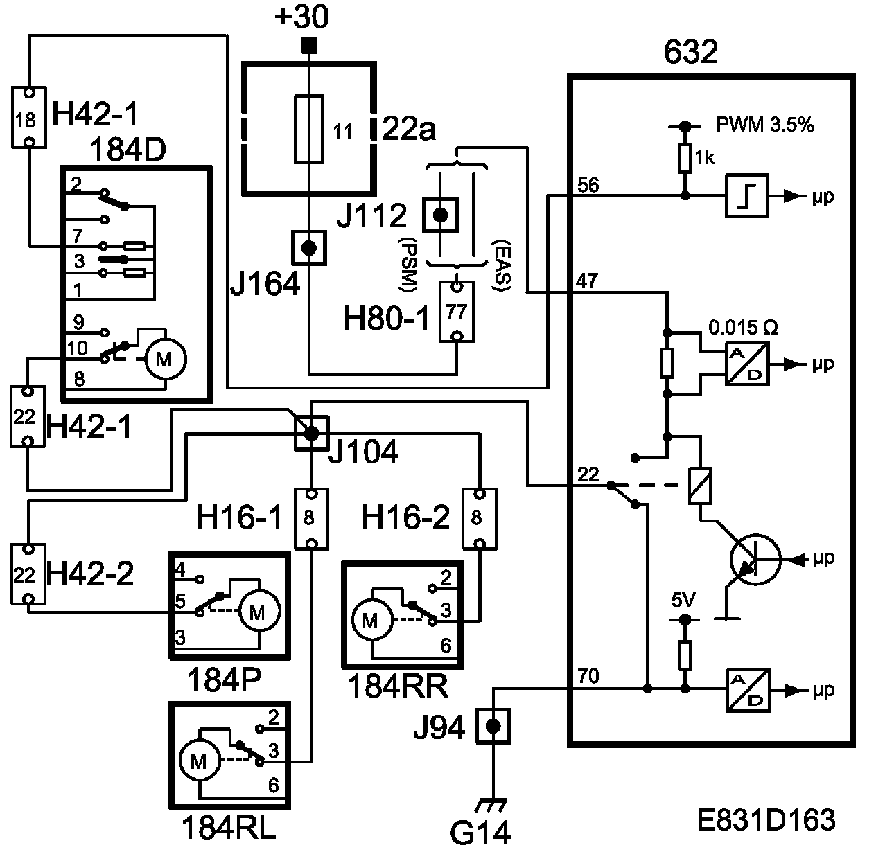
Separate unlocking of driver's door with key (US/CA)










The function can also be programmed for other markets.

To unlock the driver's door separately, the key is first turned once anti-clockwise (LHD) - or clockwise (RHD). The boot lid can now be opened via the button on the driver's door.

When the key is turned in the lock a microswitch in the lock closes, grounding pin 3 (LHD), pin 8 (RHD), on the lock unit, whereby pin 33 on the TWICE control module is grounded.

A short voltage pulse (0.8 sec.) is output from pin 26 on the TWICE control module to the driver's door which is then unlocked.

The lock motor is grounded to pins 42 and 22 on the TWICE control module.

When the key is turned a second time, the microswitch will again close, grounding pin 3 (LHD), pin 8 (RHD), on the lock unit, whereby pin 33 on the TWICE control module is grounded.










A short voltage pulse (0.8 sec.) is emitted from the TWICE control module
- pin 69 to the passenger door
- pin 49 to the rear doors

The lock motors are grounded to the TWICE control module by
- pins 66 and 22, passenger door
- pins 20 and 22, rear doors

Diagnostics

A fault in the transponder will generate DTC B2385 in TWICE and P1460 in Trionic T7. No DTCs are generated in the event of a fault in the remote control.

P1460 is generated because the immobilizer function does not allow Trionic to turn off the fuel shut-off.

If the battery terminal voltage is below 2.3 V when pressing the button 10 times in succession, the message "REPLACE REMOTE CONTROL BATTERY" will be displayed on THE SID. If "REPLACE REMOTE CONTROL BATTERY" is displayed, the battery must be changed immediately to avoid functional disorders.

NOTE: B2385 and P1460 can be generated for reasons other than a defective transponder.