Operation CHARM: Car repair manuals for everyone.
Manuals through 2025 now available!

Our trusted friends have launched a new website named LEMON, which has newer manuals. It also contains all the CHARM manuals.

LEMON is the spiritual successor to CHARM, I recommend you try it!

Link: lemon-manuals.la or lemon-manuals.org.ua

(Some people have issue connecting. LEMON is investigating. For now, use Firefox or change your DNS server)

Or, hide this message: temporarily or permanently

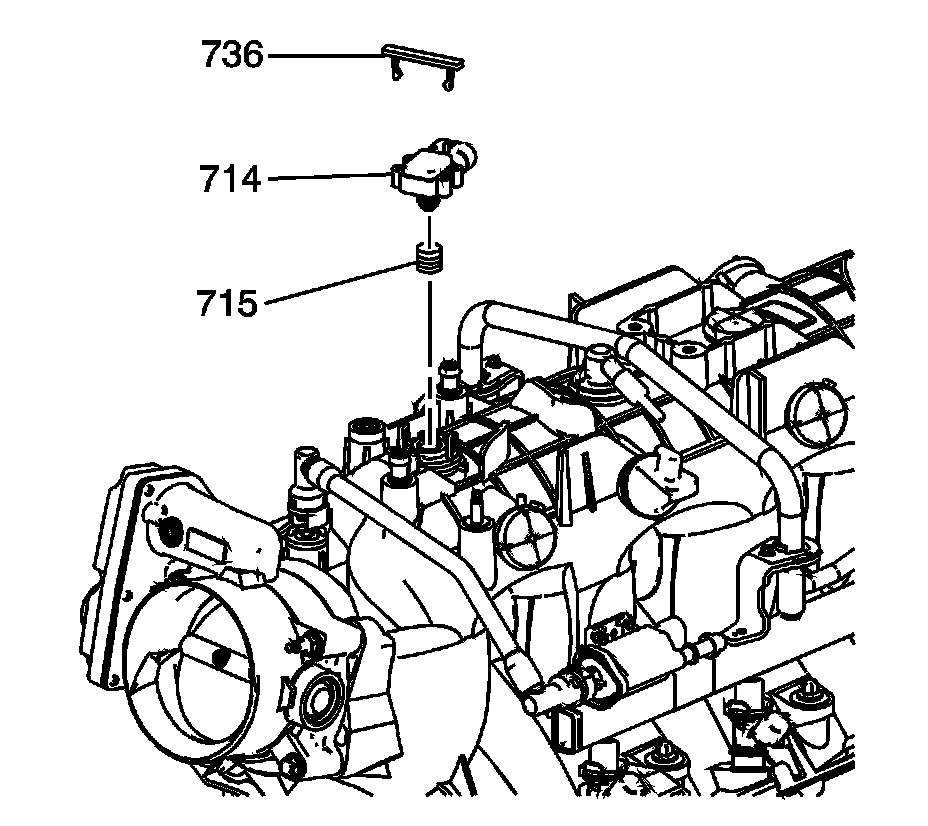
Intake Manifold Removal



Intake Manifold Removal (5.3L)





Important:
* The intake manifold, throttle body, fuel injection rail, and fuel injectors may be removed as an assembly. If not servicing the individual components, remove the manifold as a complete assembly.

* DO NOT use the intake manifold-to-cylinder head gaskets again.


1. Remove the positive crankcase ventilation (PCV) hose - dirty air (716).
2. Remove the PCV hose - fresh air.




3. Remove the manifold absolute pressure (MAP) sensor (714) and retainer (736), as required.
4. Remove the O-ring (715) from the sensor, as required.




5. Remove the intake manifold bolts (512).
6. Remove the intake manifold (500) with gaskets.




7. Remove the intake manifold gaskets (514).
8. Discard the intake manifold gaskets.