Operation CHARM: Car repair manuals for everyone.
Manuals through 2025 now available!

Our trusted friends have launched a new website named LEMON, which has newer manuals. It also contains all the CHARM manuals.

LEMON is the spiritual successor to CHARM, I recommend you try it!

Link: lemon-manuals.la or lemon-manuals.org.ua

(Some people have issue connecting. LEMON is investigating. For now, use Firefox or change your DNS server)

Or, hide this message: temporarily or permanently

Installation



Engine Replacement

Tools Required
* J 41798 Engine Lift Bracket
* J 21366 Converter Holding Strap
* J 38185 Hose Clamp Pliers

Installation Procedure




1. Remove the J 21366.
2. Install an engine hoist to the J 41798.
3. Remove the engine from the engine stand.
4. Install the engine.
5. Mate the engine to the transmission.
6. Remove the floor jack from under the transmission for support.

Notice: Refer to Fastener Notice (Fastener Notice).

7. Install the 3 upper transmission bolts/studs.

Tighten the bolts/studs to 50 Nm (37 ft. lbs.).

8. Raise the vehicle.
9. Install the lower transmission bolt/studs.

Tighten the bolts/studs to 50 Nm (37 ft. lbs.).




10. Install the transmission bolt and stud on the right side.

Tighten the bolts/studs to 50 Nm (37 ft. lbs.).




11. Install the transmission oil level indicator tube.




12. Install the transmission oil level indicator tube nut.

Tighten the nut to 10 Nm (89 ft. lbs.).




13. Install the torque converter bolts.

Tighten the bolts to 60 Nm (44 ft. lbs.).




14. Install the 3 bracket bolts to both the right and the left sides of the frame engine mount.

Tighten the bolts to 50 Nm (37 ft. lbs.).

15. Install the catalytic converter. Refer to Catalytic Converter Replacement (5.3L Engine) (Service and Repair).
16. Lower the vehicle.




17. Remove J 41798.
18. Install the ignition coils, as required. Refer to Ignition Coil Replacement (Service and Repair).

Tighten the bolts to 8 Nm (71 in. lbs.).




19. Install the auxiliary heater inlet and outlet hoses/pipes to the water pump using the J 38185.




20. Connect the auxiliary heater inlet and outlet hose/pipe assembly to the heater water shutoff valve pipes.




21. Install the outlet hose to the water outlet using the J 38185.




22. Install the inlet hose to the water outlet using the J 38185.




23. Position the bracket with generator to the engine.
24. Install the generator bracket bolts.

Tighten the bolts to 50 Nm (37 ft. lbs.).




25. Install the generator cable to the generator, perform the following procedure:

1. Install the generator cable.
2. Install the generator cable nut to the terminal stud.

Tighten the nut to 9 Nm (80 in. lbs.).

3. Slide the boot down covering the terminal stud.




26. Gather all branches of the engine wiring harness and position the harness over the engine.
27. Raise the vehicle.
28. Connect the A/C compressor electrical connector.




29. Install the battery cable channel to the oil pan.
30. Install the battery cable channel bolt.

Tighten the bolt to 12 Nm (106 in. lbs.).




31. Install the starter. Refer to Starter Motor Replacement (5.3L Engine) (Service and Repair).
32. Install the ground terminal bolts (2, 4).

Tighten the bolt to 25 Nm (18 ft. lbs.).

33. Lower the vehicle.




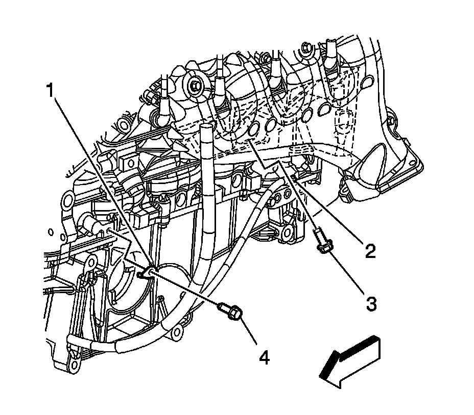
34. Install the retaining clip (1) to the cylinder head.
35. Connect the A/C pressure switch electrical connector (2).




36. Install the retaining clips to the brackets.
37. Install the ground terminal bolt (2).

Tighten the bolt to 25 Nm (18 ft. lbs.).

38. Connect the ECT sensor (1).




39. Install the rear auxiliary A/C compressor pipe nut and bolt (2, 5).

Tighten the nut/bolt to 20 Nm (15 ft. lbs.).

40. Connect the rear auxiliary A/C compressor pipe fitting (7).

Tighten the nut to 16 Nm (12 ft. lbs.).

41. Install the A/C compressor hose. Refer to Compressor Hose Assembly Replacement (LH6) (Compressor Hose Assembly Replacement (LH6)).




42. Connect the following electrical connectors:

* Oil pressure sensor (1)
* Oxygen sensors (2, 3)
* Camshaft position (CMP) sensor (4)

43. Install the intake manifold. Refer to Intake Manifold Replacement (5.3L) (Intake Manifold Replacement).
44. Install the wheel drive shafts. Refer to Wheel Drive Shaft Replacement (Service and Repair).
45. Install the front differential drive axle, if equipped with 4WD. Refer to Differential Carrier Assembly Replacement (V8) (Differential Carrier Assembly Replacement (V8)).
46. Install the radiator support brace. Refer to Radiator Support Diagonal Brace Replacement (Service and Repair).
47. Install the radiator. Refer to Radiator Replacement (LL8) (Service and Repair)Radiator Replacement (LH6) (Service and Repair).
48. Recharge the refrigerant. Refer to Refrigerant Recovery and Recharging (Refrigerant Recovery and Recharging).
49. Connect the negative battery cable. Refer to Battery Negative Cable Disconnection and Connection (Service and Repair).
50. Prelube the engine. Refer to Engine Prelubing (Engine Prelubing).
51. Perform the CKP system variation learn procedure. Refer to Crankshaft Position System Variation Learn.
52. Install the hood. Refer to Hood Replacement (Service and Repair).

Important: After an overhaul, the engine should be tested. Use the following procedure after the engine is installed in the vehicle.


53. Test the vehicle using the following procedure:

1. Disable the ignition system.
2. Crank the engine several times. Listen for any unusual noises or evidence that parts are binding.
3. Enable the ignition system.
4. Start the engine and listen for unusual noises.
5. Check the vehicle oil pressure gauge or light and confirm that the engine has acceptable oil pressure.
6. Run the engine speed at about 1,000 RPM until the engine has reached normal operating temperature.
7. Inspect for fuel, oil and/or coolant leaks while the engine is running.

54. Install the intake manifold sight shield. Refer to Upper Intake Manifold Sight Shield Replacement (Upper Intake Manifold Sight Shield Replacement).